|
leveldb
|
#include <format.h>
Public Types | |
| enum | { kMaxEncodedLength = 10 + 10 } |
Public Member Functions | |
| BlockHandle () | |
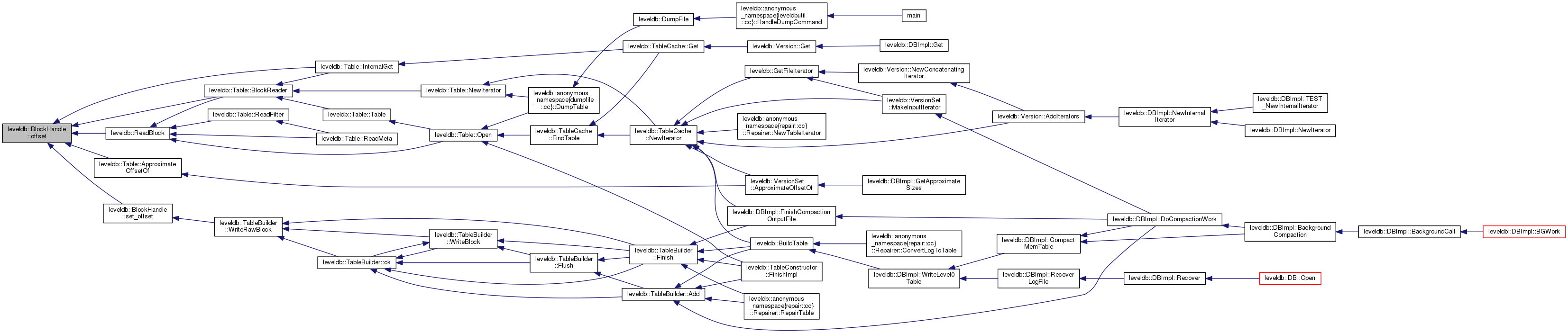
| uint64_t | offset () const |
| void | set_offset (uint64_t offset) |
| uint64_t | size () const |
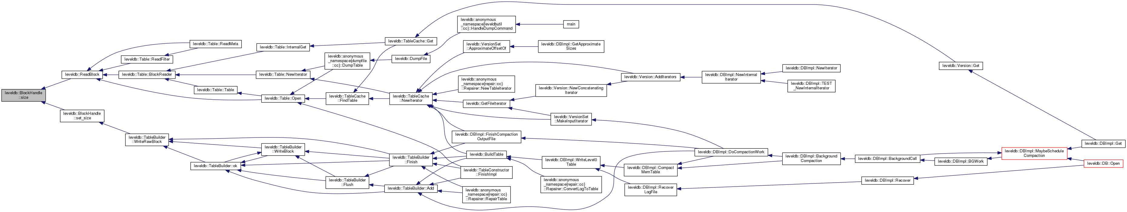
| void | set_size (uint64_t size) |
| void | EncodeTo (std::string *dst) const |
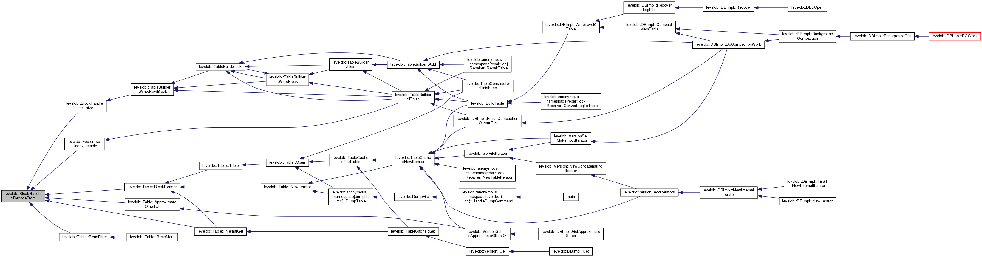
| Status | DecodeFrom (Slice *input) |
Private Attributes | |
| uint64_t | offset_ |
| uint64_t | size_ |
Definition at line 23 of file format.cc.


| void leveldb::BlockHandle::EncodeTo | ( | std::string * | dst | ) | const |
|
inline |
|
inline |
|
inline |
|
inline |
1.8.12