|
leveldb
|
Typedefs | |
| typedef uint64_t | SequenceNumber |
| typedef uint64_t | Key |
| typedef std::map< std::string, std::string, STLLessThan > | KVMap |
Enumerations | |
| enum | ValueType { kTypeDeletion = 0x0, kTypeValue = 0x1 } |
| enum | FileType { kLogFile, kDBLockFile, kTableFile, kDescriptorFile, kCurrentFile, kTempFile, kInfoLogFile } |
| enum | Tag { kComparator = 1, kLogNumber = 2, kNextFileNumber = 3, kLastSequence = 4, kCompactPointer = 5, kDeletedFile = 6, kNewFile = 7, kPrevLogNumber = 9 } |
| enum | CompressionType { kNoCompression = 0x0, kSnappyCompression = 0x1 } |
| enum | TestType { TABLE_TEST, BLOCK_TEST, MEMTABLE_TEST, DB_TEST } |
Functions | |
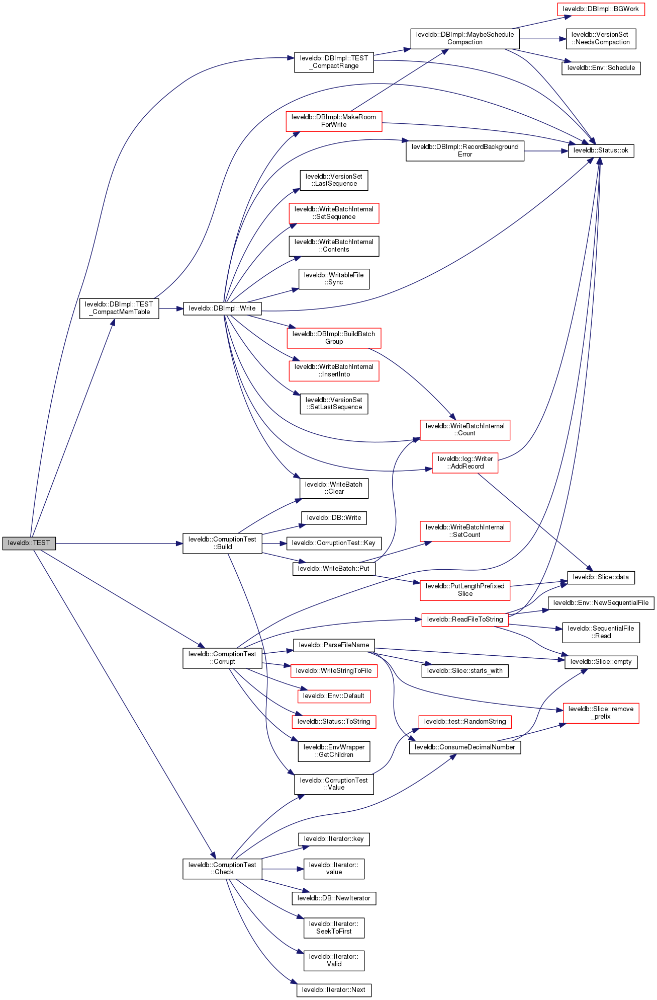
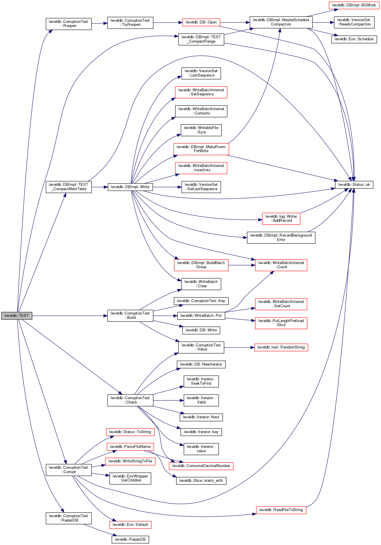
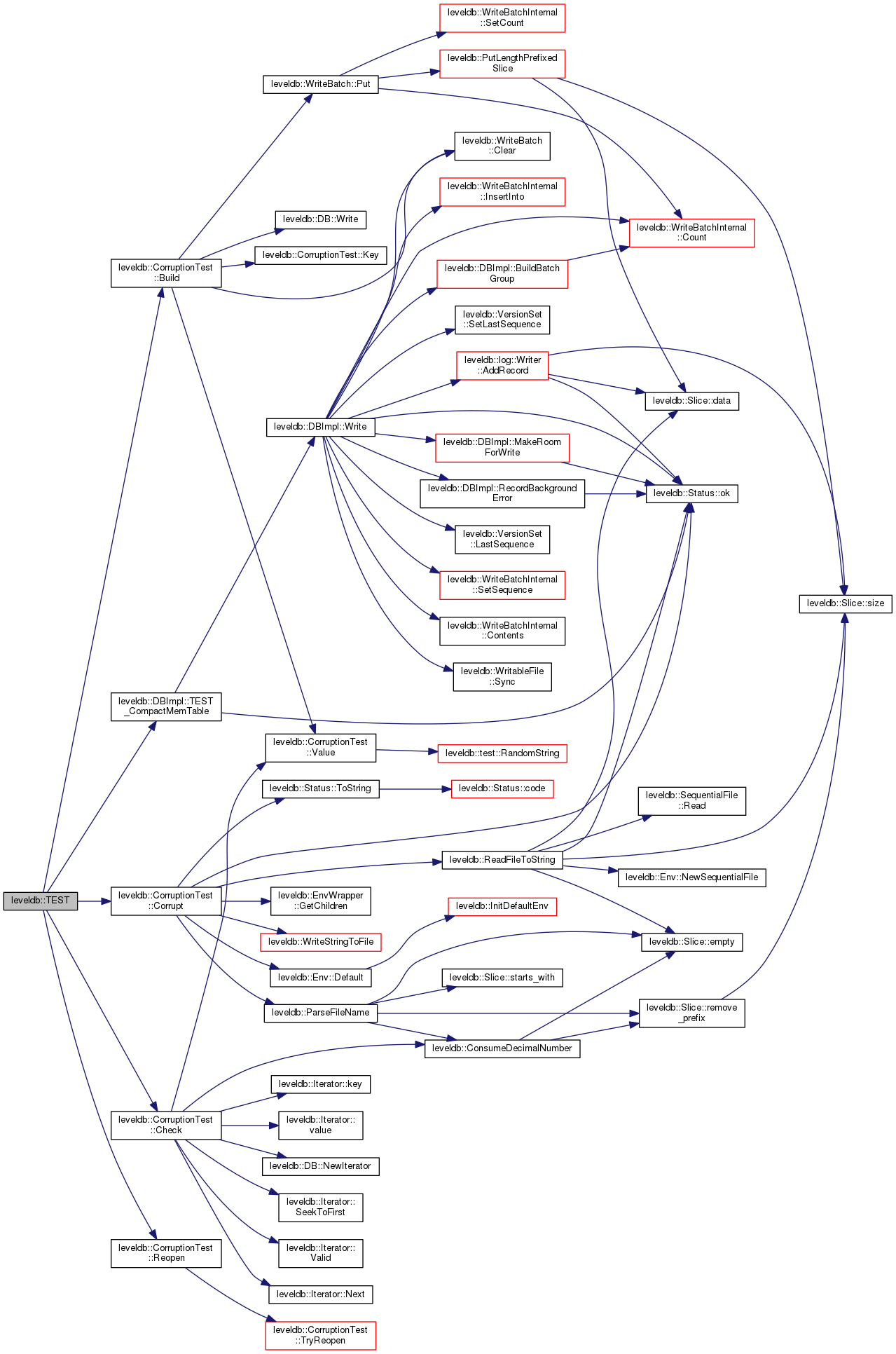
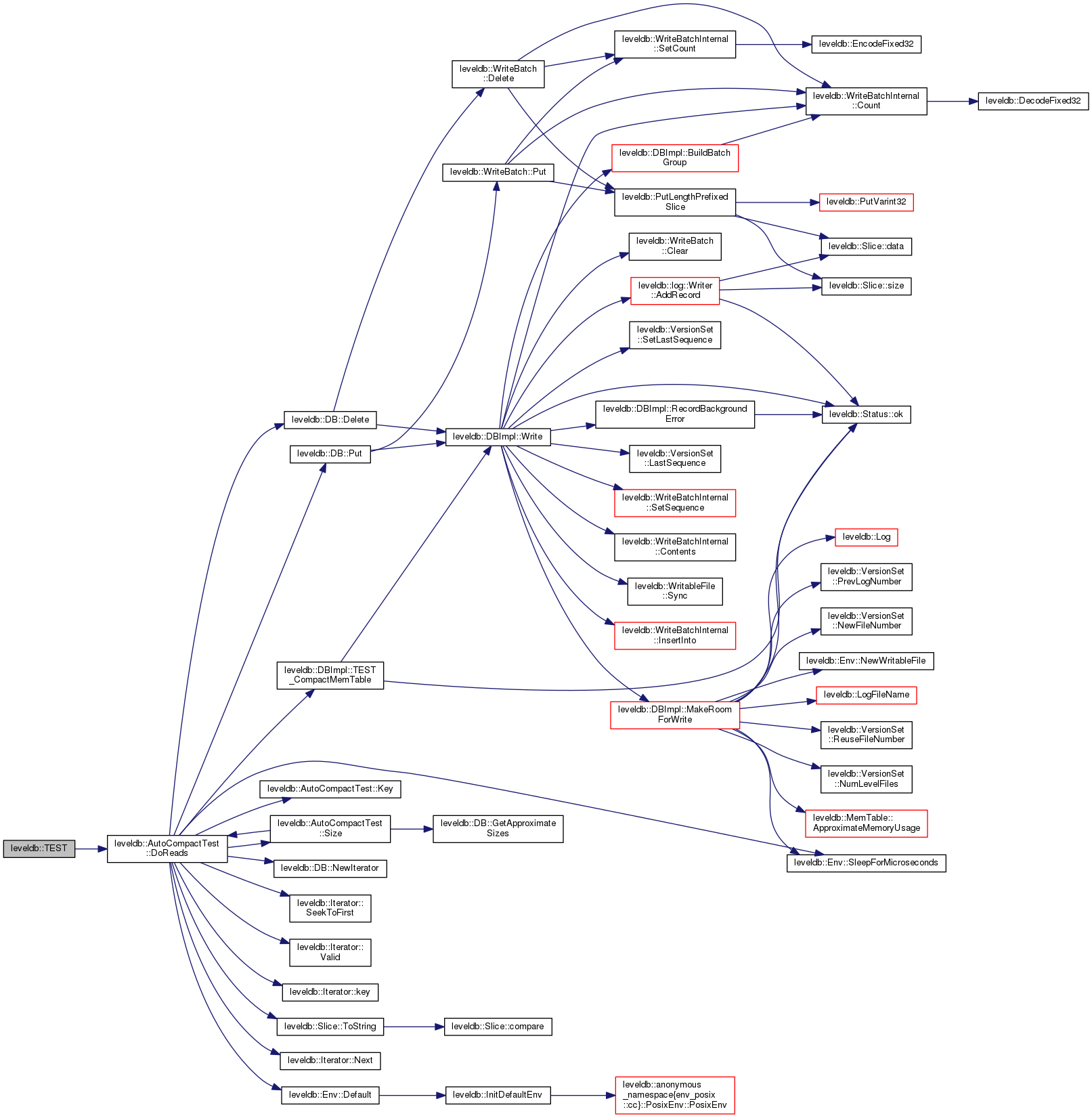
| TEST (AutoCompactTest, ReadAll) | |
| TEST (AutoCompactTest, ReadHalf) | |
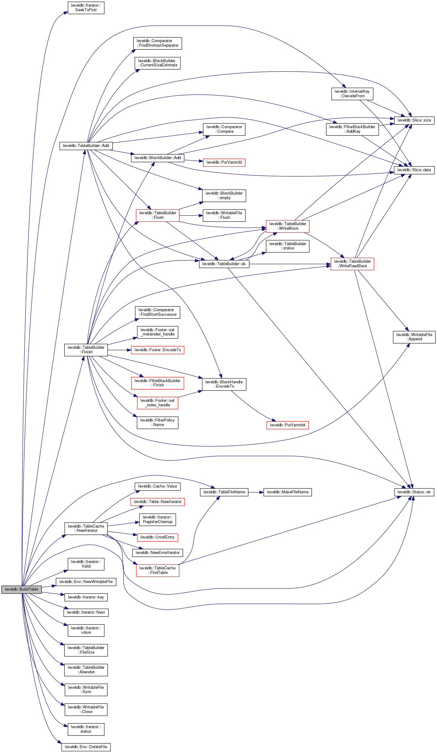
| Status | BuildTable (const std::string &dbname, Env *env, const Options &options, TableCache *table_cache, Iterator *iter, FileMetaData *meta) |
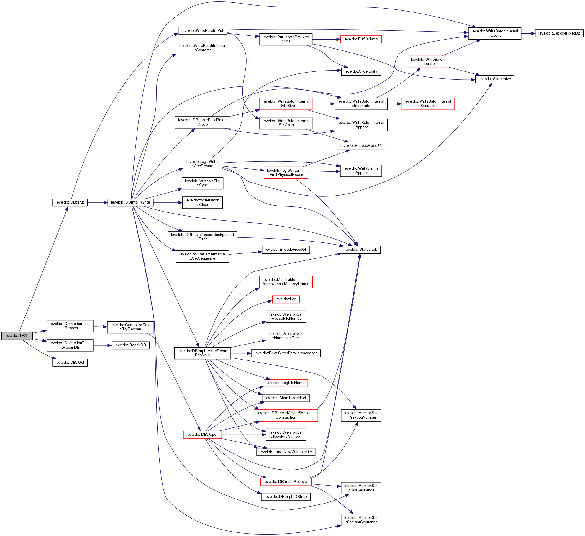
| TEST (CorruptionTest, Recovery) | |
| TEST (CorruptionTest, RecoverWriteError) | |
| TEST (CorruptionTest, NewFileErrorDuringWrite) | |
| TEST (CorruptionTest, TableFile) | |
| TEST (CorruptionTest, TableFileRepair) | |
| TEST (CorruptionTest, TableFileIndexData) | |
| TEST (CorruptionTest, MissingDescriptor) | |
| TEST (CorruptionTest, SequenceNumberRecovery) | |
| TEST (CorruptionTest, CorruptedDescriptor) | |
| TEST (CorruptionTest, CompactionInputError) | |
| TEST (CorruptionTest, CompactionInputErrorParanoid) | |
| TEST (CorruptionTest, UnrelatedKeys) | |
| template<class T , class V > | |
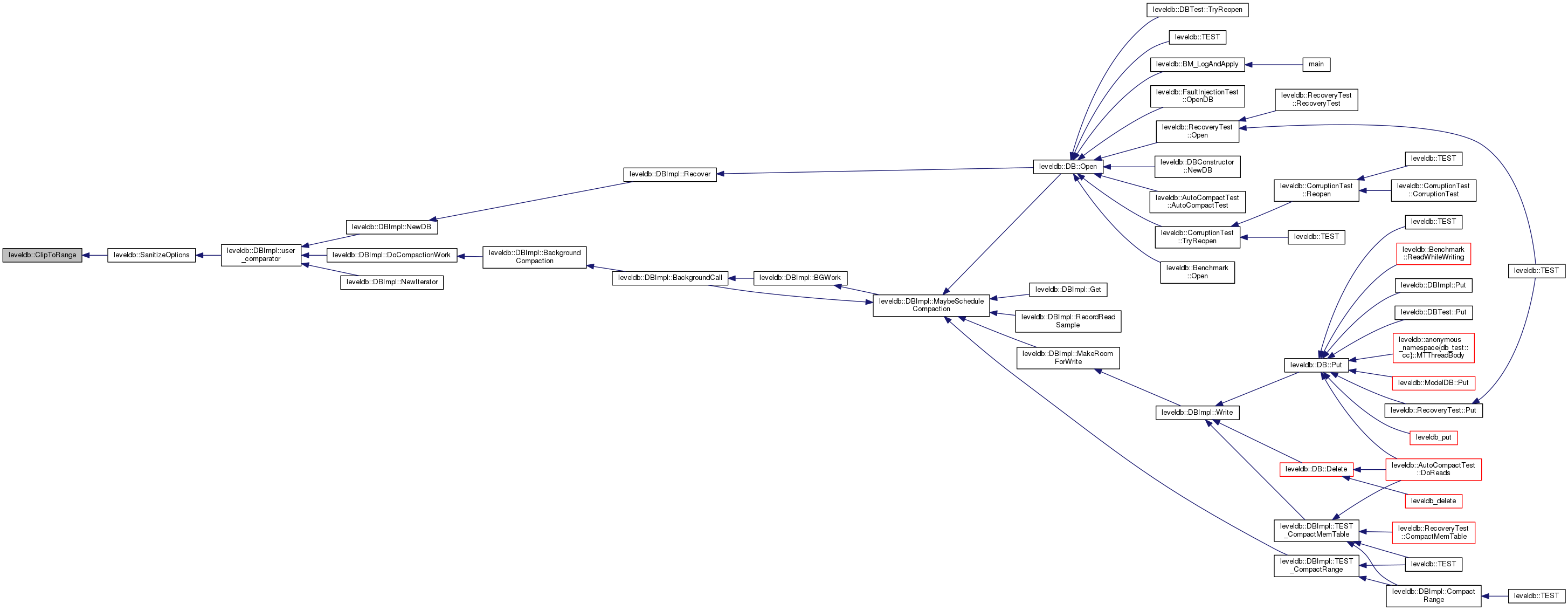
| static void | ClipToRange (T *ptr, V minvalue, V maxvalue) |
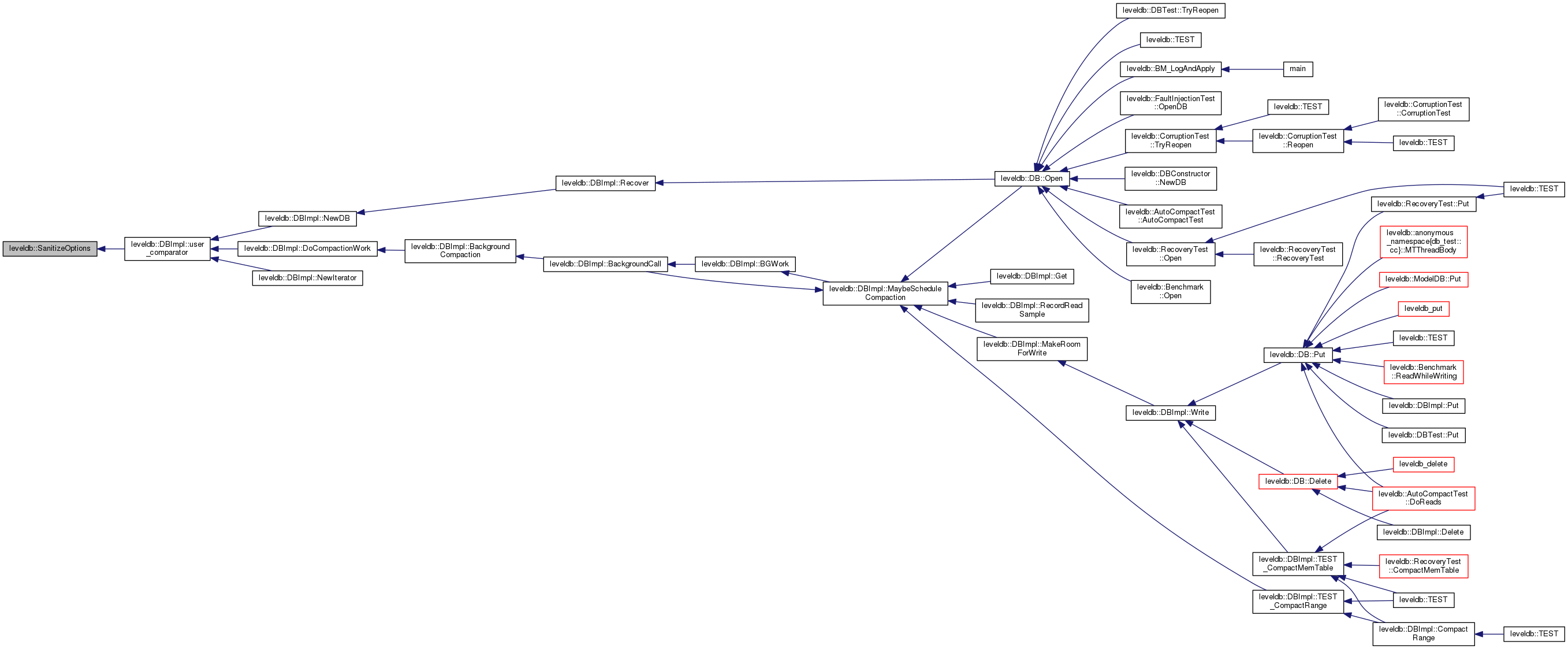
| Options | SanitizeOptions (const std::string &dbname, const InternalKeyComparator *icmp, const InternalFilterPolicy *ipolicy, const Options &src) |
| Status | DestroyDB (const std::string &dbname, const Options &options) |
| Iterator * | NewDBIterator (DBImpl *db, const Comparator *user_key_comparator, Iterator *internal_iter, SequenceNumber sequence, uint32_t seed) |
| static std::string | RandomString (Random *rnd, int len) |
| TEST (DBTest, Empty) | |
| TEST (DBTest, ReadWrite) | |
| TEST (DBTest, PutDeleteGet) | |
| TEST (DBTest, GetFromImmutableLayer) | |
| TEST (DBTest, GetFromVersions) | |
| TEST (DBTest, GetMemUsage) | |
| TEST (DBTest, GetSnapshot) | |
| TEST (DBTest, GetLevel0Ordering) | |
| TEST (DBTest, GetOrderedByLevels) | |
| TEST (DBTest, GetPicksCorrectFile) | |
| TEST (DBTest, GetEncountersEmptyLevel) | |
| TEST (DBTest, IterEmpty) | |
| TEST (DBTest, IterSingle) | |
| TEST (DBTest, IterMulti) | |
| TEST (DBTest, IterSmallAndLargeMix) | |
| TEST (DBTest, IterMultiWithDelete) | |
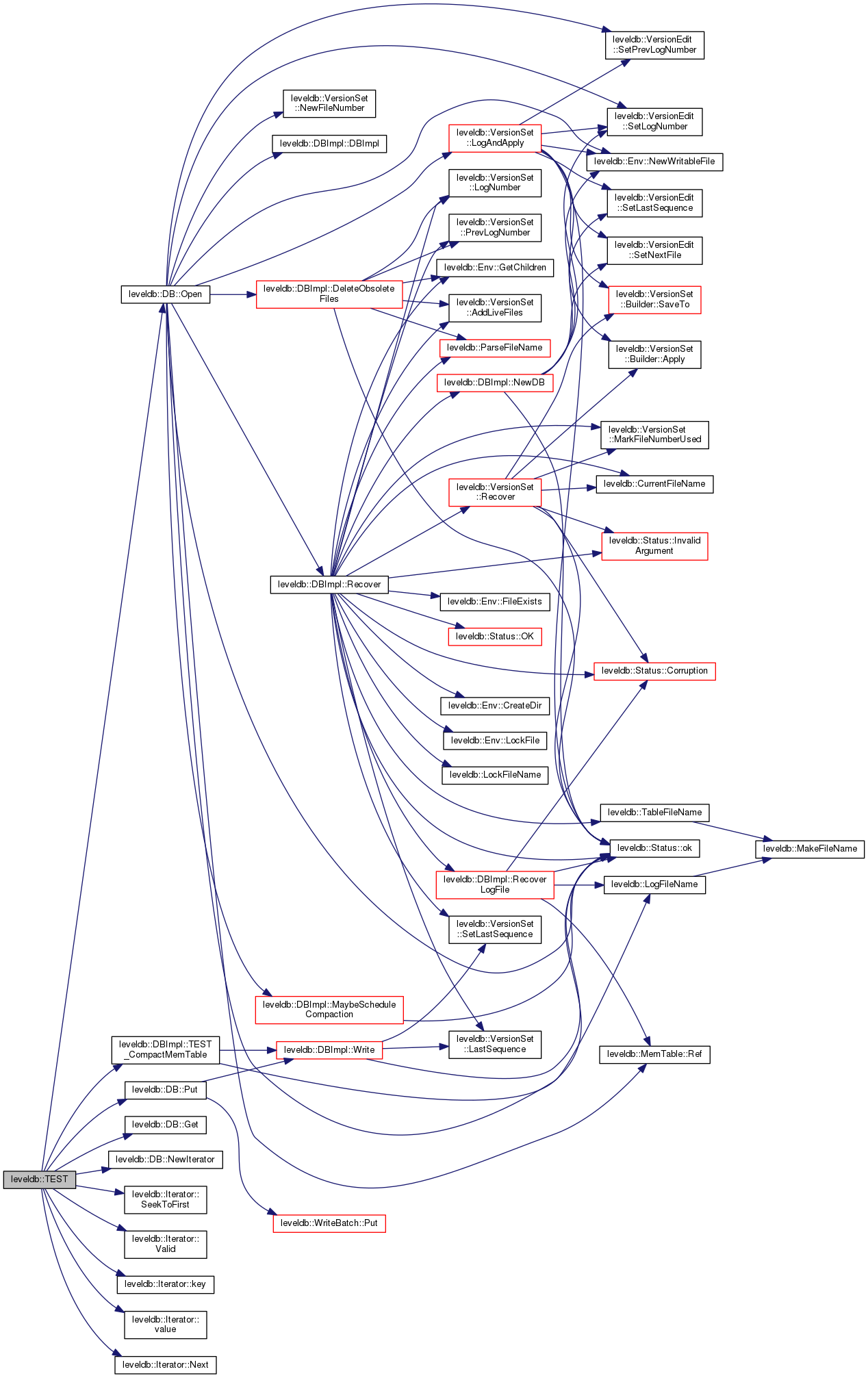
| TEST (DBTest, Recover) | |
| TEST (DBTest, RecoveryWithEmptyLog) | |
| TEST (DBTest, RecoverDuringMemtableCompaction) | |
| static std::string | Key (int i) |
| TEST (DBTest, MinorCompactionsHappen) | |
| TEST (DBTest, RecoverWithLargeLog) | |
| TEST (DBTest, CompactionsGenerateMultipleFiles) | |
| TEST (DBTest, RepeatedWritesToSameKey) | |
| TEST (DBTest, SparseMerge) | |
| static bool | Between (uint64_t val, uint64_t low, uint64_t high) |
| TEST (DBTest, ApproximateSizes) | |
| TEST (DBTest, ApproximateSizes_MixOfSmallAndLarge) | |
| TEST (DBTest, IteratorPinsRef) | |
| TEST (DBTest, Snapshot) | |
| TEST (DBTest, HiddenValuesAreRemoved) | |
| TEST (DBTest, DeletionMarkers1) | |
| TEST (DBTest, DeletionMarkers2) | |
| TEST (DBTest, OverlapInLevel0) | |
| TEST (DBTest, L0_CompactionBug_Issue44_a) | |
| TEST (DBTest, L0_CompactionBug_Issue44_b) | |
| TEST (DBTest, ComparatorCheck) | |
| TEST (DBTest, CustomComparator) | |
| TEST (DBTest, ManualCompaction) | |
| TEST (DBTest, DBOpen_Options) | |
| TEST (DBTest, Locking) | |
| TEST (DBTest, NoSpace) | |
| TEST (DBTest, NonWritableFileSystem) | |
| TEST (DBTest, WriteSyncError) | |
| TEST (DBTest, ManifestWriteError) | |
| TEST (DBTest, MissingSSTFile) | |
| TEST (DBTest, StillReadSST) | |
| TEST (DBTest, FilesDeletedAfterCompaction) | |
| TEST (DBTest, BloomFilter) | |
| TEST (DBTest, MultiThreaded) | |
| static std::string | RandomKey (Random *rnd) |
| static bool | CompareIterators (int step, DB *model, DB *db, const Snapshot *model_snap, const Snapshot *db_snap) |
| TEST (DBTest, Randomized) | |
| std::string | MakeKey (unsigned int num) |
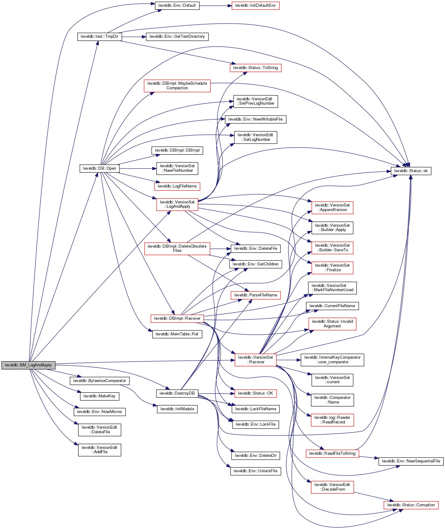
| void | BM_LogAndApply (int iters, int num_base_files) |
| static uint64_t | PackSequenceAndType (uint64_t seq, ValueType t) |
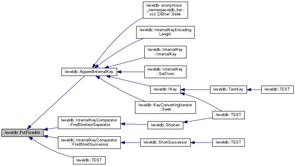
| void | AppendInternalKey (std::string *result, const ParsedInternalKey &key) |
| size_t | InternalKeyEncodingLength (const ParsedInternalKey &key) |
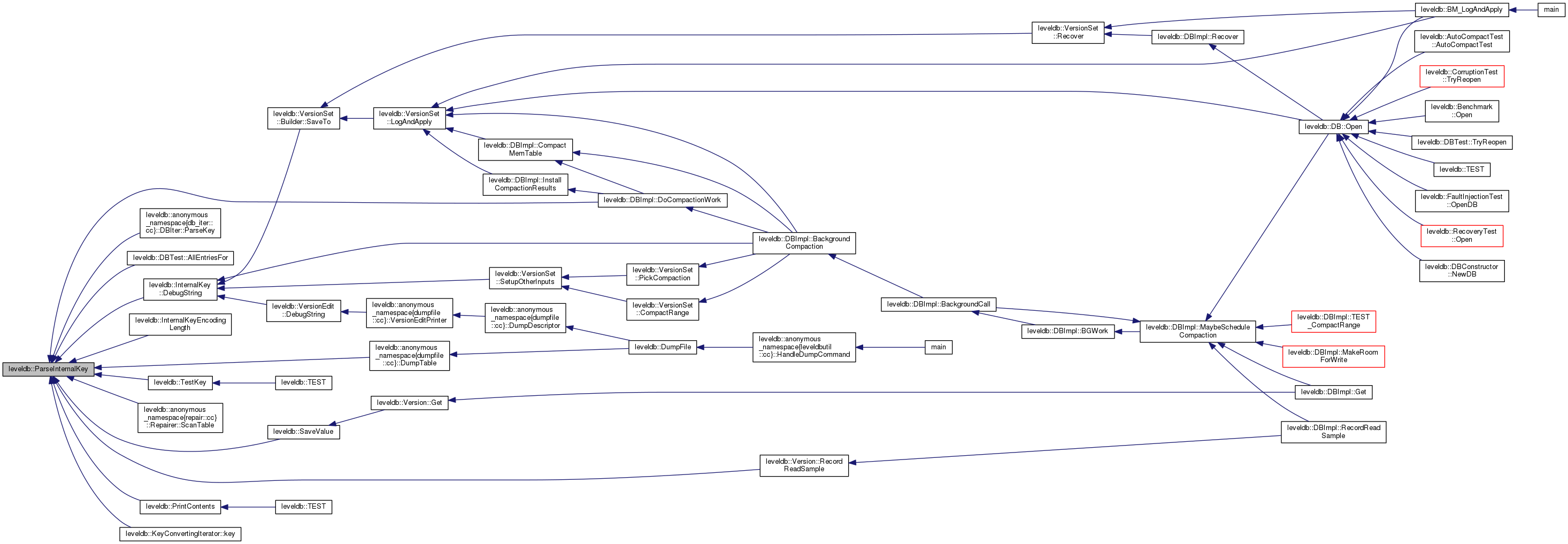
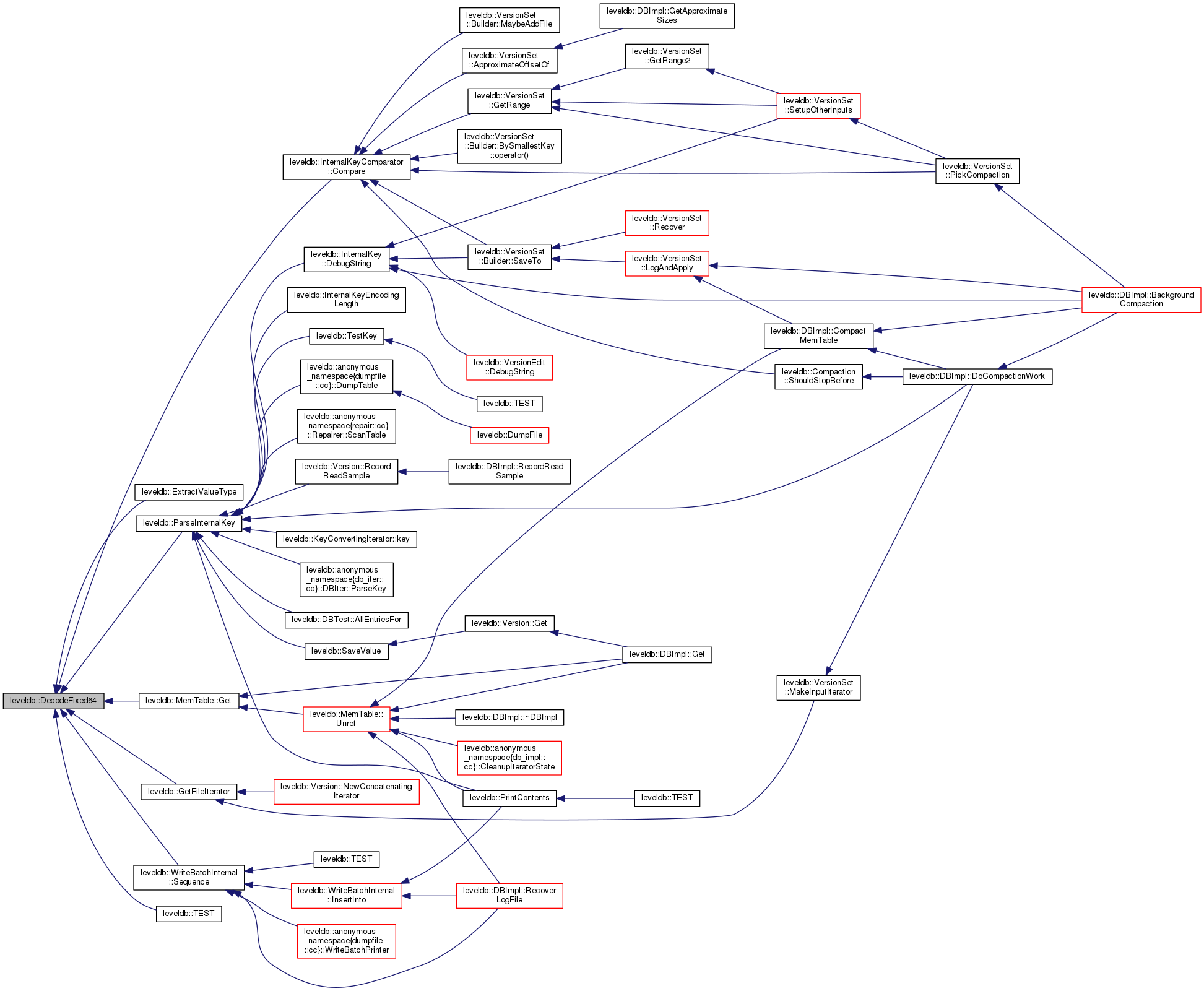
| bool | ParseInternalKey (const Slice &internal_key, ParsedInternalKey *result) |
| Slice | ExtractUserKey (const Slice &internal_key) |
| ValueType | ExtractValueType (const Slice &internal_key) |
| static std::string | IKey (const std::string &user_key, uint64_t seq, ValueType vt) |
| static std::string | Shorten (const std::string &s, const std::string &l) |
| static std::string | ShortSuccessor (const std::string &s) |
| static void | TestKey (const std::string &key, uint64_t seq, ValueType vt) |
| TEST (FormatTest, InternalKey_EncodeDecode) | |
| TEST (FormatTest, InternalKeyShortSeparator) | |
| TEST (FormatTest, InternalKeyShortestSuccessor) | |
| Status | DumpFile (Env *env, const std::string &fname, WritableFile *dst) |
| TEST (FaultInjectionTest, FaultTestNoLogReuse) | |
| TEST (FaultInjectionTest, FaultTestWithLogReuse) | |
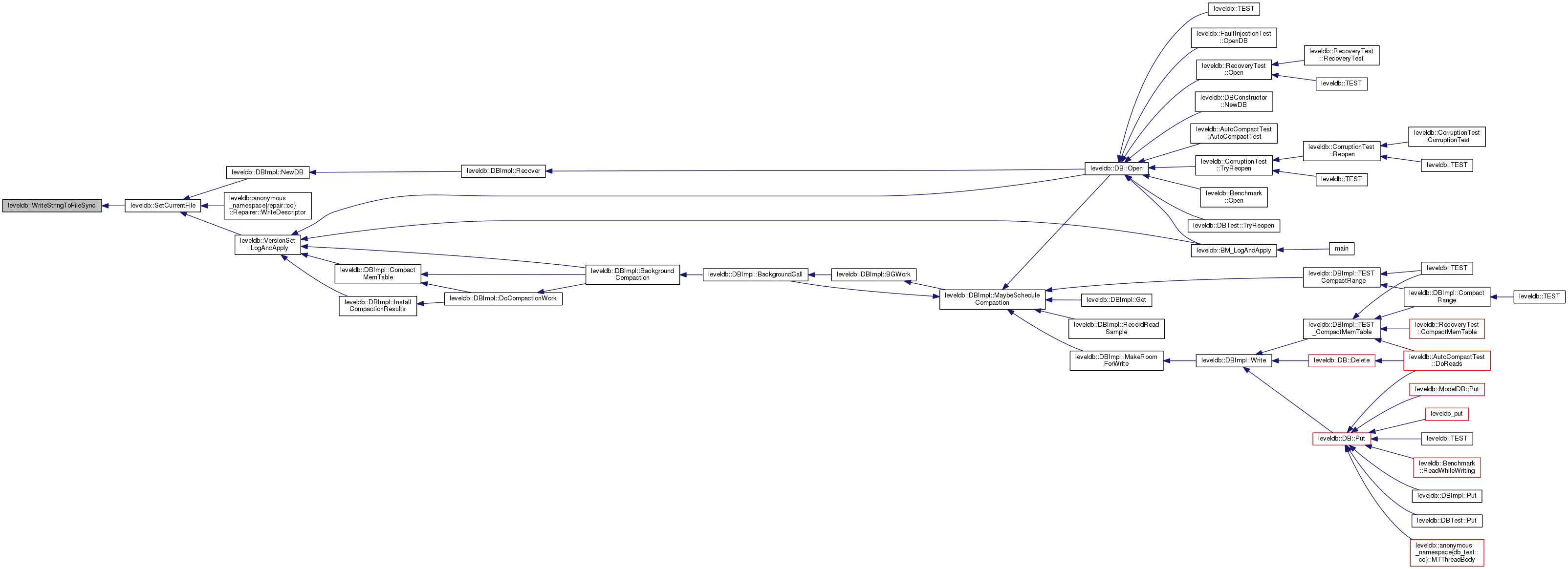
| Status | WriteStringToFileSync (Env *env, const Slice &data, const std::string &fname) |
| static std::string | MakeFileName (const std::string &name, uint64_t number, const char *suffix) |
| std::string | LogFileName (const std::string &name, uint64_t number) |
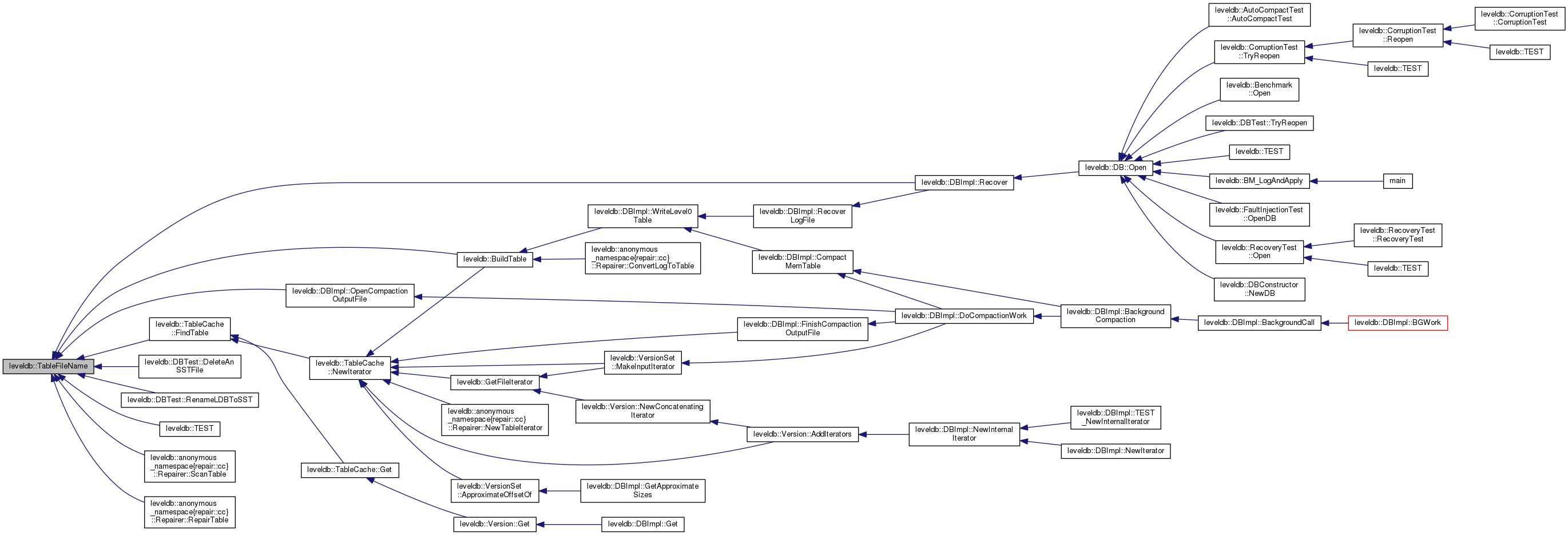
| std::string | TableFileName (const std::string &name, uint64_t number) |
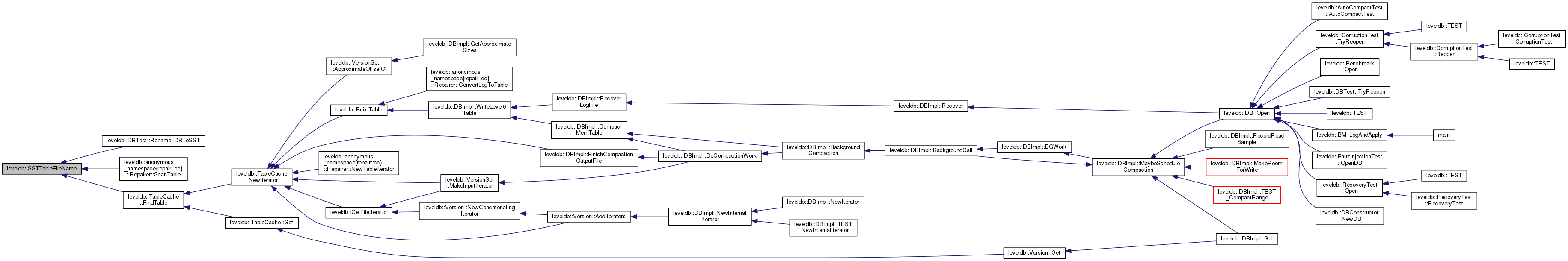
| std::string | SSTTableFileName (const std::string &name, uint64_t number) |
| std::string | DescriptorFileName (const std::string &dbname, uint64_t number) |
| std::string | CurrentFileName (const std::string &dbname) |
| std::string | LockFileName (const std::string &dbname) |
| std::string | TempFileName (const std::string &dbname, uint64_t number) |
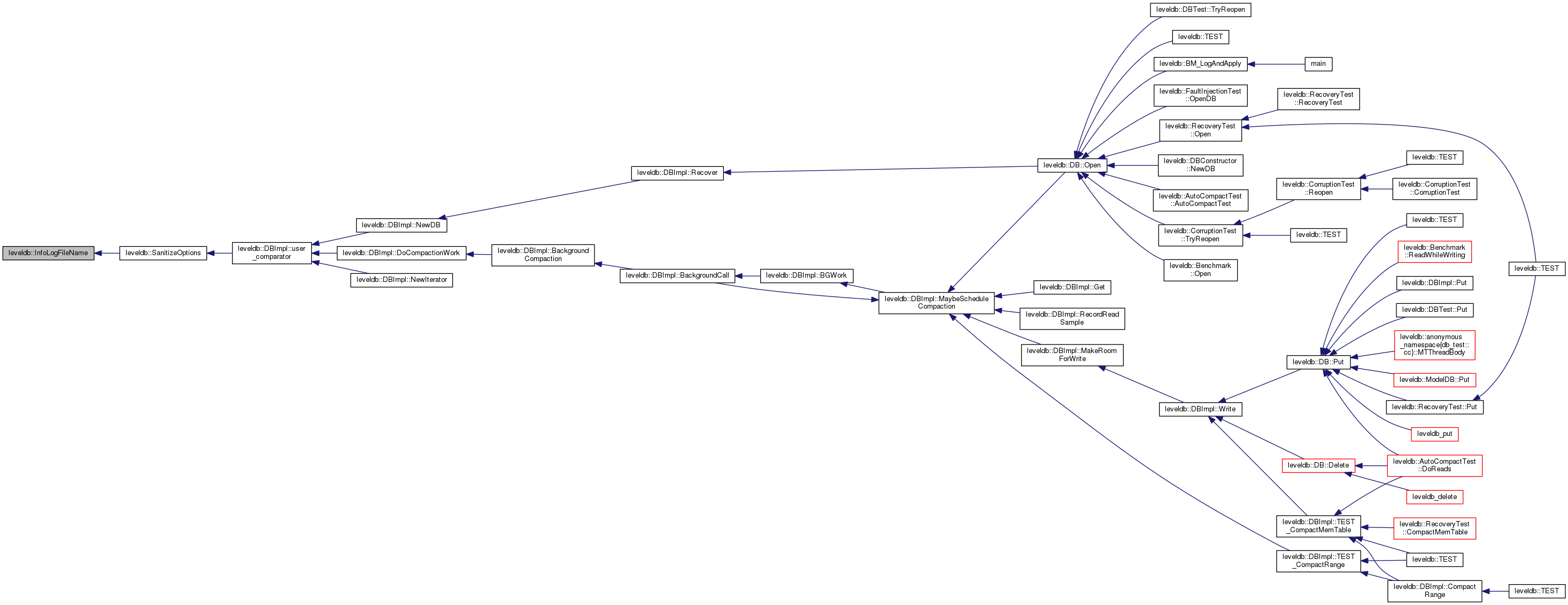
| std::string | InfoLogFileName (const std::string &dbname) |
| std::string | OldInfoLogFileName (const std::string &dbname) |
| bool | ParseFileName (const std::string &fname, uint64_t *number, FileType *type) |
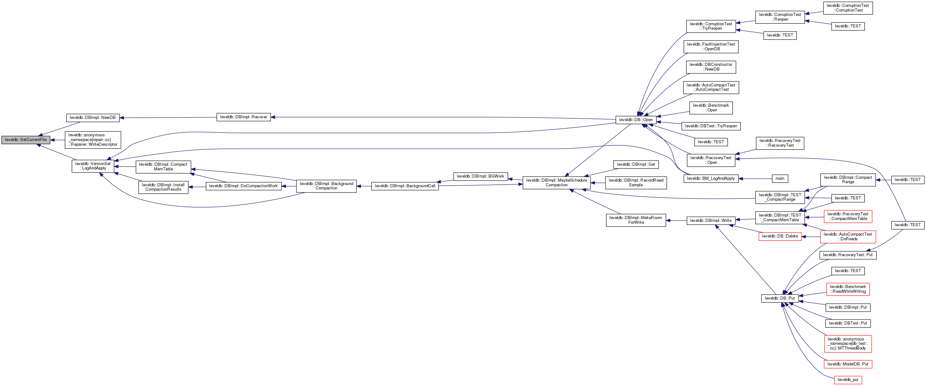
| Status | SetCurrentFile (Env *env, const std::string &dbname, uint64_t descriptor_number) |
| TEST (FileNameTest, Parse) | |
| TEST (FileNameTest, Construction) | |
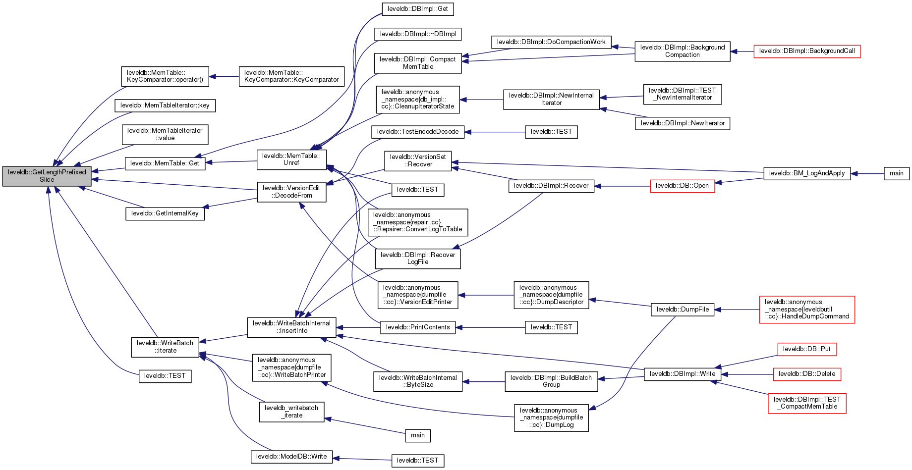
| static Slice | GetLengthPrefixedSlice (const char *data) |
| static const char * | EncodeKey (std::string *scratch, const Slice &target) |
| TEST (RecoveryTest, ManifestReused) | |
| TEST (RecoveryTest, LargeManifestCompacted) | |
| TEST (RecoveryTest, NoLogFiles) | |
| TEST (RecoveryTest, LogFileReuse) | |
| TEST (RecoveryTest, MultipleMemTables) | |
| TEST (RecoveryTest, MultipleLogFiles) | |
| Status | RepairDB (const std::string &dbname, const Options &options) |
| TEST (SkipTest, Empty) | |
| TEST (SkipTest, InsertAndLookup) | |
| TEST (SkipTest, ConcurrentWithoutThreads) | |
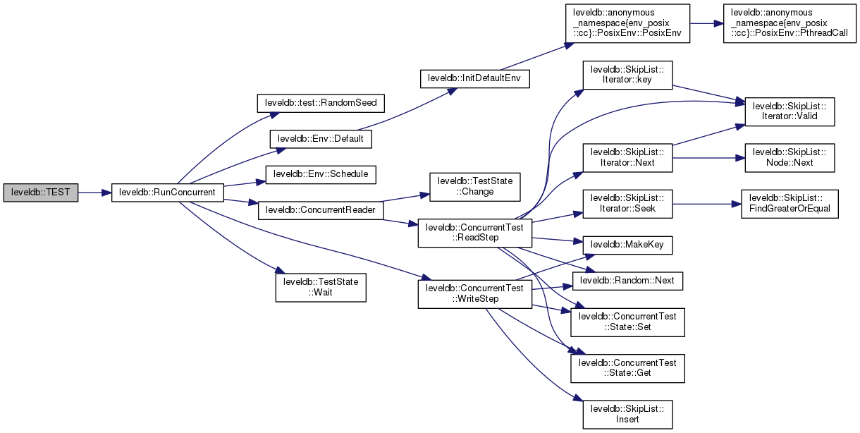
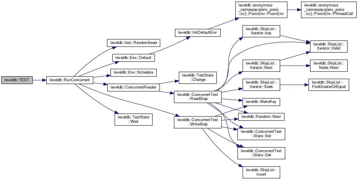
| static void | ConcurrentReader (void *arg) |
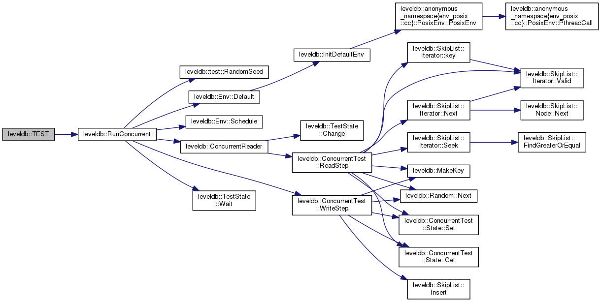
| static void | RunConcurrent (int run) |
| TEST (SkipTest, Concurrent1) | |
| TEST (SkipTest, Concurrent2) | |
| TEST (SkipTest, Concurrent3) | |
| TEST (SkipTest, Concurrent4) | |
| TEST (SkipTest, Concurrent5) | |
| static void | DeleteEntry (const Slice &key, void *value) |
| static void | UnrefEntry (void *arg1, void *arg2) |
| static bool | GetInternalKey (Slice *input, InternalKey *dst) |
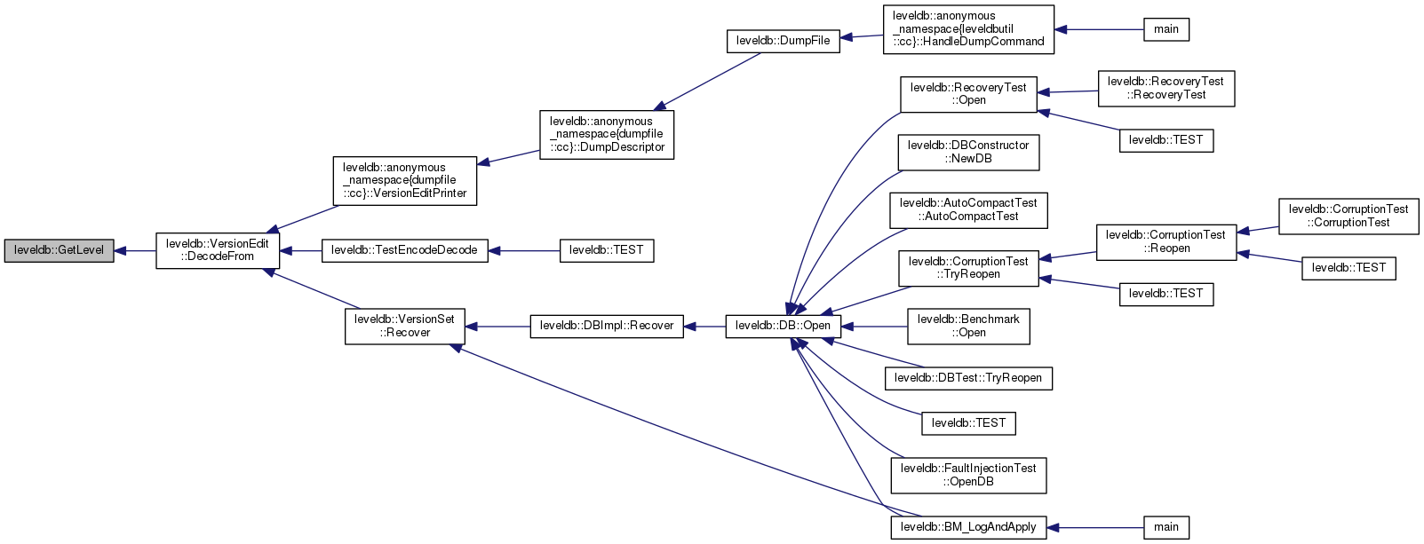
| static bool | GetLevel (Slice *input, int *level) |
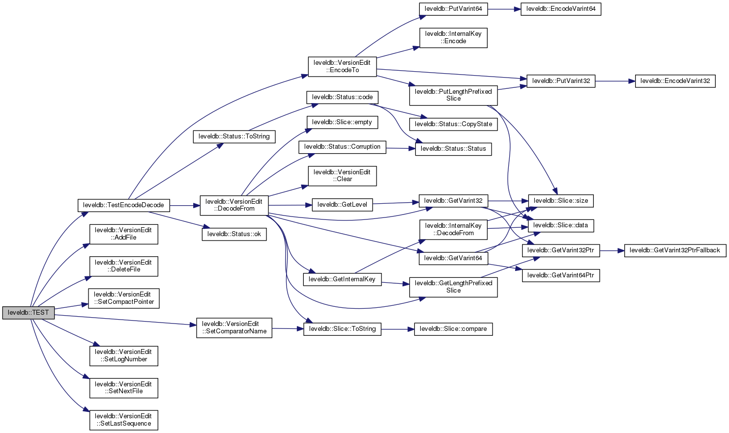
| static void | TestEncodeDecode (const VersionEdit &edit) |
| TEST (VersionEditTest, EncodeDecode) | |
| static int | TargetFileSize (const Options *options) |
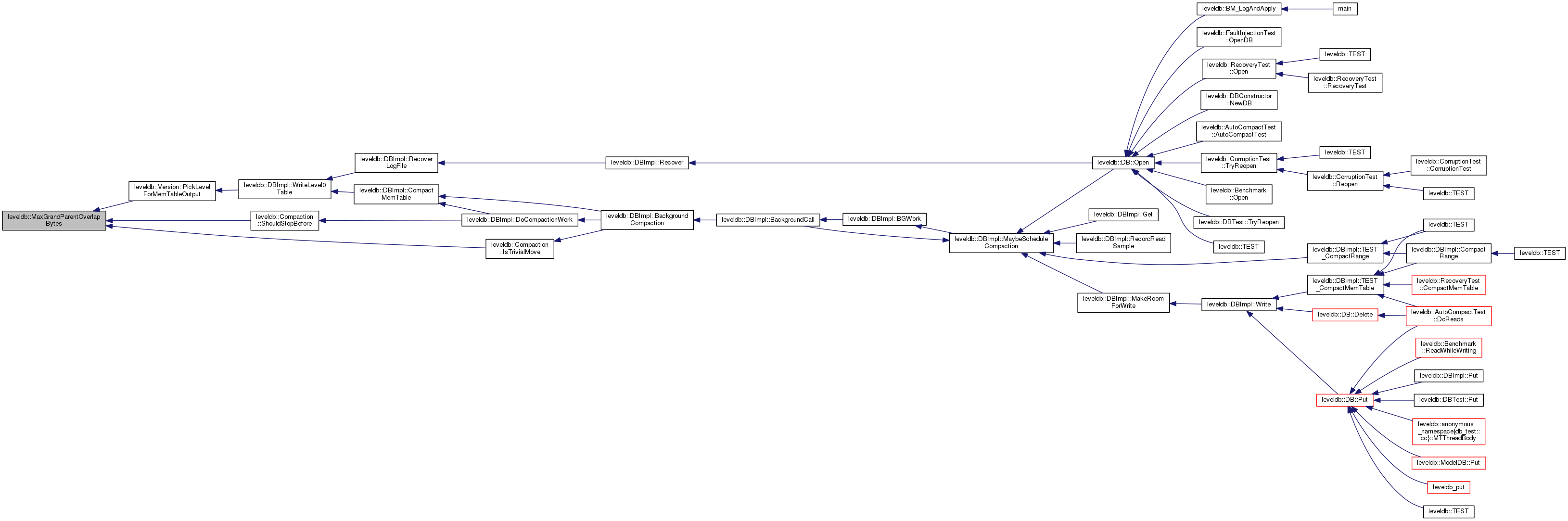
| static int64_t | MaxGrandParentOverlapBytes (const Options *options) |
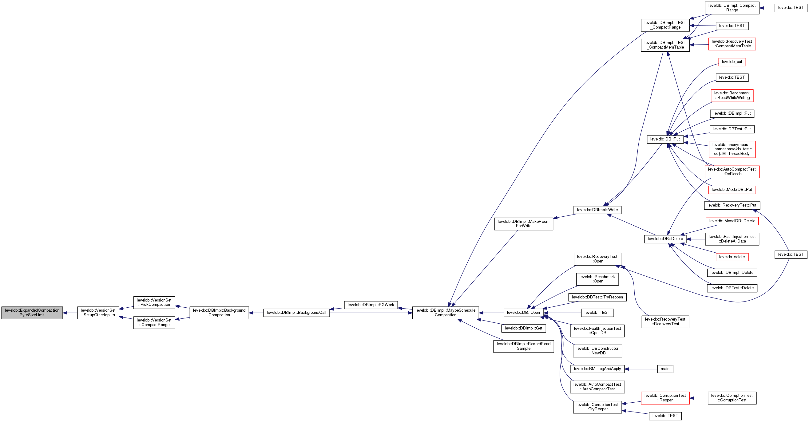
| static int64_t | ExpandedCompactionByteSizeLimit (const Options *options) |
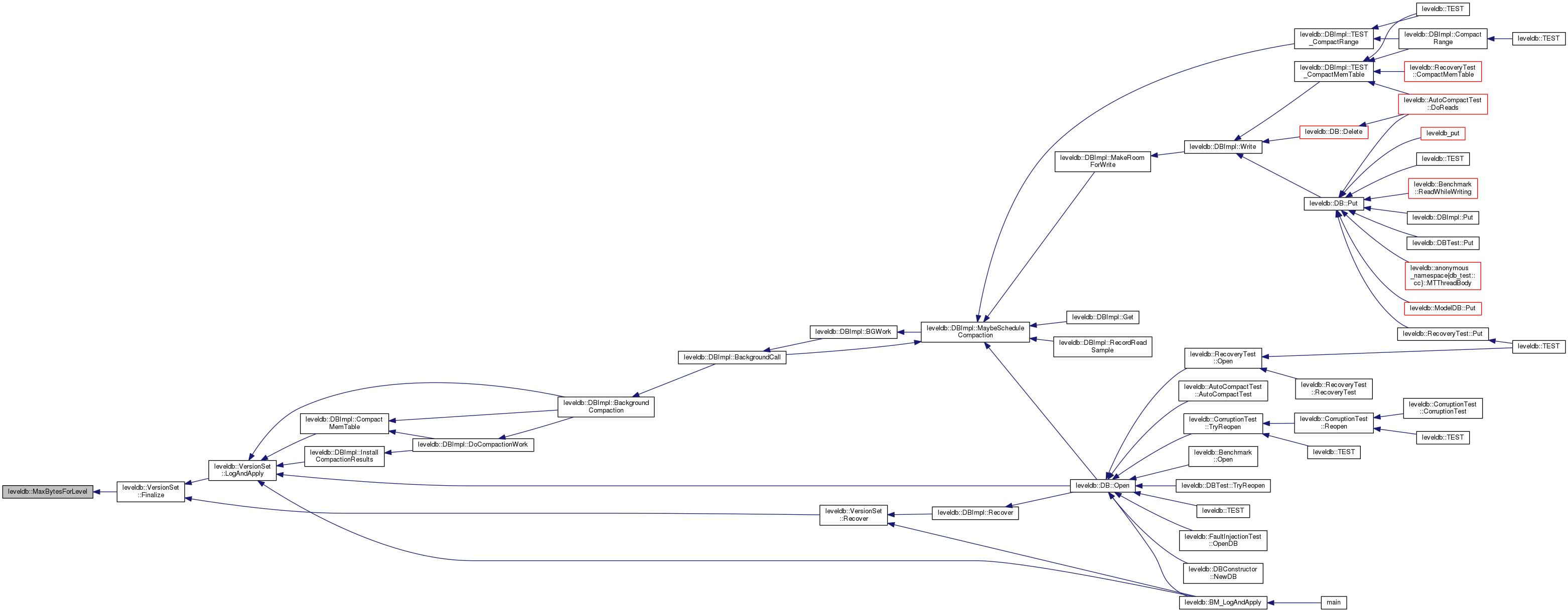
| static double | MaxBytesForLevel (const Options *options, int level) |
| static uint64_t | MaxFileSizeForLevel (const Options *options, int level) |
| static int64_t | TotalFileSize (const std::vector< FileMetaData *> &files) |
| int | FindFile (const InternalKeyComparator &icmp, const std::vector< FileMetaData *> &files, const Slice &key) |
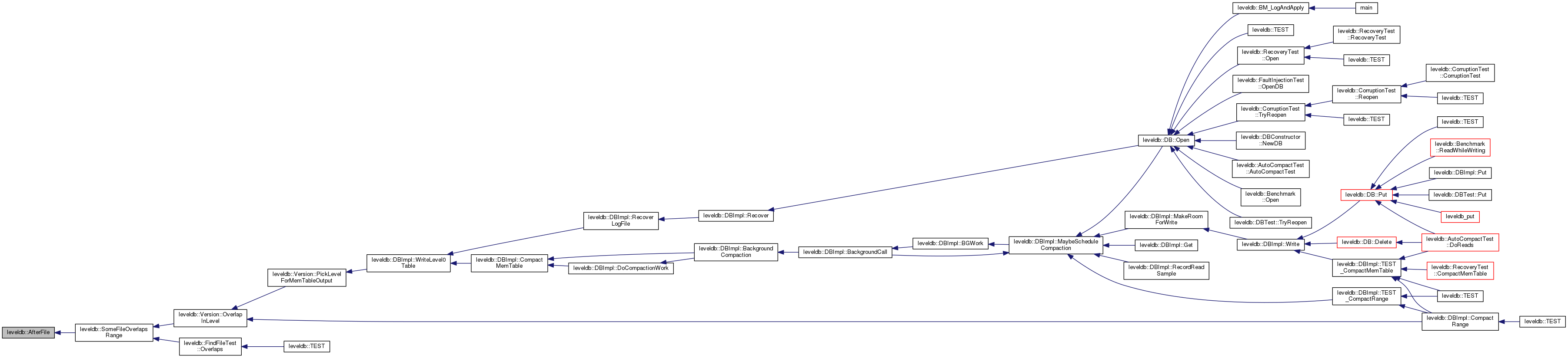
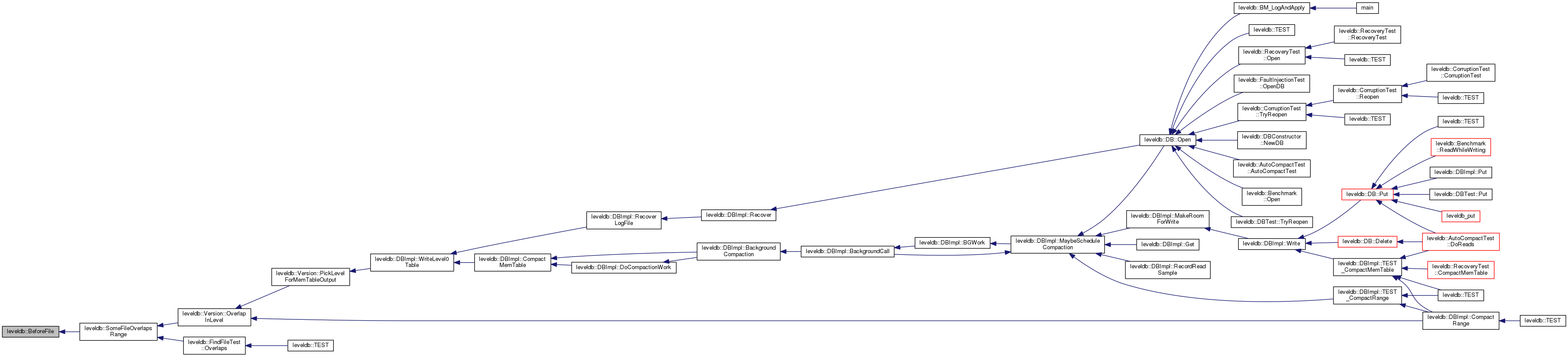
| static bool | AfterFile (const Comparator *ucmp, const Slice *user_key, const FileMetaData *f) |
| static bool | BeforeFile (const Comparator *ucmp, const Slice *user_key, const FileMetaData *f) |
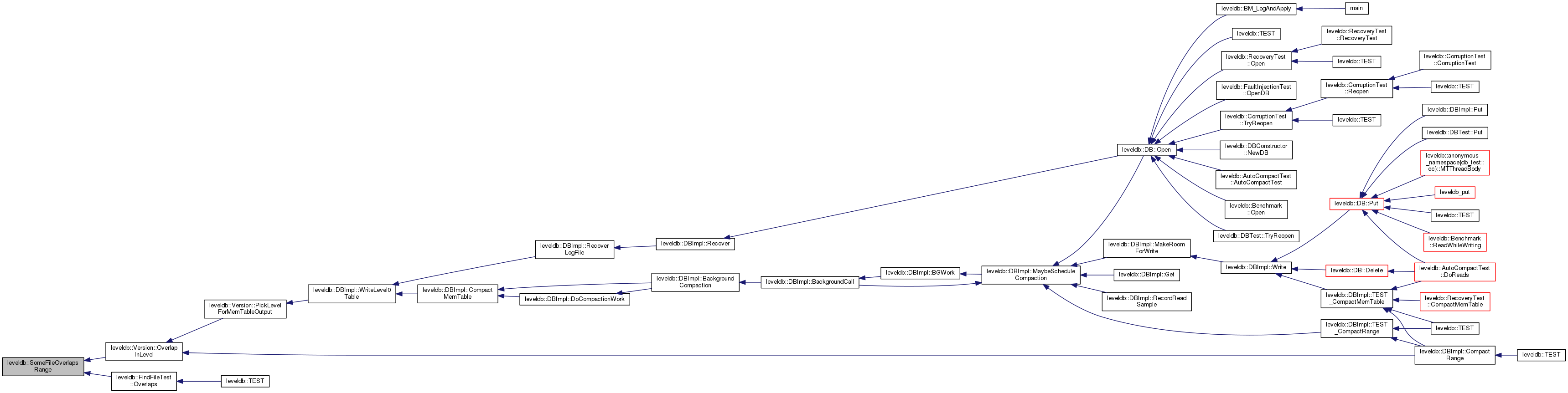
| bool | SomeFileOverlapsRange (const InternalKeyComparator &icmp, bool disjoint_sorted_files, const std::vector< FileMetaData *> &files, const Slice *smallest_user_key, const Slice *largest_user_key) |
| static Iterator * | GetFileIterator (void *arg, const ReadOptions &options, const Slice &file_value) |
| static void | SaveValue (void *arg, const Slice &ikey, const Slice &v) |
| static bool | NewestFirst (FileMetaData *a, FileMetaData *b) |
| TEST (FindFileTest, Empty) | |
| TEST (FindFileTest, Single) | |
| TEST (FindFileTest, Multiple) | |
| TEST (FindFileTest, MultipleNullBoundaries) | |
| TEST (FindFileTest, OverlapSequenceChecks) | |
| TEST (FindFileTest, OverlappingFiles) | |
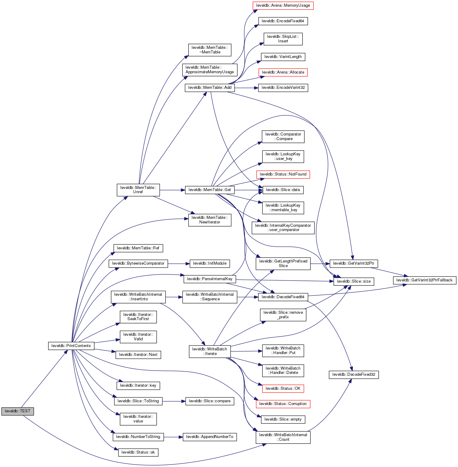
| static std::string | PrintContents (WriteBatch *b) |
| TEST (WriteBatchTest, Empty) | |
| TEST (WriteBatchTest, Multiple) | |
| TEST (WriteBatchTest, Corruption) | |
| TEST (WriteBatchTest, Append) | |
| Env * | NewMemEnv (Env *base_env) |
| TEST (MemEnvTest, Basics) | |
| TEST (MemEnvTest, ReadWrite) | |
| TEST (MemEnvTest, Locks) | |
| TEST (MemEnvTest, Misc) | |
| TEST (MemEnvTest, LargeWrite) | |
| TEST (MemEnvTest, DBTest) | |
| Cache * | NewLRUCache (size_t capacity) |
| const Comparator * | BytewiseComparator () |
| void | Log (Logger *info_log, const char *format,...) |
| Status | WriteStringToFile (Env *env, const Slice &data, const std::string &fname) |
| Status | ReadFileToString (Env *env, const std::string &fname, std::string *data) |
| const FilterPolicy * | NewBloomFilterPolicy (int bits_per_key) |
| Iterator * | NewEmptyIterator () |
| Iterator * | NewErrorIterator (const Status &status) |
| bool | operator== (const Slice &x, const Slice &y) |
| bool | operator!= (const Slice &x, const Slice &y) |
| static const char * | DecodeEntry (const char *p, const char *limit, uint32_t *shared, uint32_t *non_shared, uint32_t *value_length) |
| TEST (FilterBlockTest, EmptyBuilder) | |
| TEST (FilterBlockTest, SingleChunk) | |
| TEST (FilterBlockTest, MultiChunk) | |
| Status | ReadBlock (RandomAccessFile *file, const ReadOptions &options, const BlockHandle &handle, BlockContents *result) |
| Iterator * | NewMergingIterator (const Comparator *cmp, Iterator **list, int n) |
| static void | DeleteBlock (void *arg, void *ignored) |
| static void | DeleteCachedBlock (const Slice &key, void *value) |
| static void | ReleaseBlock (void *arg, void *h) |
| static std::string | Reverse (const Slice &key) |
| static void | Increment (const Comparator *cmp, std::string *key) |
| TEST (Harness, Empty) | |
| TEST (Harness, ZeroRestartPointsInBlock) | |
| TEST (Harness, SimpleEmptyKey) | |
| TEST (Harness, SimpleSingle) | |
| TEST (Harness, SimpleMulti) | |
| TEST (Harness, SimpleSpecialKey) | |
| TEST (Harness, Randomized) | |
| TEST (Harness, RandomizedLongDB) | |
| TEST (MemTableTest, Simple) | |
| static bool | Between (uint64_t val, uint64_t low, uint64_t high) |
| TEST (TableTest, ApproximateOffsetOfPlain) | |
| static bool | SnappyCompressionSupported () |
| TEST (TableTest, ApproximateOffsetOfCompressed) | |
| Iterator * | NewTwoLevelIterator (Iterator *index_iter, BlockFunction block_function, void *arg, const ReadOptions &options) |
| Iterator * | NewTwoLevelIterator (Iterator *index_iter, Iterator *(*block_function)(void *arg, const ReadOptions &options, const Slice &index_value), void *arg, const ReadOptions &options) |
| TEST (ArenaTest, Empty) | |
| TEST (ArenaTest, Simple) | |
| static Slice | Key (int i, char *buffer) |
| TEST (BloomTest, EmptyFilter) | |
| TEST (BloomTest, Small) | |
| static int | NextLength (int length) |
| TEST (BloomTest, VaryingLengths) | |
| static std::string | EncodeKey (int k) |
| static int | DecodeKey (const Slice &k) |
| static void * | EncodeValue (uintptr_t v) |
| static int | DecodeValue (void *v) |
| TEST (CacheTest, HitAndMiss) | |
| TEST (CacheTest, Erase) | |
| TEST (CacheTest, EntriesArePinned) | |
| TEST (CacheTest, EvictionPolicy) | |
| TEST (CacheTest, UseExceedsCacheSize) | |
| TEST (CacheTest, HeavyEntries) | |
| TEST (CacheTest, NewId) | |
| TEST (CacheTest, Prune) | |
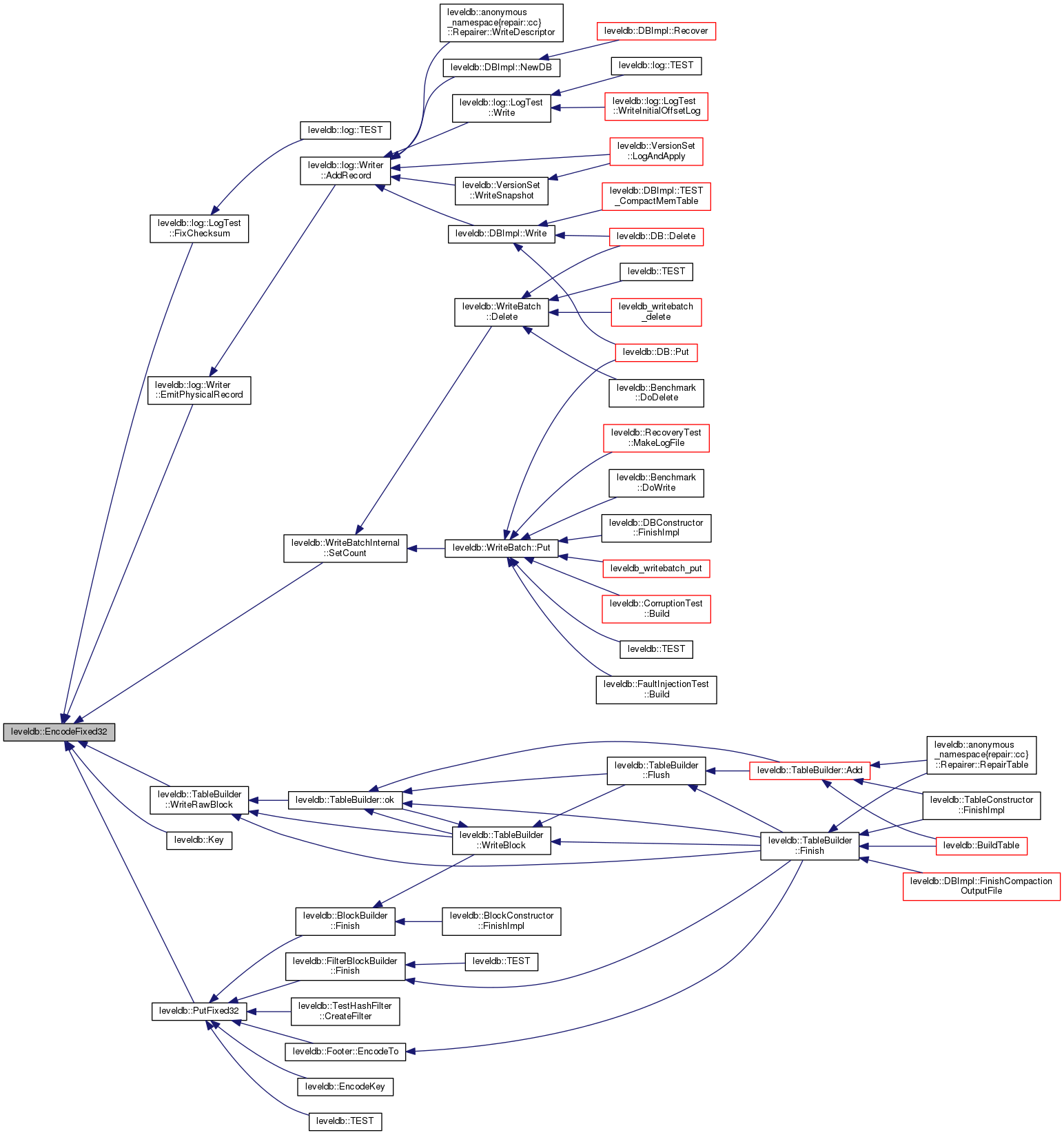
| void | EncodeFixed32 (char *buf, uint32_t value) |
| void | EncodeFixed64 (char *buf, uint64_t value) |
| void | PutFixed32 (std::string *dst, uint32_t value) |
| void | PutFixed64 (std::string *dst, uint64_t value) |
| char * | EncodeVarint32 (char *dst, uint32_t v) |
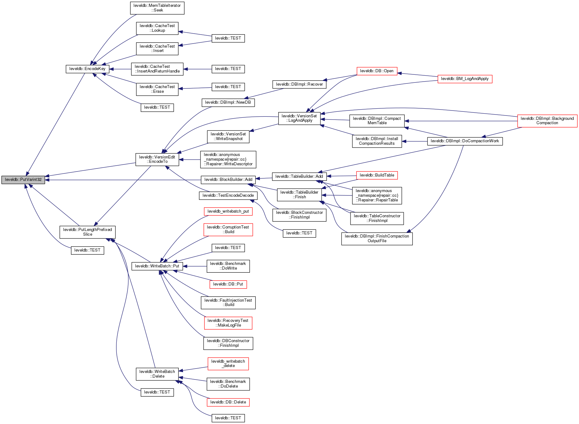
| void | PutVarint32 (std::string *dst, uint32_t v) |
| char * | EncodeVarint64 (char *dst, uint64_t v) |
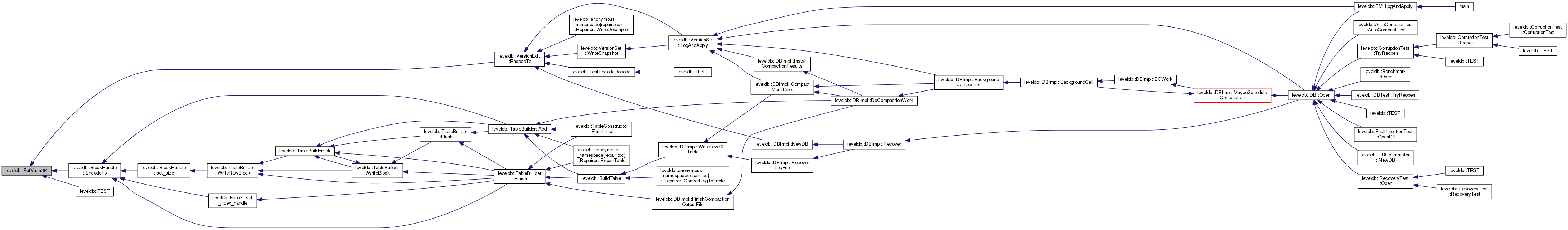
| void | PutVarint64 (std::string *dst, uint64_t v) |
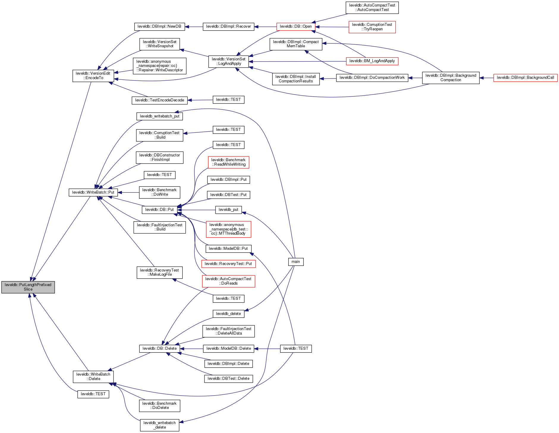
| void | PutLengthPrefixedSlice (std::string *dst, const Slice &value) |
| int | VarintLength (uint64_t v) |
| const char * | GetVarint32PtrFallback (const char *p, const char *limit, uint32_t *value) |
| bool | GetVarint32 (Slice *input, uint32_t *value) |
| const char * | GetVarint64Ptr (const char *p, const char *limit, uint64_t *value) |
| bool | GetVarint64 (Slice *input, uint64_t *value) |
| const char * | GetLengthPrefixedSlice (const char *p, const char *limit, Slice *result) |
| bool | GetLengthPrefixedSlice (Slice *input, Slice *result) |
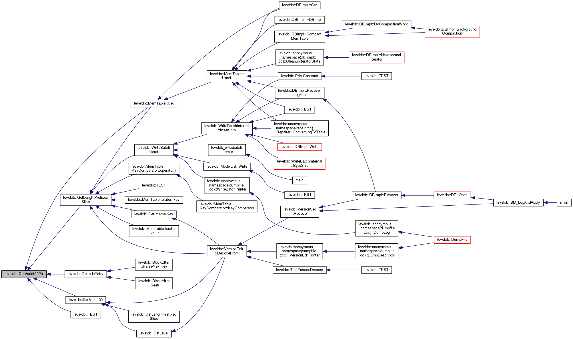
| const char * | GetVarint32Ptr (const char *p, const char *limit, uint32_t *v) |
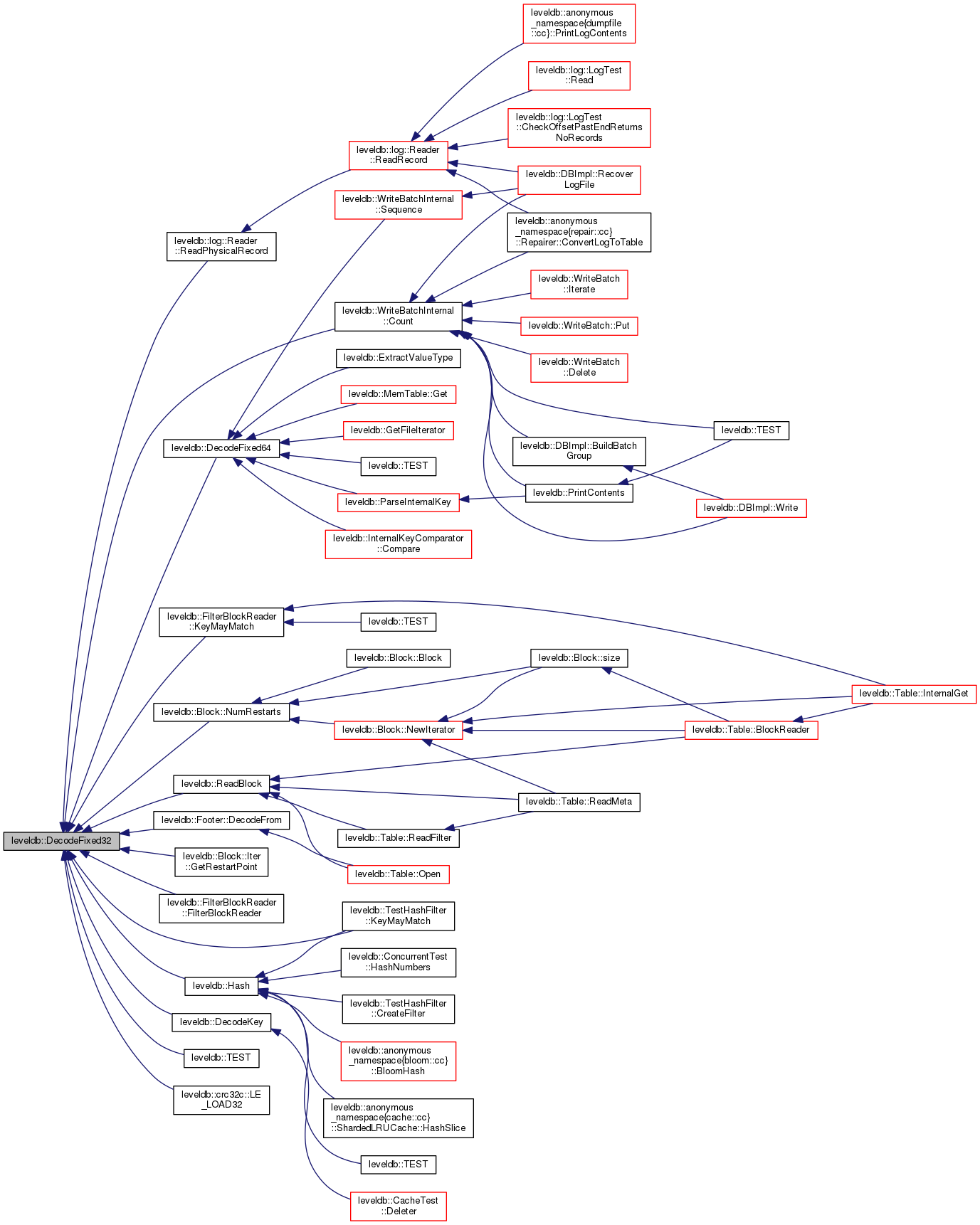
| uint32_t | DecodeFixed32 (const char *ptr) |
| uint64_t | DecodeFixed64 (const char *ptr) |
| TEST (Coding, Fixed32) | |
| TEST (Coding, Fixed64) | |
| TEST (Coding, EncodingOutput) | |
| TEST (Coding, Varint32) | |
| TEST (Coding, Varint64) | |
| TEST (Coding, Varint32Overflow) | |
| TEST (Coding, Varint32Truncation) | |
| TEST (Coding, Varint64Overflow) | |
| TEST (Coding, Varint64Truncation) | |
| TEST (Coding, Strings) | |
| static void | InitModule () |
| static Status | DoWriteStringToFile (Env *env, const Slice &data, const std::string &fname, bool should_sync) |
| static void | InitDefaultEnv () |
| static void | SetBool (void *ptr) |
| TEST (EnvPosixTest, RunImmediately) | |
| TEST (EnvPosixTest, RunMany) | |
| static void | ThreadBody (void *arg) |
| TEST (EnvPosixTest, StartThread) | |
| uint32_t | Hash (const char *data, size_t n, uint32_t seed) |
| TEST (HASH, SignedUnsignedIssue) | |
| void | AppendNumberTo (std::string *str, uint64_t num) |
| void | AppendEscapedStringTo (std::string *str, const Slice &value) |
| std::string | NumberToString (uint64_t num) |
| std::string | EscapeString (const Slice &value) |
| bool | ConsumeDecimalNumber (Slice *in, uint64_t *val) |
Variables | |
| static const int | kValueSize = 200 * 1024 |
| static const int | kTotalSize = 100 * 1024 * 1024 |
| static const int | kCount = kTotalSize / kValueSize |
| static const int | kValueSize = 1000 |
| const int | kNumNonTableCacheFiles = 10 |
| static const ValueType | kValueTypeForSeek = kTypeValue |
| static const SequenceNumber | kMaxSequenceNumber |
| static const int | kValueSize = 1000 |
| static const int | kMaxNumValues = 2000 |
| static const size_t | kNumIterations = 3 |
| static const size_t | kHeader = 12 |
| static const int | kMajorVersion = 1 |
| static const int | kMinorVersion = 19 |
| static const size_t | kFilterBaseLg = 11 |
| static const size_t | kFilterBase = 1 << kFilterBaseLg |
| static const uint64_t | kTableMagicNumber = 0xdb4775248b80fb57ull |
| static const size_t | kBlockTrailerSize = 5 |
| static ReverseKeyComparator | reverse_key_comparator |
| static const TestArgs | kTestArgList [] |
| static const int | kNumTestArgs = sizeof(kTestArgList) / sizeof(kTestArgList[0]) |
| static const int | kBlockSize = 4096 |
| static const int | kVerbose = 1 |
| static port::OnceType | once = LEVELDB_ONCE_INIT |
| static const Comparator * | bytewise |
| static pthread_once_t | once = PTHREAD_ONCE_INIT |
| static Env * | default_env |
| static const int | kDelayMicros = 100000 |
| class leveldb::ArenaTest |
Definition at line 12 of file arena_test.cc.
| struct leveldb::BlockContents |
| class leveldb::Coding |
Definition at line 11 of file coding_test.cc.
| class leveldb::FileNameTest |
Definition at line 14 of file filename_test.cc.
| class leveldb::FilterBlockTest |
Definition at line 41 of file filter_block_test.cc.

| Class Members | ||
|---|---|---|
| TestHashFilter | policy_ | |
| class leveldb::FormatTest |
Definition at line 47 of file dbformat_test.cc.
| class leveldb::HASH |
Definition at line 10 of file hash_test.cc.
| class leveldb::MemTableTest |
Definition at line 760 of file table_test.cc.
| class leveldb::SkipTest |
Definition at line 29 of file skiplist_test.cc.
| struct leveldb::State |
Definition at line 67 of file env_test.cc.
| Class Members | ||
|---|---|---|
| Mutex | mu | |
| int | num_running | |
| int | val | |
| struct leveldb::TableAndFile |
Definition at line 14 of file table_cache.cc.

| Class Members | ||
|---|---|---|
| RandomAccessFile * | file | |
| Table * | table | |
| class leveldb::TableTest |
Definition at line 798 of file table_test.cc.
| struct leveldb::TestArgs |
Definition at line 406 of file table_test.cc.
| Class Members | ||
|---|---|---|
| int | restart_interval | |
| bool | reverse_compare | |
| TestType | type | |
| class leveldb::VersionEditTest |
Definition at line 20 of file version_edit_test.cc.
| class leveldb::WriteBatchTest |
Definition at line 55 of file write_batch_test.cc.
| typedef uint64_t leveldb::Key |
Definition at line 15 of file skiplist_test.cc.
| typedef std::map<std::string, std::string, STLLessThan> leveldb::KVMap |
Definition at line 137 of file table_test.cc.
| typedef uint64_t leveldb::SequenceNumber |
Definition at line 63 of file dbformat.h.
| Enumerator | |
|---|---|
| kNoCompression | |
| kSnappyCompression | |
Definition at line 23 of file options.h.
| enum leveldb::FileType |
| Enumerator | |
|---|---|
| kLogFile | |
| kDBLockFile | |
| kTableFile | |
| kDescriptorFile | |
| kCurrentFile | |
| kTempFile | |
| kInfoLogFile | |
Definition at line 20 of file filename.h.
| enum leveldb::Tag |
| Enumerator | |
|---|---|
| kComparator | |
| kLogNumber | |
| kNextFileNumber | |
| kLastSequence | |
| kCompactPointer | |
| kDeletedFile | |
| kNewFile | |
| kPrevLogNumber | |
Definition at line 14 of file version_edit.cc.
| enum leveldb::TestType |
| Enumerator | |
|---|---|
| TABLE_TEST | |
| BLOCK_TEST | |
| MEMTABLE_TEST | |
| DB_TEST | |
Definition at line 399 of file table_test.cc.
| enum leveldb::ValueType |
| Enumerator | |
|---|---|
| kTypeDeletion | |
| kTypeValue | |
Definition at line 51 of file dbformat.h.
|
static |
Definition at line 107 of file version_set.cc.


| void leveldb::AppendEscapedStringTo | ( | std::string * | str, |
| const Slice & | value | ||
| ) |
Definition at line 22 of file logging.cc.


| void leveldb::AppendInternalKey | ( | std::string * | result, |
| const ParsedInternalKey & | key | ||
| ) |
Definition at line 18 of file dbformat.cc.


| void leveldb::AppendNumberTo | ( | std::string * | str, |
| uint64_t | num | ||
| ) |
|
static |
Definition at line 114 of file version_set.cc.


|
static |
Definition at line 787 of file table_test.cc.
|
static |
| void leveldb::BM_LogAndApply | ( | int | iters, |
| int | num_base_files | ||
| ) |
Definition at line 2094 of file db_test.cc.


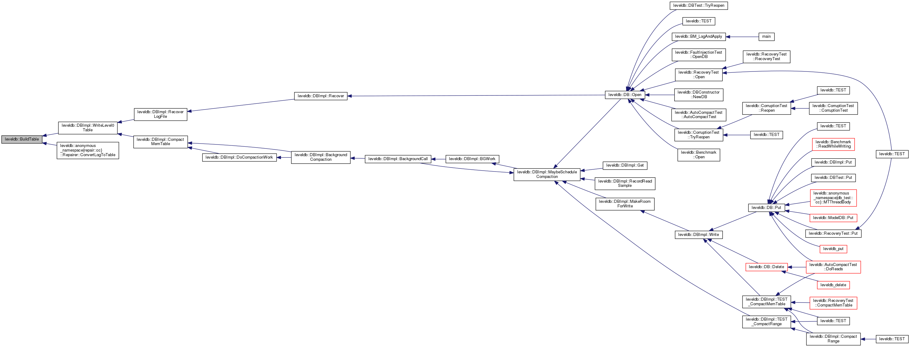
| Status leveldb::BuildTable | ( | const std::string & | dbname, |
| Env * | env, | ||
| const Options & | options, | ||
| TableCache * | table_cache, | ||
| Iterator * | iter, | ||
| FileMetaData * | meta | ||
| ) |
Definition at line 17 of file builder.cc.


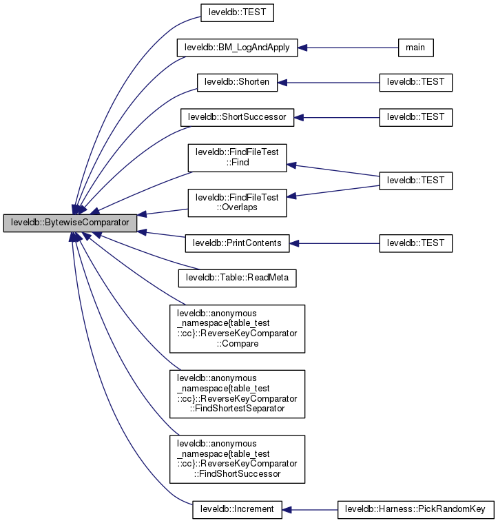
| const Comparator * leveldb::BytewiseComparator | ( | ) |
Definition at line 76 of file comparator.cc.


|
static |
|
static |
Definition at line 1969 of file db_test.cc.


|
static |
Definition at line 336 of file skiplist_test.cc.


| bool leveldb::ConsumeDecimalNumber | ( | Slice * | in, |
| uint64_t * | val | ||
| ) |
Definition at line 48 of file logging.cc.


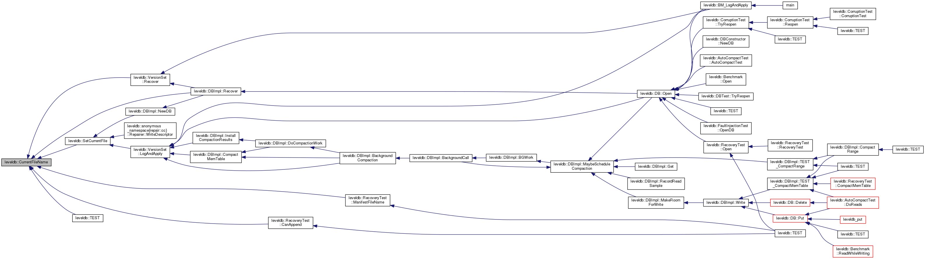
| std::string leveldb::CurrentFileName | ( | const std::string & | dbname | ) |
|
inlinestatic |
Definition at line 53 of file block.cc.


|
inline |
|
inline |
|
static |
Definition at line 19 of file cache_test.cc.


|
static |
|
static |
|
static |
|
static |
| std::string leveldb::DescriptorFileName | ( | const std::string & | dbname, |
| uint64_t | number | ||
| ) |
Definition at line 1537 of file db_impl.cc.


|
static |
| Status leveldb::DumpFile | ( | Env * | env, |
| const std::string & | fname, | ||
| WritableFile * | dst | ||
| ) |
Definition at line 210 of file dumpfile.cc.


| void leveldb::EncodeFixed32 | ( | char * | buf, |
| uint32_t | value | ||
| ) |
| void leveldb::EncodeFixed64 | ( | char * | buf, |
| uint64_t | value | ||
| ) |
|
static |
|
static |
Definition at line 44 of file memtable.cc.


|
static |
| char * leveldb::EncodeVarint32 | ( | char * | dst, |
| uint32_t | v | ||
| ) |
| char * leveldb::EncodeVarint64 | ( | char * | dst, |
| uint64_t | v | ||
| ) |
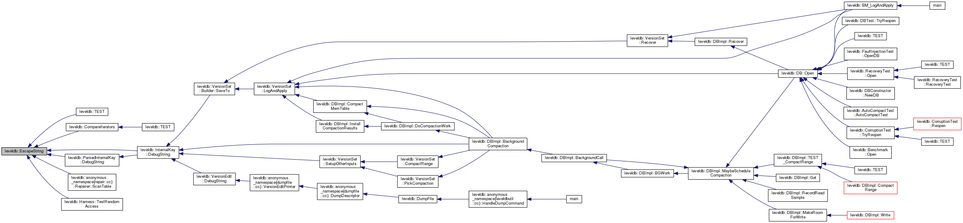
| std::string leveldb::EscapeString | ( | const Slice & | value | ) |
Definition at line 42 of file logging.cc.


|
static |
Definition at line 36 of file version_set.cc.


Definition at line 98 of file dbformat.h.


| int leveldb::FindFile | ( | const InternalKeyComparator & | icmp, |
| const std::vector< FileMetaData *> & | files, | ||
| const Slice & | key | ||
| ) |
Definition at line 86 of file version_set.cc.


|
static |
Definition at line 213 of file version_set.cc.


|
static |
Definition at line 88 of file version_edit.cc.


|
static |
Definition at line 14 of file memtable.cc.


| const char* leveldb::GetLengthPrefixedSlice | ( | const char * | p, |
| const char * | limit, | ||
| Slice * | result | ||
| ) |
Definition at line 172 of file coding.cc.

|
static |
Definition at line 98 of file version_edit.cc.


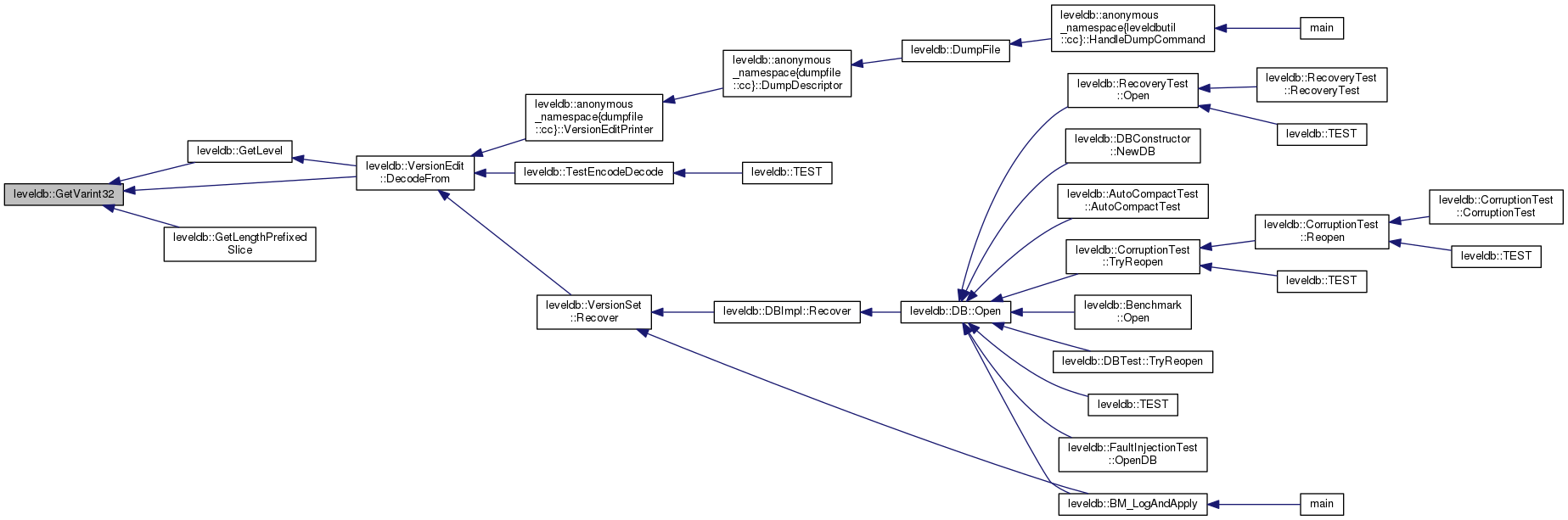
| bool leveldb::GetVarint32 | ( | Slice * | input, |
| uint32_t * | value | ||
| ) |
Definition at line 131 of file coding.cc.


|
inline |
Definition at line 89 of file coding.h.


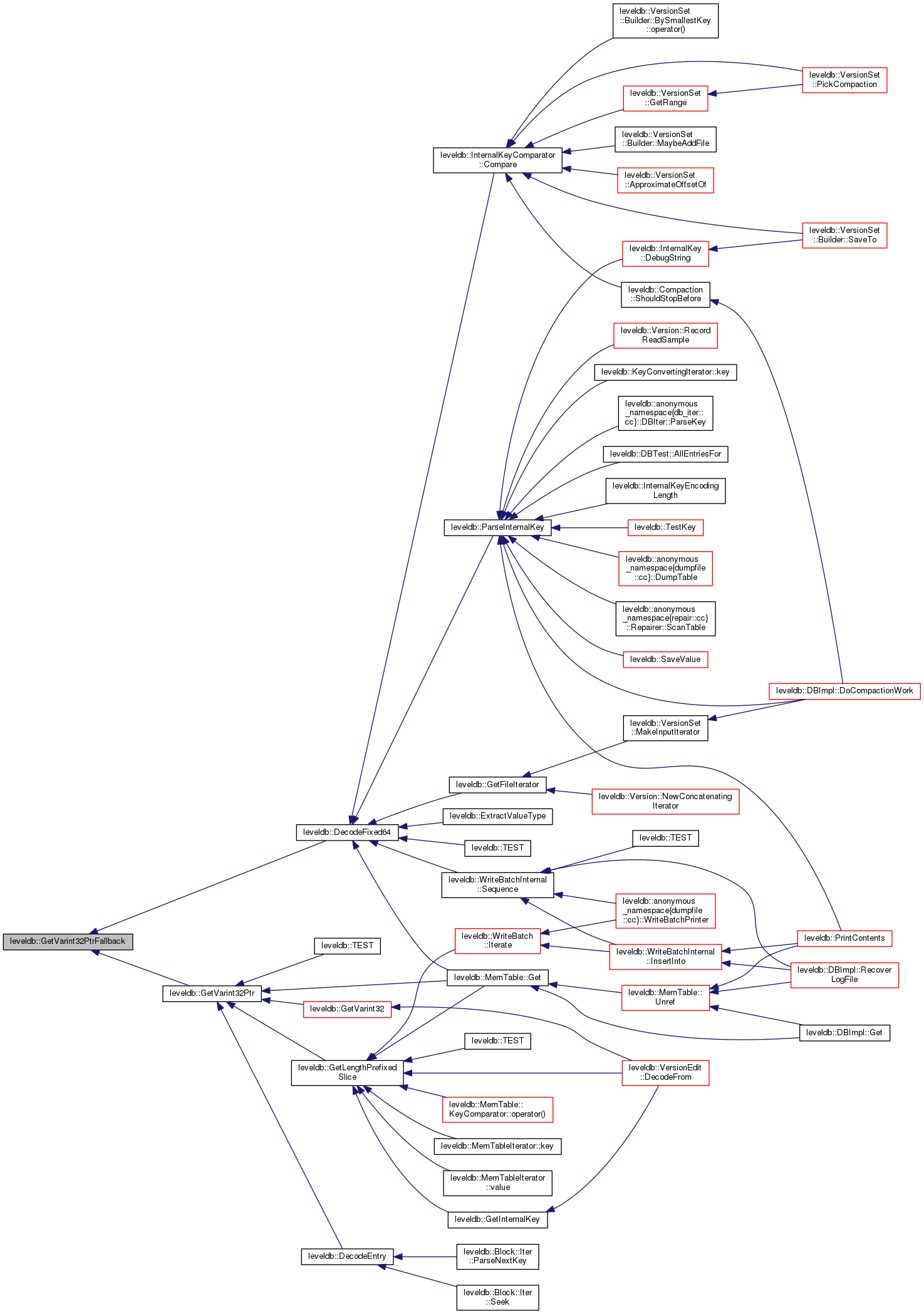
| const char * leveldb::GetVarint32PtrFallback | ( | const char * | p, |
| const char * | limit, | ||
| uint32_t * | value | ||
| ) |
| bool leveldb::GetVarint64 | ( | Slice * | input, |
| uint64_t * | value | ||
| ) |
Definition at line 160 of file coding.cc.


| const char * leveldb::GetVarint64Ptr | ( | const char * | p, |
| const char * | limit, | ||
| uint64_t * | value | ||
| ) |
| uint32_t leveldb::Hash | ( | const char * | data, |
| size_t | n, | ||
| uint32_t | seed | ||
| ) |
|
static |
Definition at line 11 of file dbformat_test.cc.


|
static |
Definition at line 66 of file table_test.cc.


| std::string leveldb::InfoLogFileName | ( | const std::string & | dbname | ) |
|
static |
Definition at line 611 of file env_posix.cc.


|
static |
|
inline |
|
static |
|
static |
Definition at line 924 of file db_test.cc.
| std::string leveldb::LockFileName | ( | const std::string & | dbname | ) |
| void leveldb::Log | ( | Logger * | info_log, |
| const char * | format, | ||
| ... | |||
| ) |
| std::string leveldb::LogFileName | ( | const std::string & | name, |
| uint64_t | number | ||
| ) |
Definition at line 27 of file filename.cc.


|
static |
| std::string leveldb::MakeKey | ( | unsigned int | num | ) |
|
static |
|
static |
Definition at line 53 of file version_set.cc.


|
static |
Definition at line 29 of file version_set.cc.


| const FilterPolicy * leveldb::NewBloomFilterPolicy | ( | int | bits_per_key | ) |
| Iterator * leveldb::NewDBIterator | ( | DBImpl * | db, |
| const Comparator * | user_key_comparator, | ||
| Iterator * | internal_iter, | ||
| SequenceNumber | sequence, | ||
| uint32_t | seed | ||
| ) |
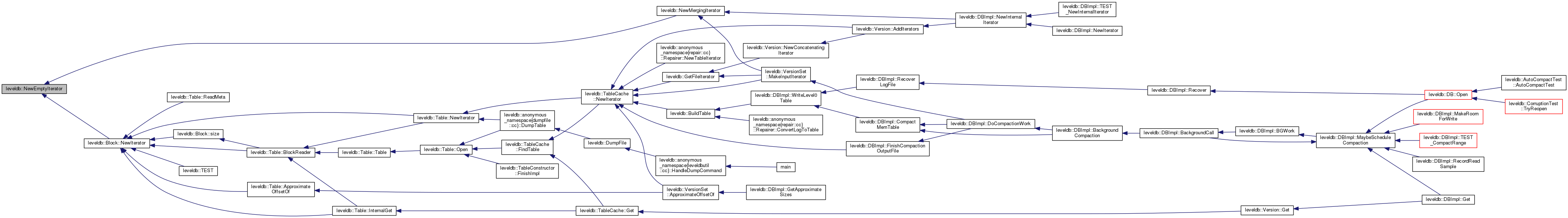
| Iterator * leveldb::NewEmptyIterator | ( | ) |
Definition at line 59 of file iterator.cc.


|
static |
| Cache * leveldb::NewLRUCache | ( | size_t | capacity | ) |
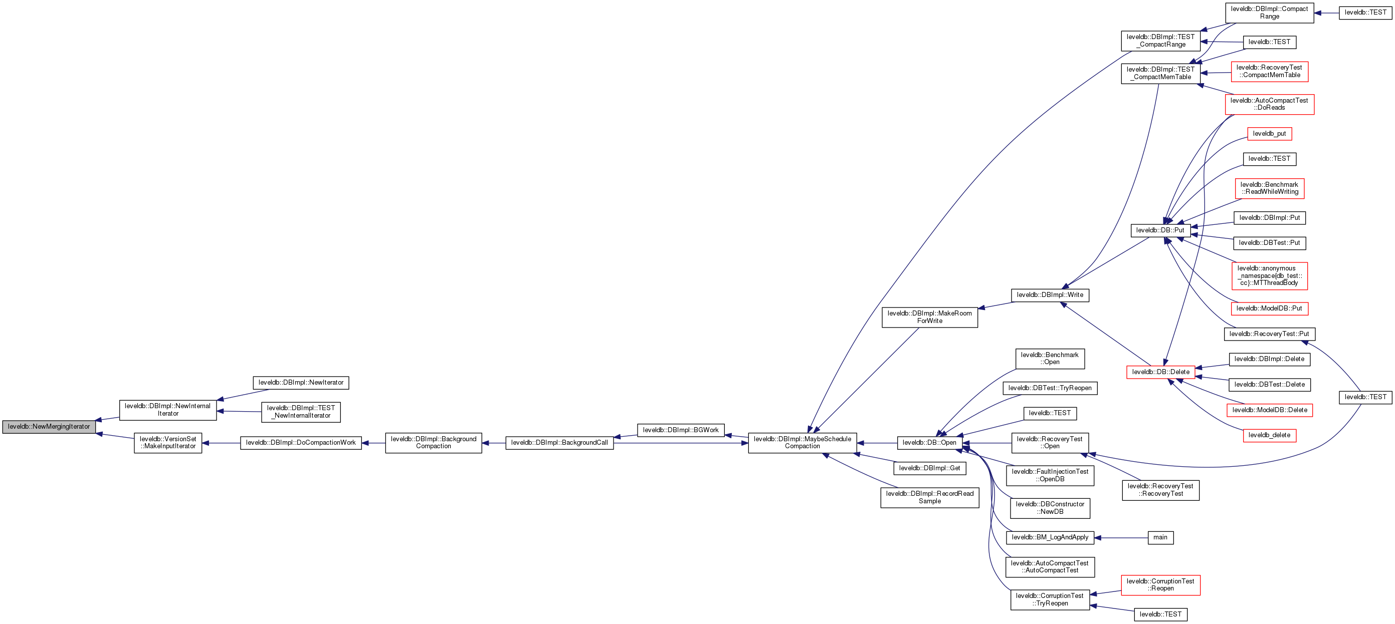
| Iterator * leveldb::NewMergingIterator | ( | const Comparator * | cmp, |
| Iterator ** | list, | ||
| int | n | ||
| ) |
| Iterator* leveldb::NewTwoLevelIterator | ( | Iterator * | index_iter, |
| Iterator *(*)(void *arg, const ReadOptions &options, const Slice &index_value) | block_function, | ||
| void * | arg, | ||
| const ReadOptions & | options | ||
| ) |
| Iterator* leveldb::NewTwoLevelIterator | ( | Iterator * | index_iter, |
| BlockFunction | block_function, | ||
| void * | arg, | ||
| const ReadOptions & | options | ||
| ) |
Definition at line 174 of file two_level_iterator.cc.


|
static |
| std::string leveldb::NumberToString | ( | uint64_t | num | ) |
Definition at line 36 of file logging.cc.


| std::string leveldb::OldInfoLogFileName | ( | const std::string & | dbname | ) |
|
static |
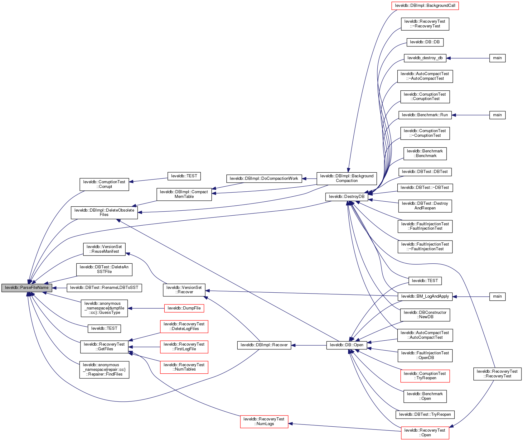
| bool leveldb::ParseFileName | ( | const std::string & | fname, |
| uint64_t * | number, | ||
| FileType * | type | ||
| ) |
Definition at line 80 of file filename.cc.


|
inline |
Definition at line 176 of file dbformat.h.


|
static |
Definition at line 15 of file write_batch_test.cc.


| void leveldb::PutFixed32 | ( | std::string * | dst, |
| uint32_t | value | ||
| ) |
| void leveldb::PutFixed64 | ( | std::string * | dst, |
| uint64_t | value | ||
| ) |
| void leveldb::PutLengthPrefixedSlice | ( | std::string * | dst, |
| const Slice & | value | ||
| ) |
| void leveldb::PutVarint32 | ( | std::string * | dst, |
| uint32_t | v | ||
| ) |
| void leveldb::PutVarint64 | ( | std::string * | dst, |
| uint64_t | v | ||
| ) |
|
static |
Definition at line 1962 of file db_test.cc.


|
static |
Definition at line 22 of file db_test.cc.


| Status leveldb::ReadBlock | ( | RandomAccessFile * | file, |
| const ReadOptions & | options, | ||
| const BlockHandle & | handle, | ||
| BlockContents * | result | ||
| ) |
Definition at line 65 of file format.cc.


|
static |
|
static |
Definition at line 27 of file table_test.cc.


|
static |
Definition at line 348 of file skiplist_test.cc.


| Options leveldb::SanitizeOptions | ( | const std::string & | dbname, |
| const InternalKeyComparator * | icmp, | ||
| const InternalFilterPolicy * | ipolicy, | ||
| const Options & | src | ||
| ) |
Definition at line 90 of file db_impl.cc.


Definition at line 268 of file version_set.cc.


|
static |
| Status leveldb::SetCurrentFile | ( | Env * | env, |
| const std::string & | dbname, | ||
| uint64_t | descriptor_number | ||
| ) |
Definition at line 126 of file filename.cc.


|
static |
Definition at line 19 of file dbformat_test.cc.


|
static |
Definition at line 25 of file dbformat_test.cc.


|
static |
Definition at line 830 of file table_test.cc.


| bool leveldb::SomeFileOverlapsRange | ( | const InternalKeyComparator & | icmp, |
| bool | disjoint_sorted_files, | ||
| const std::vector< FileMetaData *> & | files, | ||
| const Slice * | smallest_user_key, | ||
| const Slice * | largest_user_key | ||
| ) |
Definition at line 121 of file version_set.cc.


| std::string leveldb::SSTTableFileName | ( | const std::string & | name, |
| uint64_t | number | ||
| ) |
Definition at line 37 of file filename.cc.


| std::string leveldb::TableFileName | ( | const std::string & | name, |
| uint64_t | number | ||
| ) |
Definition at line 32 of file filename.cc.


|
static |
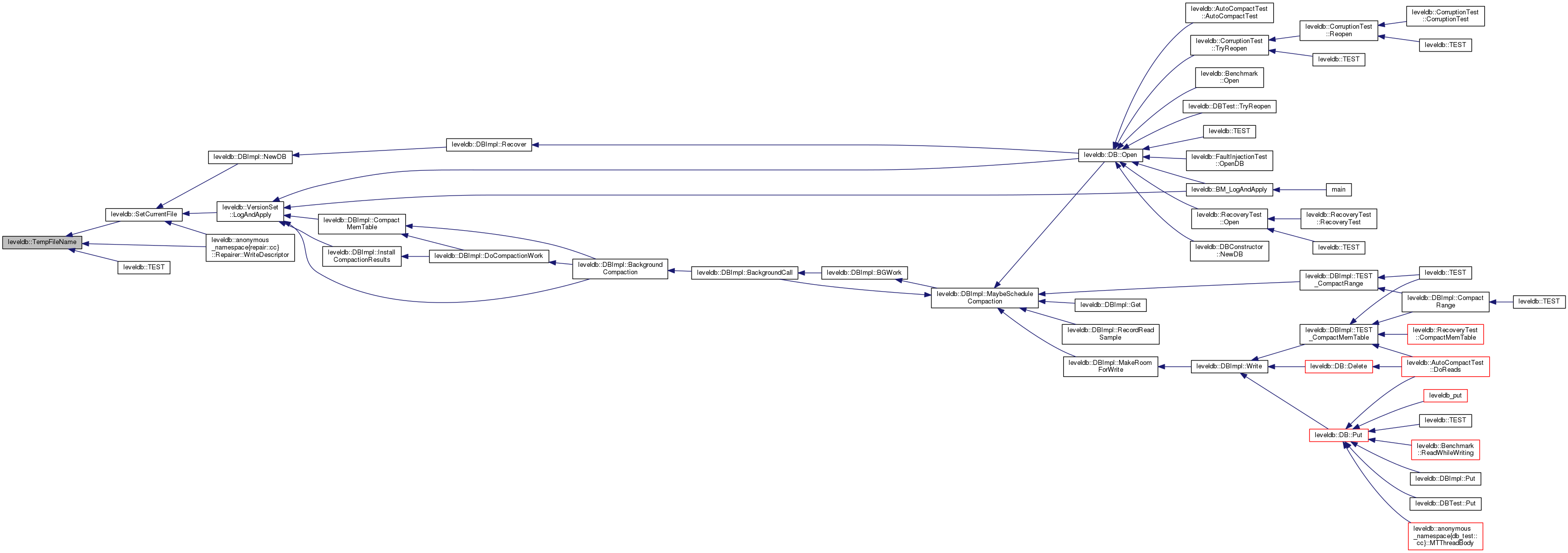
| std::string leveldb::TempFileName | ( | const std::string & | dbname, |
| uint64_t | number | ||
| ) |
Definition at line 58 of file filename.cc.


| leveldb::TEST | ( | HASH | , |
| SignedUnsignedIssue | |||
| ) |
| leveldb::TEST | ( | Coding | , |
| Fixed32 | |||
| ) |
| leveldb::TEST | ( | ArenaTest | , |
| Empty | |||
| ) |
Definition at line 14 of file arena_test.cc.
| leveldb::TEST | ( | FileNameTest | , |
| Parse | |||
| ) |
Definition at line 16 of file filename_test.cc.

| leveldb::TEST | ( | ArenaTest | , |
| Simple | |||
| ) |
| leveldb::TEST | ( | VersionEditTest | , |
| EncodeDecode | |||
| ) |
Definition at line 22 of file version_edit_test.cc.

| leveldb::TEST | ( | Coding | , |
| Fixed64 | |||
| ) |
| leveldb::TEST | ( | MemEnvTest | , |
| Basics | |||
| ) |
| leveldb::TEST | ( | EnvPosixTest | , |
| RunImmediately | |||
| ) |
| leveldb::TEST | ( | SkipTest | , |
| Empty | |||
| ) |
| leveldb::TEST | ( | EnvPosixTest | , |
| RunMany | |||
| ) |
| leveldb::TEST | ( | FilterBlockTest | , |
| EmptyBuilder | |||
| ) |
| leveldb::TEST | ( | SkipTest | , |
| InsertAndLookup | |||
| ) |
| leveldb::TEST | ( | FormatTest | , |
| InternalKey_EncodeDecode | |||
| ) |
Definition at line 49 of file dbformat_test.cc.

| leveldb::TEST | ( | FindFileTest | , |
| Empty | |||
| ) |
| leveldb::TEST | ( | FilterBlockTest | , |
| SingleChunk | |||
| ) |
| leveldb::TEST | ( | Coding | , |
| EncodingOutput | |||
| ) |
| leveldb::TEST | ( | WriteBatchTest | , |
| Empty | |||
| ) |
Definition at line 57 of file write_batch_test.cc.

| leveldb::TEST | ( | FindFileTest | , |
| Single | |||
| ) |
| leveldb::TEST | ( | WriteBatchTest | , |
| Multiple | |||
| ) |
Definition at line 63 of file write_batch_test.cc.

| leveldb::TEST | ( | FormatTest | , |
| InternalKeyShortSeparator | |||
| ) |
Definition at line 65 of file dbformat_test.cc.

| leveldb::TEST | ( | CacheTest | , |
| HitAndMiss | |||
| ) |
| leveldb::TEST | ( | FilterBlockTest | , |
| MultiChunk | |||
| ) |
| leveldb::TEST | ( | WriteBatchTest | , |
| Corruption | |||
| ) |
Definition at line 77 of file write_batch_test.cc.

| leveldb::TEST | ( | FileNameTest | , |
| Construction | |||
| ) |
Definition at line 77 of file filename_test.cc.

| leveldb::TEST | ( | Coding | , |
| Varint32 | |||
| ) |
Definition at line 77 of file coding_test.cc.

| leveldb::TEST | ( | EnvPosixTest | , |
| StartThread | |||
| ) |
| leveldb::TEST | ( | BloomTest | , |
| EmptyFilter | |||
| ) |
| leveldb::TEST | ( | FindFileTest | , |
| Multiple | |||
| ) |
| leveldb::TEST | ( | WriteBatchTest | , |
| Append | |||
| ) |
Definition at line 90 of file write_batch_test.cc.

| leveldb::TEST | ( | BloomTest | , |
| Small | |||
| ) |
| leveldb::TEST | ( | MemEnvTest | , |
| ReadWrite | |||
| ) |
| leveldb::TEST | ( | CacheTest | , |
| Erase | |||
| ) |
| leveldb::TEST | ( | Coding | , |
| Varint64 | |||
| ) |
Definition at line 98 of file coding_test.cc.

| leveldb::TEST | ( | FormatTest | , |
| InternalKeyShortestSuccessor | |||
| ) |
Definition at line 101 of file dbformat_test.cc.

| leveldb::TEST | ( | AutoCompactTest | , |
| ReadAll | |||
| ) |
| leveldb::TEST | ( | AutoCompactTest | , |
| ReadHalf | |||
| ) |
| leveldb::TEST | ( | CacheTest | , |
| EntriesArePinned | |||
| ) |
| leveldb::TEST | ( | BloomTest | , |
| VaryingLengths | |||
| ) |
| leveldb::TEST | ( | FindFileTest | , |
| MultipleNullBoundaries | |||
| ) |
| leveldb::TEST | ( | Coding | , |
| Varint32Overflow | |||
| ) |
Definition at line 134 of file coding_test.cc.

| leveldb::TEST | ( | MemEnvTest | , |
| Locks | |||
| ) |
| leveldb::TEST | ( | CacheTest | , |
| EvictionPolicy | |||
| ) |
| leveldb::TEST | ( | Coding | , |
| Varint32Truncation | |||
| ) |
Definition at line 141 of file coding_test.cc.

| leveldb::TEST | ( | MemEnvTest | , |
| Misc | |||
| ) |
| leveldb::TEST | ( | FindFileTest | , |
| OverlapSequenceChecks | |||
| ) |
| leveldb::TEST | ( | Coding | , |
| Varint64Overflow | |||
| ) |
Definition at line 153 of file coding_test.cc.

| leveldb::TEST | ( | FindFileTest | , |
| OverlappingFiles | |||
| ) |
| leveldb::TEST | ( | CacheTest | , |
| UseExceedsCacheSize | |||
| ) |
| leveldb::TEST | ( | RecoveryTest | , |
| ManifestReused | |||
| ) |
| leveldb::TEST | ( | Coding | , |
| Varint64Truncation | |||
| ) |
Definition at line 160 of file coding_test.cc.

| leveldb::TEST | ( | MemEnvTest | , |
| LargeWrite | |||
| ) |
| leveldb::TEST | ( | Coding | , |
| Strings | |||
| ) |
Definition at line 172 of file coding_test.cc.

| leveldb::TEST | ( | RecoveryTest | , |
| LargeManifestCompacted | |||
| ) |
| leveldb::TEST | ( | CacheTest | , |
| HeavyEntries | |||
| ) |
| leveldb::TEST | ( | MemEnvTest | , |
| DBTest | |||
| ) |
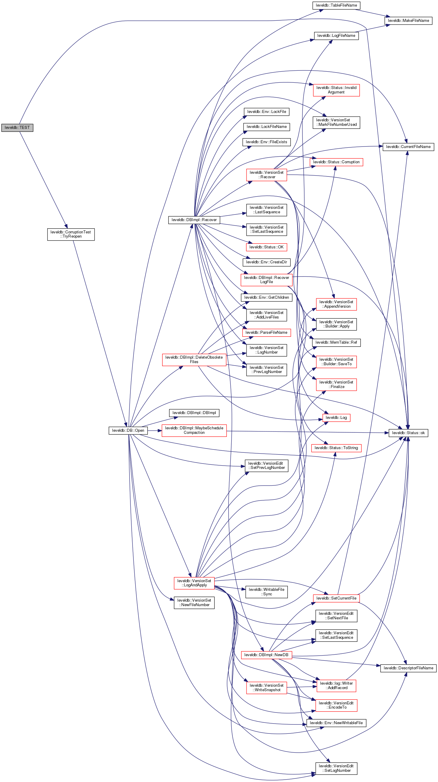
| leveldb::TEST | ( | CorruptionTest | , |
| Recovery | |||
| ) |
Definition at line 202 of file corruption_test.cc.

| leveldb::TEST | ( | CacheTest | , |
| NewId | |||
| ) |
| leveldb::TEST | ( | RecoveryTest | , |
| NoLogFiles | |||
| ) |
| leveldb::TEST | ( | CacheTest | , |
| Prune | |||
| ) |
| leveldb::TEST | ( | CorruptionTest | , |
| RecoverWriteError | |||
| ) |
| leveldb::TEST | ( | RecoveryTest | , |
| LogFileReuse | |||
| ) |
| leveldb::TEST | ( | CorruptionTest | , |
| NewFileErrorDuringWrite | |||
| ) |
| leveldb::TEST | ( | CorruptionTest | , |
| TableFile | |||
| ) |
Definition at line 236 of file corruption_test.cc.

| leveldb::TEST | ( | RecoveryTest | , |
| MultipleMemTables | |||
| ) |
| leveldb::TEST | ( | CorruptionTest | , |
| TableFileRepair | |||
| ) |
Definition at line 247 of file corruption_test.cc.

| leveldb::TEST | ( | CorruptionTest | , |
| TableFileIndexData | |||
| ) |
Definition at line 263 of file corruption_test.cc.

| leveldb::TEST | ( | CorruptionTest | , |
| MissingDescriptor | |||
| ) |
Definition at line 273 of file corruption_test.cc.

| leveldb::TEST | ( | RecoveryTest | , |
| MultipleLogFiles | |||
| ) |
| leveldb::TEST | ( | CorruptionTest | , |
| SequenceNumberRecovery | |||
| ) |
Definition at line 280 of file corruption_test.cc.

| leveldb::TEST | ( | SkipTest | , |
| ConcurrentWithoutThreads | |||
| ) |
| leveldb::TEST | ( | CorruptionTest | , |
| CorruptedDescriptor | |||
| ) |
Definition at line 301 of file corruption_test.cc.

| leveldb::TEST | ( | CorruptionTest | , |
| CompactionInputError | |||
| ) |
Definition at line 318 of file corruption_test.cc.

| leveldb::TEST | ( | CorruptionTest | , |
| CompactionInputErrorParanoid | |||
| ) |
Definition at line 333 of file corruption_test.cc.

| leveldb::TEST | ( | CorruptionTest | , |
| UnrelatedKeys | |||
| ) |
Definition at line 354 of file corruption_test.cc.

| leveldb::TEST | ( | SkipTest | , |
| Concurrent1 | |||
| ) |
| leveldb::TEST | ( | SkipTest | , |
| Concurrent2 | |||
| ) |
| leveldb::TEST | ( | SkipTest | , |
| Concurrent3 | |||
| ) |
| leveldb::TEST | ( | SkipTest | , |
| Concurrent4 | |||
| ) |
| leveldb::TEST | ( | SkipTest | , |
| Concurrent5 | |||
| ) |
| leveldb::TEST | ( | DBTest | , |
| Empty | |||
| ) |
Definition at line 511 of file db_test.cc.
| leveldb::TEST | ( | DBTest | , |
| ReadWrite | |||
| ) |
Definition at line 518 of file db_test.cc.
| leveldb::TEST | ( | DBTest | , |
| PutDeleteGet | |||
| ) |
Definition at line 529 of file db_test.cc.
| leveldb::TEST | ( | DBTest | , |
| GetFromImmutableLayer | |||
| ) |
Definition at line 540 of file db_test.cc.
| leveldb::TEST | ( | FaultInjectionTest | , |
| FaultTestNoLogReuse | |||
| ) |
Definition at line 540 of file fault_injection_test.cc.
| leveldb::TEST | ( | FaultInjectionTest | , |
| FaultTestWithLogReuse | |||
| ) |
Definition at line 545 of file fault_injection_test.cc.
| leveldb::TEST | ( | DBTest | , |
| GetFromVersions | |||
| ) |
Definition at line 558 of file db_test.cc.
| leveldb::TEST | ( | DBTest | , |
| GetMemUsage | |||
| ) |
Definition at line 566 of file db_test.cc.
| leveldb::TEST | ( | DBTest | , |
| GetSnapshot | |||
| ) |
Definition at line 577 of file db_test.cc.
| leveldb::TEST | ( | DBTest | , |
| GetLevel0Ordering | |||
| ) |
Definition at line 595 of file db_test.cc.
| leveldb::TEST | ( | DBTest | , |
| GetOrderedByLevels | |||
| ) |
Definition at line 610 of file db_test.cc.
| leveldb::TEST | ( | DBTest | , |
| GetPicksCorrectFile | |||
| ) |
Definition at line 622 of file db_test.cc.
| leveldb::TEST | ( | DBTest | , |
| GetEncountersEmptyLevel | |||
| ) |
Definition at line 637 of file db_test.cc.

| leveldb::TEST | ( | Harness | , |
| Empty | |||
| ) |
| leveldb::TEST | ( | Harness | , |
| ZeroRestartPointsInBlock | |||
| ) |
| leveldb::TEST | ( | DBTest | , |
| IterEmpty | |||
| ) |
| leveldb::TEST | ( | Harness | , |
| SimpleEmptyKey | |||
| ) |
| leveldb::TEST | ( | Harness | , |
| SimpleSingle | |||
| ) |
| leveldb::TEST | ( | DBTest | , |
| IterSingle | |||
| ) |
| leveldb::TEST | ( | Harness | , |
| SimpleMulti | |||
| ) |
| leveldb::TEST | ( | Harness | , |
| SimpleSpecialKey | |||
| ) |
| leveldb::TEST | ( | Harness | , |
| Randomized | |||
| ) |
| leveldb::TEST | ( | DBTest | , |
| IterMulti | |||
| ) |
| leveldb::TEST | ( | Harness | , |
| RandomizedLongDB | |||
| ) |
Definition at line 736 of file table_test.cc.

| leveldb::TEST | ( | MemTableTest | , |
| Simple | |||
| ) |
| leveldb::TEST | ( | TableTest | , |
| ApproximateOffsetOfPlain | |||
| ) |
Definition at line 800 of file table_test.cc.

| leveldb::TEST | ( | DBTest | , |
| IterSmallAndLargeMix | |||
| ) |
| leveldb::TEST | ( | TableTest | , |
| ApproximateOffsetOfCompressed | |||
| ) |
Definition at line 836 of file table_test.cc.

| leveldb::TEST | ( | DBTest | , |
| IterMultiWithDelete | |||
| ) |
| leveldb::TEST | ( | DBTest | , |
| Recover | |||
| ) |
Definition at line 867 of file db_test.cc.
| leveldb::TEST | ( | DBTest | , |
| RecoveryWithEmptyLog | |||
| ) |
Definition at line 889 of file db_test.cc.
| leveldb::TEST | ( | DBTest | , |
| RecoverDuringMemtableCompaction | |||
| ) |
Definition at line 903 of file db_test.cc.
| leveldb::TEST | ( | DBTest | , |
| MinorCompactionsHappen | |||
| ) |
Definition at line 930 of file db_test.cc.
| leveldb::TEST | ( | DBTest | , |
| RecoverWithLargeLog | |||
| ) |
Definition at line 955 of file db_test.cc.
| leveldb::TEST | ( | DBTest | , |
| CompactionsGenerateMultipleFiles | |||
| ) |
| leveldb::TEST | ( | DBTest | , |
| RepeatedWritesToSameKey | |||
| ) |
Definition at line 1005 of file db_test.cc.

| leveldb::TEST | ( | DBTest | , |
| SparseMerge | |||
| ) |
Definition at line 1024 of file db_test.cc.
| leveldb::TEST | ( | DBTest | , |
| ApproximateSizes | |||
| ) |
Definition at line 1075 of file db_test.cc.

| leveldb::TEST | ( | DBTest | , |
| ApproximateSizes_MixOfSmallAndLarge | |||
| ) |
Definition at line 1133 of file db_test.cc.

| leveldb::TEST | ( | DBTest | , |
| IteratorPinsRef | |||
| ) |
Definition at line 1198 of file db_test.cc.
| leveldb::TEST | ( | DBTest | , |
| HiddenValuesAreRemoved | |||
| ) |
Definition at line 1227 of file db_test.cc.

| leveldb::TEST | ( | DBTest | , |
| DeletionMarkers1 | |||
| ) |
Definition at line 1258 of file db_test.cc.
| leveldb::TEST | ( | DBTest | , |
| DeletionMarkers2 | |||
| ) |
Definition at line 1287 of file db_test.cc.
| leveldb::TEST | ( | DBTest | , |
| OverlapInLevel0 | |||
| ) |
Definition at line 1313 of file db_test.cc.
| leveldb::TEST | ( | DBTest | , |
| L0_CompactionBug_Issue44_a | |||
| ) |
Definition at line 1354 of file db_test.cc.

| leveldb::TEST | ( | DBTest | , |
| L0_CompactionBug_Issue44_b | |||
| ) |
Definition at line 1371 of file db_test.cc.

| leveldb::TEST | ( | DBTest | , |
| ComparatorCheck | |||
| ) |
Definition at line 1397 of file db_test.cc.

| leveldb::TEST | ( | DBTest | , |
| CustomComparator | |||
| ) |
| leveldb::TEST | ( | DBTest | , |
| ManualCompaction | |||
| ) |
Definition at line 1475 of file db_test.cc.
| leveldb::TEST | ( | DBTest | , |
| DBOpen_Options | |||
| ) |
Definition at line 1509 of file db_test.cc.

| leveldb::TEST | ( | DBTest | , |
| Locking | |||
| ) |
| leveldb::TEST | ( | DBTest | , |
| NoSpace | |||
| ) |
Definition at line 1555 of file db_test.cc.
| leveldb::TEST | ( | DBTest | , |
| NonWritableFileSystem | |||
| ) |
Definition at line 1574 of file db_test.cc.

| leveldb::TEST | ( | DBTest | , |
| WriteSyncError | |||
| ) |
Definition at line 1594 of file db_test.cc.
| leveldb::TEST | ( | DBTest | , |
| ManifestWriteError | |||
| ) |
Definition at line 1625 of file db_test.cc.
| leveldb::TEST | ( | DBTest | , |
| MissingSSTFile | |||
| ) |
| leveldb::TEST | ( | DBTest | , |
| StillReadSST | |||
| ) |
| leveldb::TEST | ( | DBTest | , |
| FilesDeletedAfterCompaction | |||
| ) |
Definition at line 1700 of file db_test.cc.
| leveldb::TEST | ( | DBTest | , |
| BloomFilter | |||
| ) |
Definition at line 1711 of file db_test.cc.

| leveldb::TEST | ( | DBTest | , |
| MultiThreaded | |||
| ) |
Definition at line 1824 of file db_test.cc.

| leveldb::TEST | ( | DBTest | , |
| Randomized | |||
| ) |
Definition at line 2017 of file db_test.cc.

|
static |
Definition at line 10 of file version_edit_test.cc.


|
static |
Definition at line 31 of file dbformat_test.cc.


|
static |
|
static |
|
static |
Definition at line 26 of file table_cache.cc.


| int leveldb::VarintLength | ( | uint64_t | v | ) |
|
static |
Definition at line 70 of file comparator.cc.
|
static |
Definition at line 610 of file env_posix.cc.
|
static |
Definition at line 54 of file autocompact_test.cc.
|
static |
Definition at line 12 of file env_test.cc.
|
static |
Definition at line 16 of file filter_block.cc.
|
static |
Definition at line 15 of file filter_block.cc.
|
static |
Definition at line 27 of file write_batch.cc.
|
static |
Definition at line 29 of file fault_injection_test.cc.
|
static |
Definition at line 67 of file dbformat.h.
|
static |
Definition at line 30 of file fault_injection_test.cc.
| const int leveldb::kNumNonTableCacheFiles = 10 |
Definition at line 38 of file db_impl.cc.
|
static |
Definition at line 435 of file table_test.cc.
|
static |
|
static |
Definition at line 412 of file table_test.cc.
|
static |
Definition at line 53 of file autocompact_test.cc.
|
static |
Definition at line 25 of file corruption_test.cc.
|
static |
Definition at line 28 of file fault_injection_test.cc.
|
static |
Definition at line 52 of file autocompact_test.cc.
|
static |
Definition at line 61 of file dbformat.h.
|
static |
Definition at line 14 of file bloom_test.cc.
|
static |
Definition at line 69 of file comparator.cc.
|
static |
Definition at line 609 of file env_posix.cc.
|
static |
Definition at line 64 of file table_test.cc.
1.8.12