leveldb
leveldb
anonymous_namespace{db_impl.cc}
Classes
|
Functions
leveldb::anonymous_namespace{db_impl.cc} Namespace Reference
Classes
struct
IterState
Functions
static void
CleanupIteratorState
(void *arg1, void *arg2)
Class Documentation
§
leveldb::anonymous_namespace{db_impl.cc}::IterState
struct leveldb::anonymous_namespace{db_impl.cc}::IterState
Definition at line
1049
of file
db_impl.cc
.
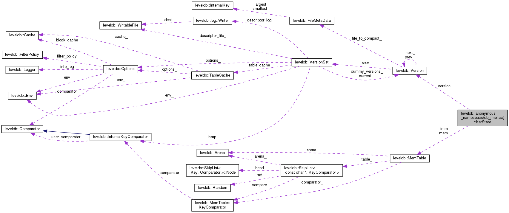
Collaboration diagram for leveldb::anonymous_namespace{db_impl.cc}::IterState:
[
legend
]
Class Members
MemTable
*
imm
MemTable
*
mem
Mutex *
mu
Version
*
version
Function Documentation
§
CleanupIteratorState()
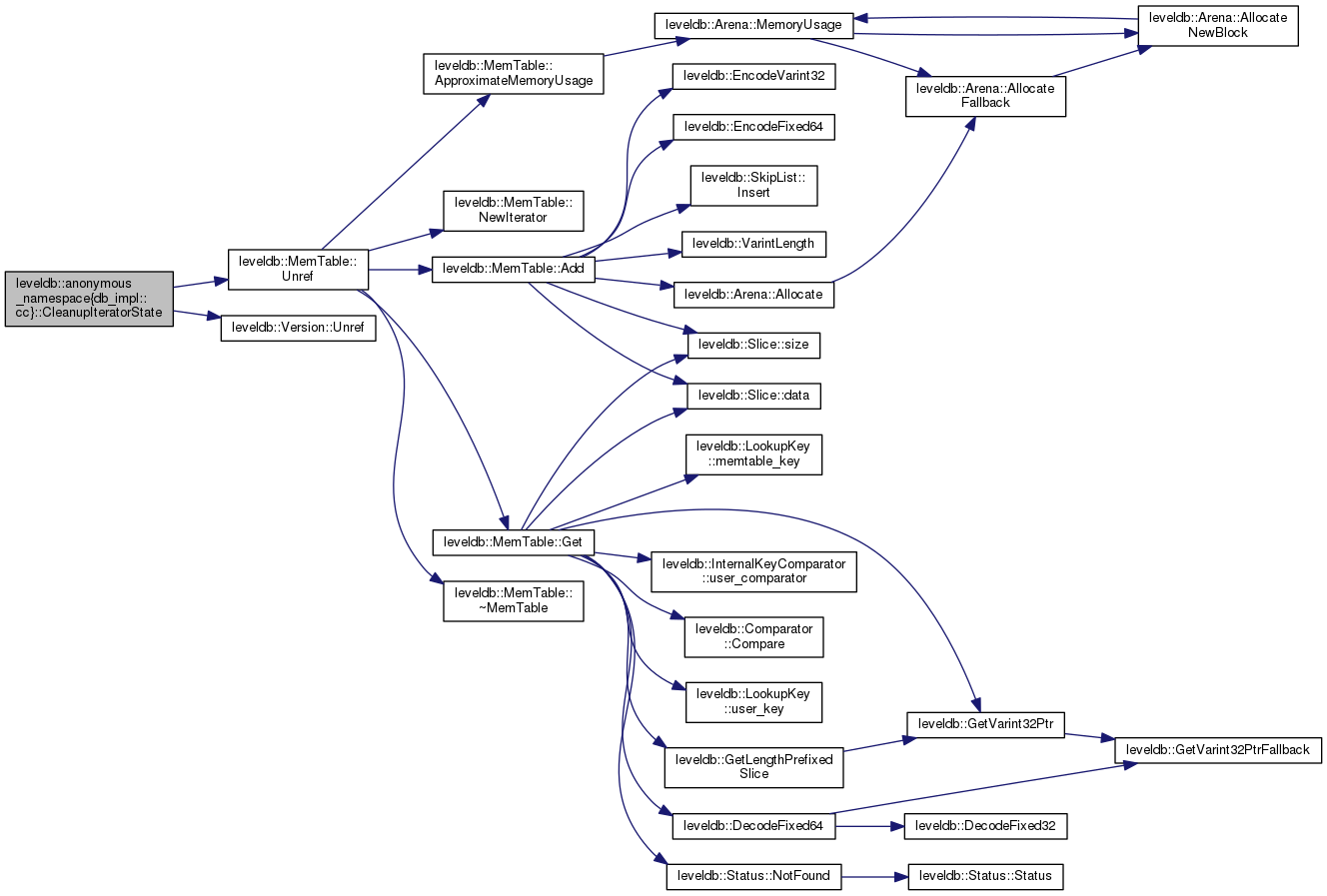
static void leveldb::anonymous_namespace{db_impl.cc}::CleanupIteratorState
(
void *
arg1
,
void *
arg2
)
static
Definition at line
1056
of file
db_impl.cc
.
1056
{
1057
IterState* state =
reinterpret_cast<
IterState*
>
(arg1);
1058
state->mu->Lock();
1059
state->mem->Unref();
1060
if
(state->imm != NULL) state->imm->Unref();
1061
state->version->Unref();
1062
state->mu->Unlock();
1063
delete
state;
1064
}
Here is the call graph for this function:
Here is the caller graph for this function:
Generated by
1.8.12