|
leveldb
|
#include <memtable.h>

Classes | |
| struct | KeyComparator |
Public Member Functions | |
| MemTable (const InternalKeyComparator &comparator) | |
| void | Ref () |
| void | Unref () |
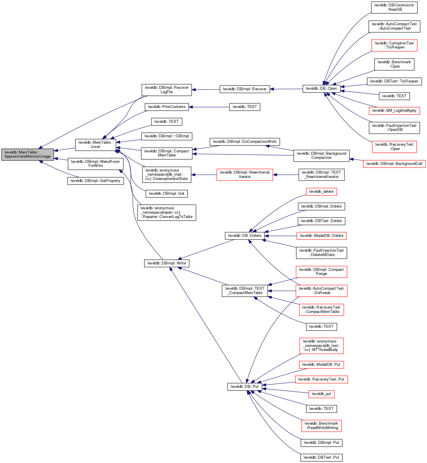
| size_t | ApproximateMemoryUsage () |
| Iterator * | NewIterator () |
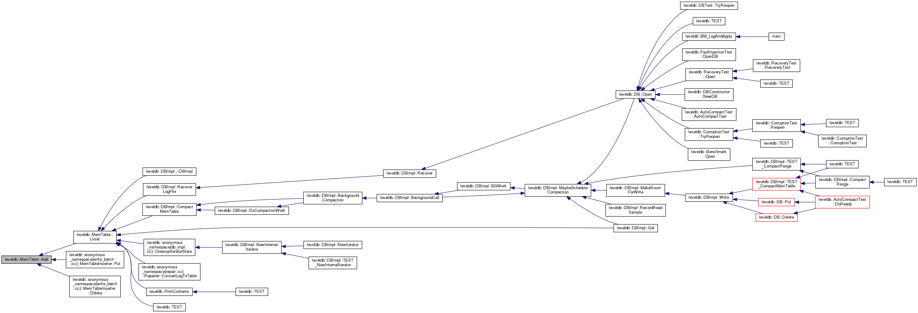
| void | Add (SequenceNumber seq, ValueType type, const Slice &key, const Slice &value) |
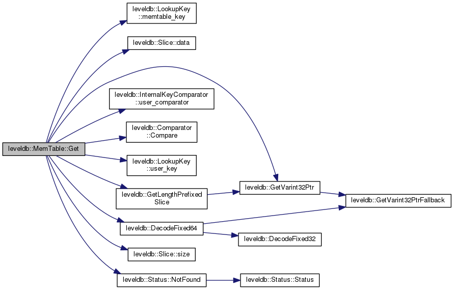
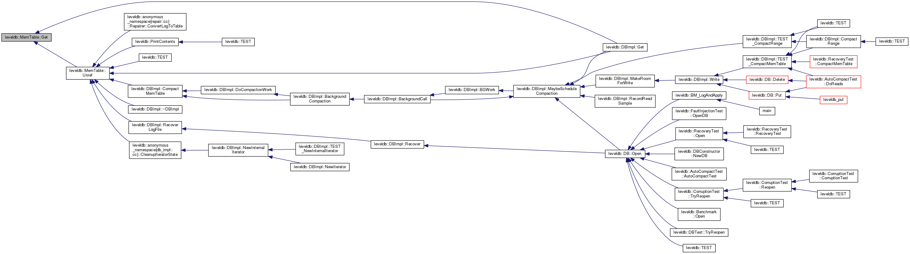
| bool | Get (const LookupKey &key, std::string *value, Status *s) |
Private Types | |
| typedef SkipList< const char *, KeyComparator > | Table |
Private Member Functions | |
| ~MemTable () | |
| MemTable (const MemTable &) | |
| void | operator= (const MemTable &) |
Private Attributes | |
| KeyComparator | comparator_ |
| int | refs_ |
| Arena | arena_ |
| Table | table_ |
Friends | |
| class | MemTableIterator |
| class | MemTableBackwardIterator |
Definition at line 20 of file memtable.h.
|
private |
Definition at line 74 of file memtable.h.
|
explicit |
Definition at line 21 of file memtable.cc.
|
private |
|
private |
| void leveldb::MemTable::Add | ( | SequenceNumber | seq, |
| ValueType | type, | ||
| const Slice & | key, | ||
| const Slice & | value | ||
| ) |
Definition at line 82 of file memtable.cc.


| size_t leveldb::MemTable::ApproximateMemoryUsage | ( | ) |
Definition at line 31 of file memtable.cc.


Definition at line 108 of file memtable.cc.


| Iterator * leveldb::MemTable::NewIterator | ( | ) |
|
private |
|
inline |
|
inline |
Definition at line 30 of file memtable.h.


|
friend |
Definition at line 72 of file memtable.h.
|
friend |
Definition at line 71 of file memtable.h.
|
private |
Definition at line 78 of file memtable.h.
|
private |
Definition at line 76 of file memtable.h.
|
private |
Definition at line 77 of file memtable.h.
|
private |
Definition at line 79 of file memtable.h.
1.8.12