|
leveldb
|
#include <comparator.h>

Public Member Functions | |
| int | operator() (const Key &a, const Key &b) const |
| virtual | ~Comparator () |
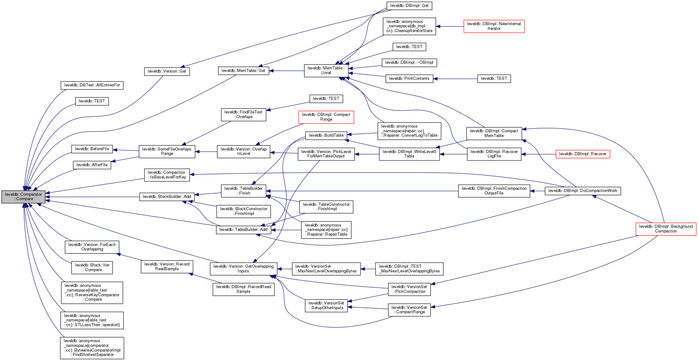
| virtual int | Compare (const Slice &a, const Slice &b) const =0 |
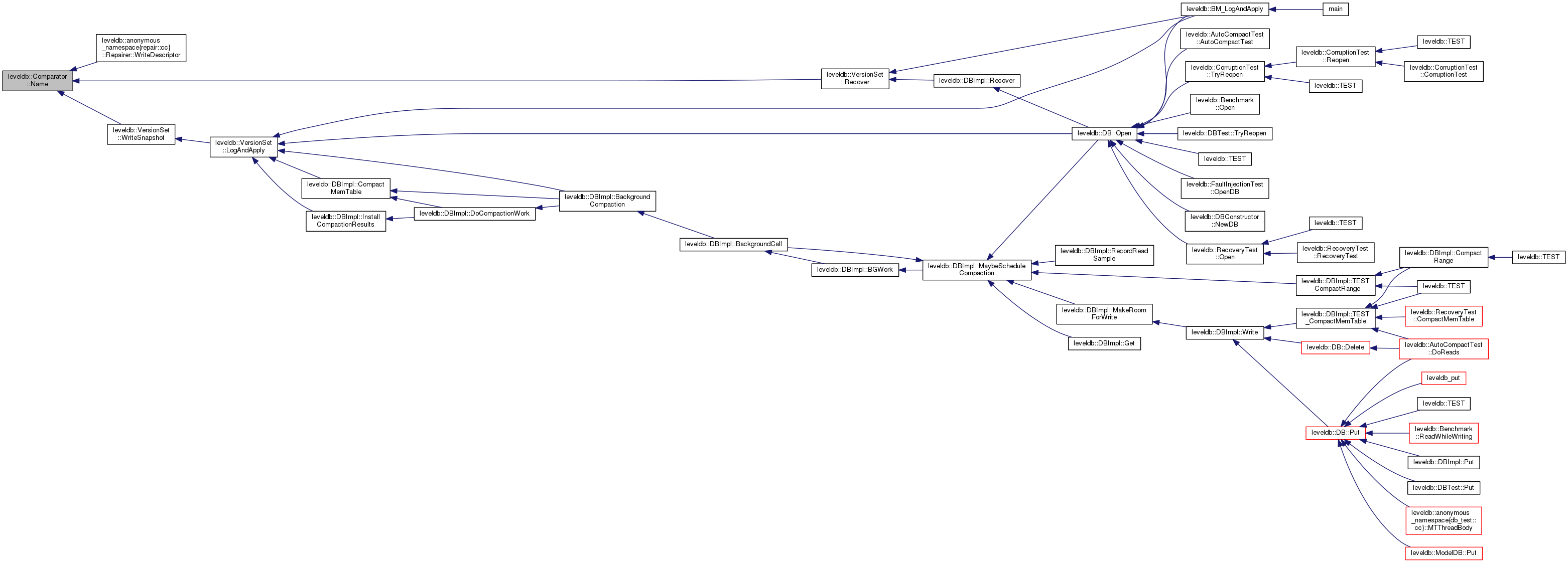
| virtual const char * | Name () const =0 |
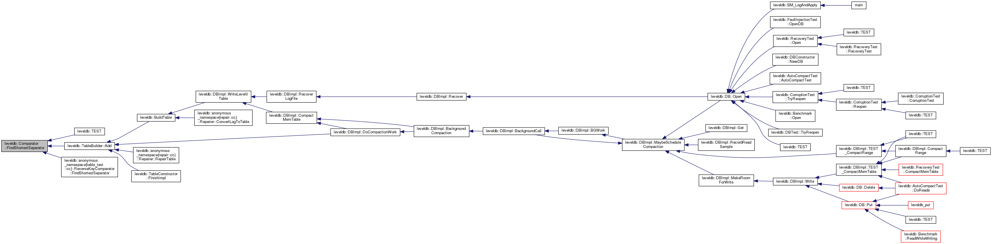
| virtual void | FindShortestSeparator (std::string *start, const Slice &limit) const =0 |
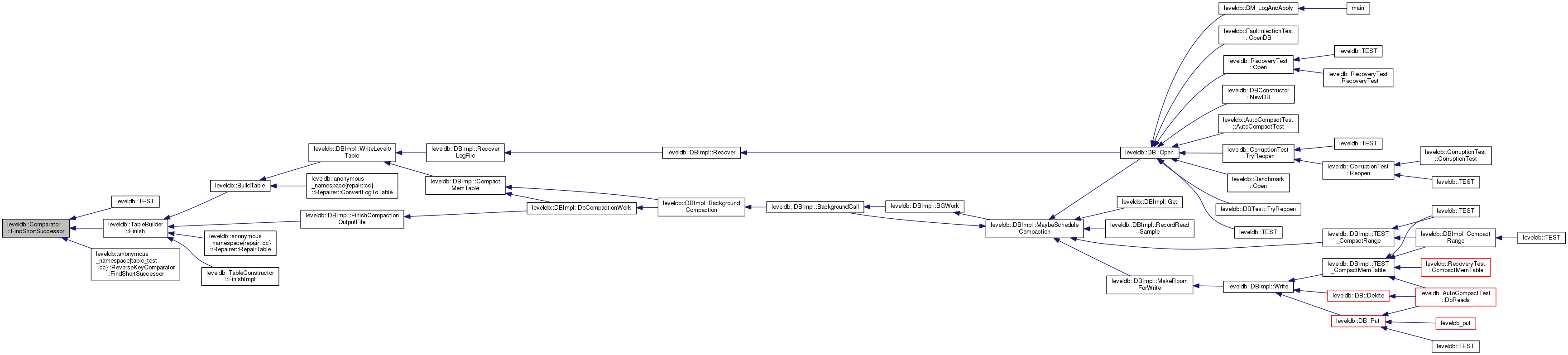
| virtual void | FindShortSuccessor (std::string *key) const =0 |
Definition at line 17 of file skiplist_test.cc.
|
virtual |
Definition at line 14 of file comparator.cc.
Implemented in leveldb::InternalKeyComparator, leveldb_comparator_t, leveldb::anonymous_namespace{table_test.cc}::ReverseKeyComparator, and leveldb::anonymous_namespace{comparator.cc}::BytewiseComparatorImpl.

|
pure virtual |
Implemented in leveldb::InternalKeyComparator, leveldb_comparator_t, leveldb::anonymous_namespace{table_test.cc}::ReverseKeyComparator, and leveldb::anonymous_namespace{comparator.cc}::BytewiseComparatorImpl.

|
pure virtual |
Implemented in leveldb::InternalKeyComparator, leveldb_comparator_t, leveldb::anonymous_namespace{table_test.cc}::ReverseKeyComparator, and leveldb::anonymous_namespace{comparator.cc}::BytewiseComparatorImpl.

|
pure virtual |
Implemented in leveldb::InternalKeyComparator, leveldb_comparator_t, leveldb::anonymous_namespace{table_test.cc}::ReverseKeyComparator, and leveldb::anonymous_namespace{comparator.cc}::BytewiseComparatorImpl.

Definition at line 18 of file skiplist_test.cc.
1.8.12