|
leveldb
|
#include <version_set.h>

Classes | |
| struct | GetStats |
| class | LevelFileNumIterator |
Public Member Functions | |
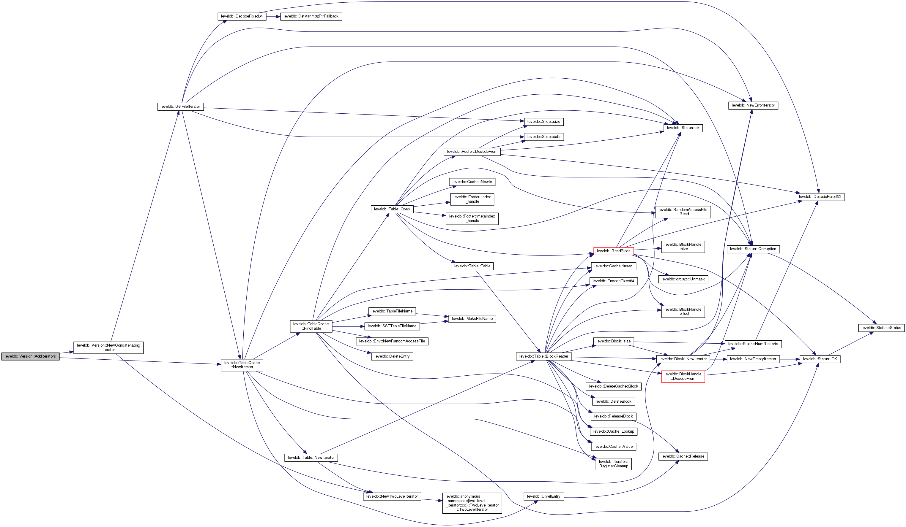
| void | AddIterators (const ReadOptions &, std::vector< Iterator *> *iters) |
| Status | Get (const ReadOptions &, const LookupKey &key, std::string *val, GetStats *stats) |
| bool | UpdateStats (const GetStats &stats) |
| bool | RecordReadSample (Slice key) |
| void | Ref () |
| void | Unref () |
| void | GetOverlappingInputs (int level, const InternalKey *begin, const InternalKey *end, std::vector< FileMetaData *> *inputs) |
| bool | OverlapInLevel (int level, const Slice *smallest_user_key, const Slice *largest_user_key) |
| int | PickLevelForMemTableOutput (const Slice &smallest_user_key, const Slice &largest_user_key) |
| int | NumFiles (int level) const |
| std::string | DebugString () const |
Private Member Functions | |
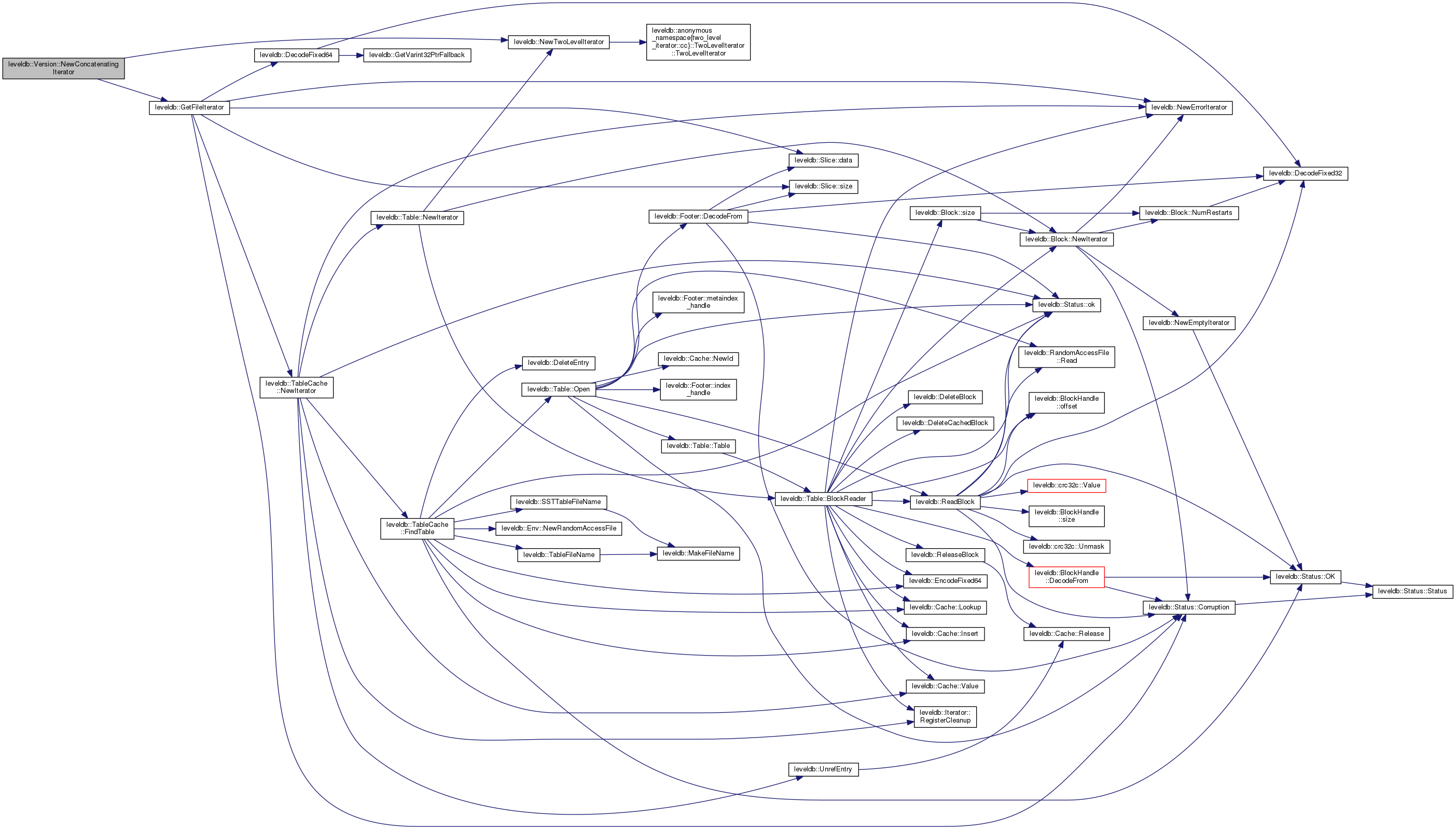
| Iterator * | NewConcatenatingIterator (const ReadOptions &, int level) const |
| void | ForEachOverlapping (Slice user_key, Slice internal_key, void *arg, bool(*func)(void *, int, FileMetaData *)) |
| Version (VersionSet *vset) | |
| ~Version () | |
| Version (const Version &) | |
| void | operator= (const Version &) |
Private Attributes | |
| VersionSet * | vset_ |
| Version * | next_ |
| Version * | prev_ |
| int | refs_ |
| std::vector< FileMetaData * > | files_ [config::kNumLevels] |
| FileMetaData * | file_to_compact_ |
| int | file_to_compact_level_ |
| double | compaction_score_ |
| int | compaction_level_ |
Friends | |
| class | Compaction |
| class | VersionSet |
Definition at line 59 of file version_set.h.
| struct leveldb::Version::GetStats |
Definition at line 69 of file version_set.h.

| Class Members | ||
|---|---|---|
| FileMetaData * | seek_file | |
| int | seek_file_level | |
|
inlineexplicitprivate |
Definition at line 150 of file version_set.h.
|
private |
Definition at line 66 of file version_set.cc.
|
private |
| void leveldb::Version::AddIterators | ( | const ReadOptions & | options, |
| std::vector< Iterator *> * | iters | ||
| ) |
Definition at line 234 of file version_set.cc.


| std::string leveldb::Version::DebugString | ( | ) | const |
Definition at line 574 of file version_set.cc.


|
private |
Definition at line 287 of file version_set.cc.


| Status leveldb::Version::Get | ( | const ReadOptions & | options, |
| const LookupKey & | key, | ||
| std::string * | val, | ||
| GetStats * | stats | ||
| ) |
Definition at line 332 of file version_set.cc.


| void leveldb::Version::GetOverlappingInputs | ( | int | level, |
| const InternalKey * | begin, | ||
| const InternalKey * | end, | ||
| std::vector< FileMetaData *> * | inputs | ||
| ) |
Definition at line 531 of file version_set.cc.


|
private |
Definition at line 227 of file version_set.cc.


|
inline |
Definition at line 111 of file version_set.h.
|
private |
| bool leveldb::Version::OverlapInLevel | ( | int | level, |
| const Slice * | smallest_user_key, | ||
| const Slice * | largest_user_key | ||
| ) |
Definition at line 495 of file version_set.cc.


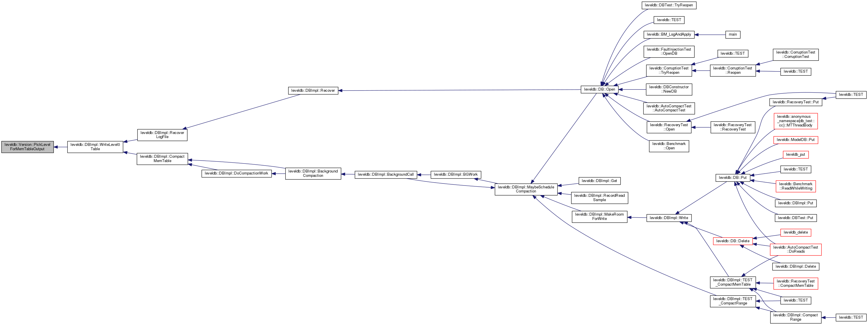
| int leveldb::Version::PickLevelForMemTableOutput | ( | const Slice & | smallest_user_key, |
| const Slice & | largest_user_key | ||
| ) |
Definition at line 502 of file version_set.cc.


| bool leveldb::Version::RecordReadSample | ( | Slice | key | ) |
Definition at line 444 of file version_set.cc.


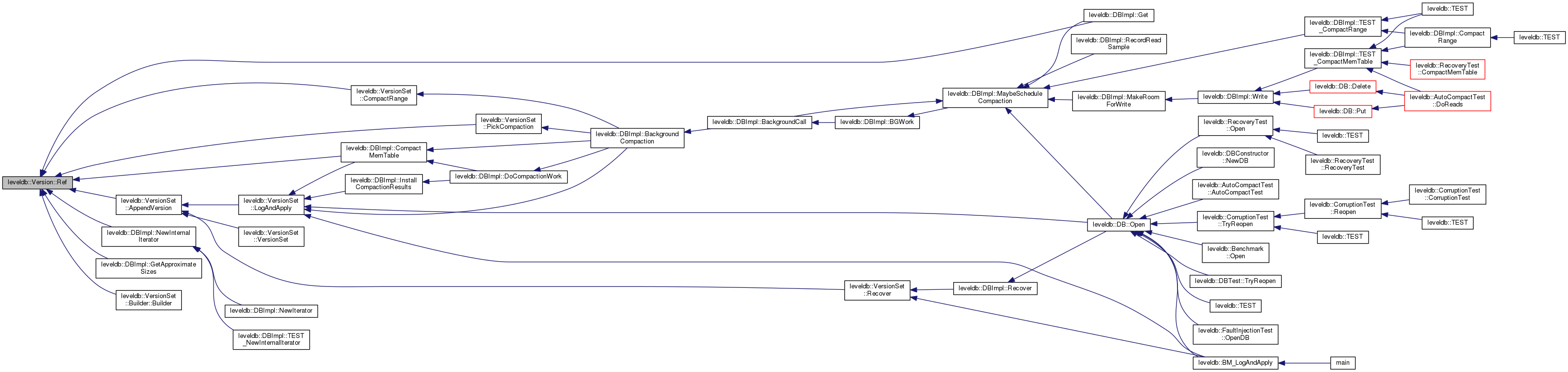
| void leveldb::Version::Ref | ( | ) |
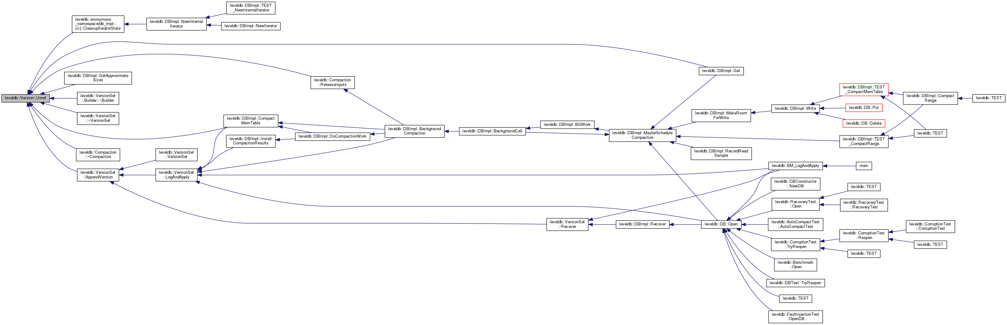
| void leveldb::Version::Unref | ( | ) |
| bool leveldb::Version::UpdateStats | ( | const GetStats & | stats | ) |
|
friend |
Definition at line 117 of file version_set.h.
|
friend |
Definition at line 118 of file version_set.h.
|
private |
Definition at line 148 of file version_set.h.
|
private |
Definition at line 147 of file version_set.h.
|
private |
Definition at line 141 of file version_set.h.
|
private |
Definition at line 142 of file version_set.h.
|
private |
Definition at line 138 of file version_set.h.
|
private |
Definition at line 133 of file version_set.h.
|
private |
Definition at line 134 of file version_set.h.
|
private |
Definition at line 135 of file version_set.h.
|
private |
Definition at line 132 of file version_set.h.
1.8.12