|
leveldb
|
#include <version_set.h>

Classes | |
| class | Builder |
| struct | LevelSummaryStorage |
Public Member Functions | |
| VersionSet (const std::string &dbname, const Options *options, TableCache *table_cache, const InternalKeyComparator *) | |
| ~VersionSet () | |
| Status | LogAndApply (VersionEdit *edit, port::Mutex *mu) EXCLUSIVE_LOCKS_REQUIRED(mu) |
| Status | Recover (bool *save_manifest) |
| Version * | current () const |
| uint64_t | ManifestFileNumber () const |
| uint64_t | NewFileNumber () |
| void | ReuseFileNumber (uint64_t file_number) |
| int | NumLevelFiles (int level) const |
| int64_t | NumLevelBytes (int level) const |
| uint64_t | LastSequence () const |
| void | SetLastSequence (uint64_t s) |
| void | MarkFileNumberUsed (uint64_t number) |
| uint64_t | LogNumber () const |
| uint64_t | PrevLogNumber () const |
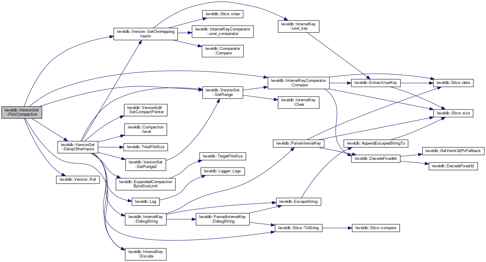
| Compaction * | PickCompaction () |
| Compaction * | CompactRange (int level, const InternalKey *begin, const InternalKey *end) |
| int64_t | MaxNextLevelOverlappingBytes () |
| Iterator * | MakeInputIterator (Compaction *c) |
| bool | NeedsCompaction () const |
| void | AddLiveFiles (std::set< uint64_t > *live) |
| uint64_t | ApproximateOffsetOf (Version *v, const InternalKey &key) |
| const char * | LevelSummary (LevelSummaryStorage *scratch) const |
Private Member Functions | |
| bool | ReuseManifest (const std::string &dscname, const std::string &dscbase) |
| void | Finalize (Version *v) |
| void | GetRange (const std::vector< FileMetaData *> &inputs, InternalKey *smallest, InternalKey *largest) |
| void | GetRange2 (const std::vector< FileMetaData *> &inputs1, const std::vector< FileMetaData *> &inputs2, InternalKey *smallest, InternalKey *largest) |
| void | SetupOtherInputs (Compaction *c) |
| Status | WriteSnapshot (log::Writer *log) |
| void | AppendVersion (Version *v) |
| VersionSet (const VersionSet &) | |
| void | operator= (const VersionSet &) |
Private Attributes | |
| Env *const | env_ |
| const std::string | dbname_ |
| const Options *const | options_ |
| TableCache *const | table_cache_ |
| const InternalKeyComparator | icmp_ |
| uint64_t | next_file_number_ |
| uint64_t | manifest_file_number_ |
| uint64_t | last_sequence_ |
| uint64_t | log_number_ |
| uint64_t | prev_log_number_ |
| WritableFile * | descriptor_file_ |
| log::Writer * | descriptor_log_ |
| Version | dummy_versions_ |
| Version * | current_ |
| std::string | compact_pointer_ [config::kNumLevels] |
Friends | |
| class | Compaction |
| class | Version |
Definition at line 165 of file version_set.h.
| struct leveldb::VersionSet::LevelSummaryStorage |
Definition at line 266 of file version_set.h.
| Class Members | ||
|---|---|---|
| char | buffer[100] | |
| leveldb::VersionSet::VersionSet | ( | const std::string & | dbname, |
| const Options * | options, | ||
| TableCache * | table_cache, | ||
| const InternalKeyComparator * | cmp | ||
| ) |
Definition at line 775 of file version_set.cc.

| leveldb::VersionSet::~VersionSet | ( | ) |
|
private |
| void leveldb::VersionSet::AddLiveFiles | ( | std::set< uint64_t > * | live | ) |
|
private |
Definition at line 803 of file version_set.cc.


| uint64_t leveldb::VersionSet::ApproximateOffsetOf | ( | Version * | v, |
| const InternalKey & | key | ||
| ) |
Definition at line 1153 of file version_set.cc.


| Compaction * leveldb::VersionSet::CompactRange | ( | int | level, |
| const InternalKey * | begin, | ||
| const InternalKey * | end | ||
| ) |
Definition at line 1413 of file version_set.cc.


|
inline |
|
private |
Definition at line 1064 of file version_set.cc.


|
private |
Definition at line 1224 of file version_set.cc.


|
private |
Definition at line 1249 of file version_set.cc.


|
inline |
| const char * leveldb::VersionSet::LevelSummary | ( | LevelSummaryStorage * | scratch | ) | const |
Definition at line 1138 of file version_set.cc.

| Status leveldb::VersionSet::LogAndApply | ( | VersionEdit * | edit, |
| port::Mutex * | mu | ||
| ) |
Definition at line 820 of file version_set.cc.


|
inline |
| Iterator * leveldb::VersionSet::MakeInputIterator | ( | Compaction * | c | ) |
Definition at line 1258 of file version_set.cc.


|
inline |
Definition at line 188 of file version_set.h.

| void leveldb::VersionSet::MarkFileNumberUsed | ( | uint64_t | number | ) |
| int64_t leveldb::VersionSet::MaxNextLevelOverlappingBytes | ( | ) |
Definition at line 1204 of file version_set.cc.


|
inline |
|
inline |
| int64_t leveldb::VersionSet::NumLevelBytes | ( | int | level | ) | const |
Definition at line 1198 of file version_set.cc.


| int leveldb::VersionSet::NumLevelFiles | ( | int | level | ) | const |
Definition at line 1132 of file version_set.cc.

|
private |
| Compaction * leveldb::VersionSet::PickCompaction | ( | ) |
Definition at line 1291 of file version_set.cc.


|
inline |
| Status leveldb::VersionSet::Recover | ( | bool * | save_manifest | ) |
Definition at line 905 of file version_set.cc.


|
inline |
|
private |
Definition at line 1027 of file version_set.cc.


|
inline |
|
private |
Definition at line 1345 of file version_set.cc.


|
private |
Definition at line 1102 of file version_set.cc.


|
friend |
Definition at line 272 of file version_set.h.
|
friend |
Definition at line 275 of file version_set.h.
|
private |
Definition at line 316 of file version_set.h.
|
private |
Definition at line 312 of file version_set.h.
|
private |
Definition at line 298 of file version_set.h.
|
private |
Definition at line 309 of file version_set.h.
|
private |
Definition at line 310 of file version_set.h.
|
private |
Definition at line 311 of file version_set.h.
|
private |
Definition at line 297 of file version_set.h.
|
private |
Definition at line 301 of file version_set.h.
|
private |
Definition at line 304 of file version_set.h.
|
private |
Definition at line 305 of file version_set.h.
|
private |
Definition at line 303 of file version_set.h.
|
private |
Definition at line 302 of file version_set.h.
|
private |
Definition at line 299 of file version_set.h.
|
private |
Definition at line 306 of file version_set.h.
|
private |
Definition at line 300 of file version_set.h.
1.8.12