|
leveldb
|
#include <env.h>

Public Member Functions | |
| WritableFile () | |
| virtual | ~WritableFile () |
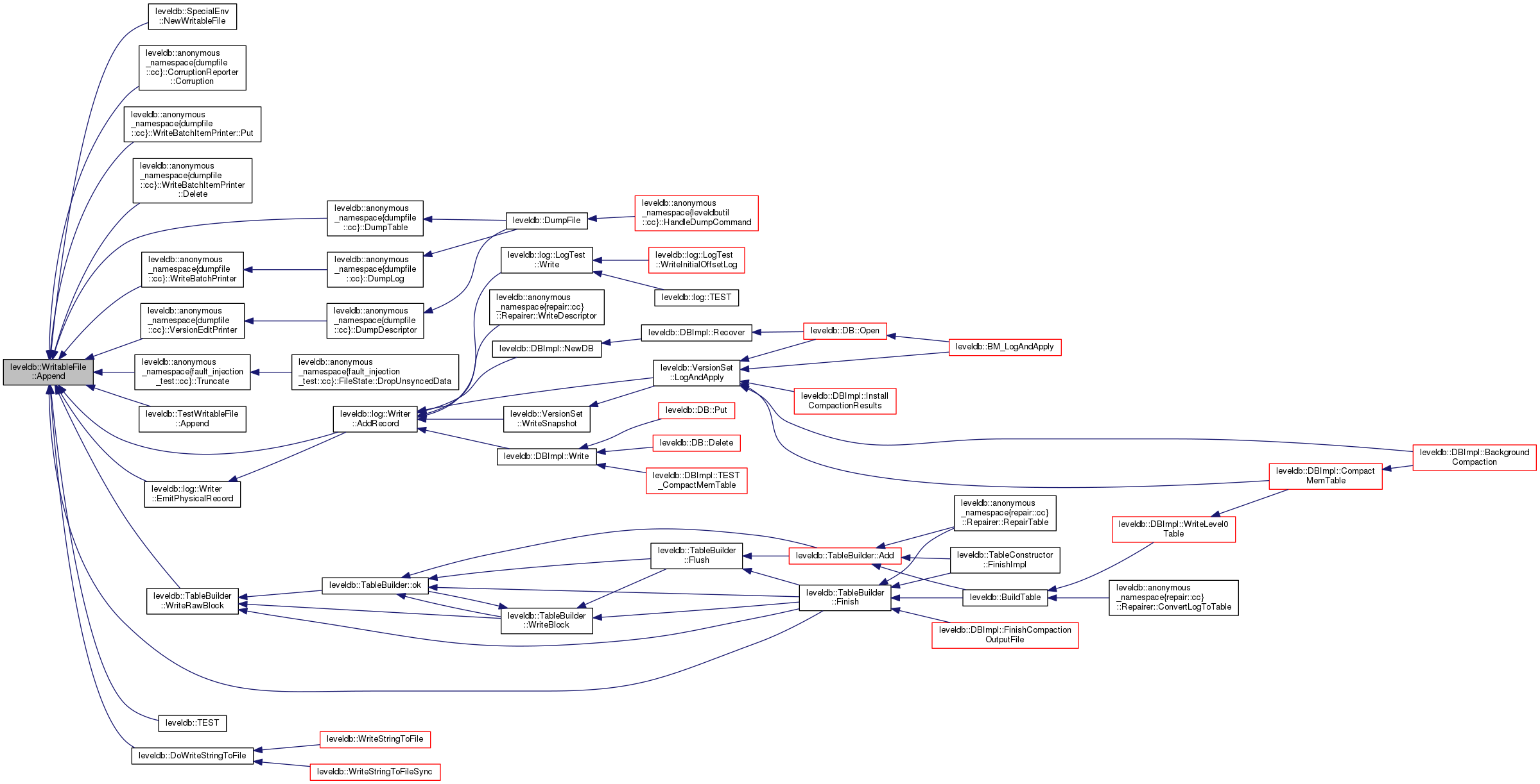
| virtual Status | Append (const Slice &data)=0 |
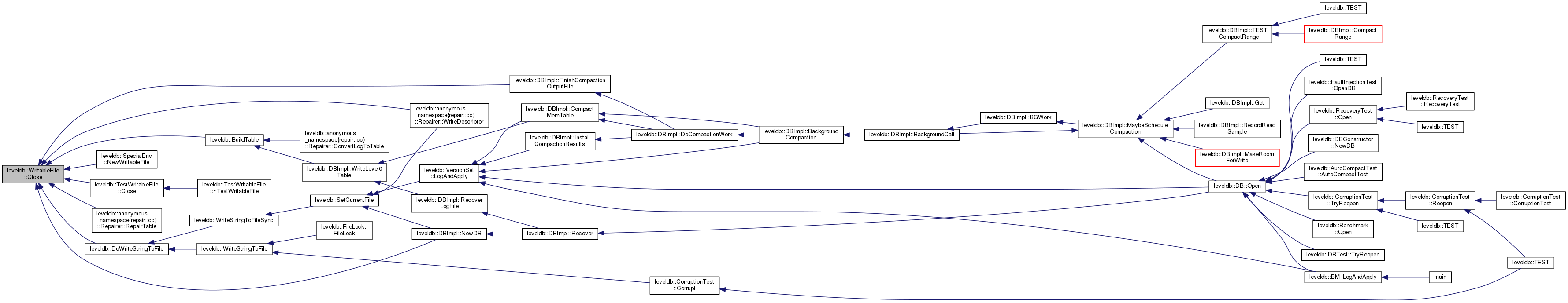
| virtual Status | Close ()=0 |
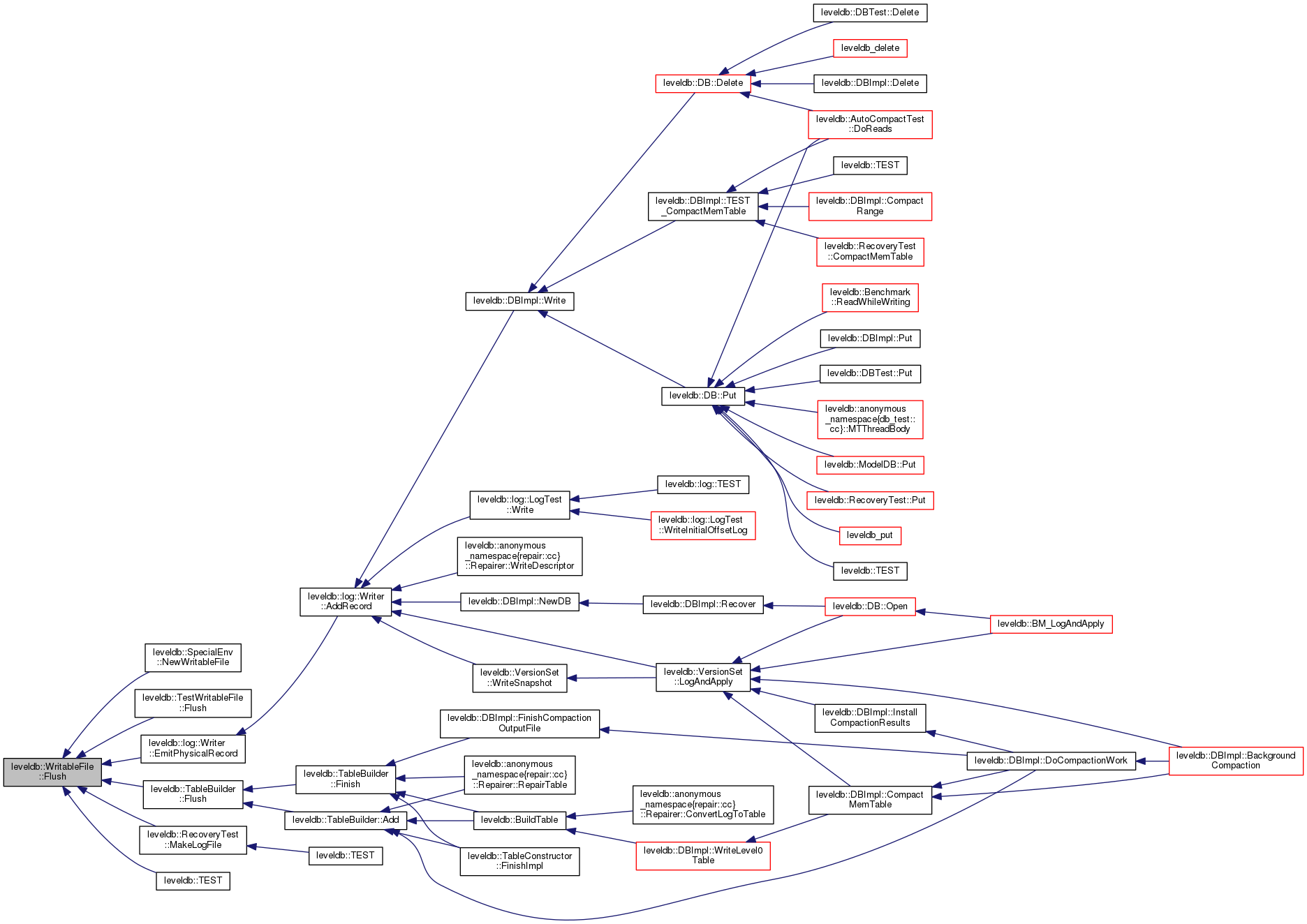
| virtual Status | Flush ()=0 |
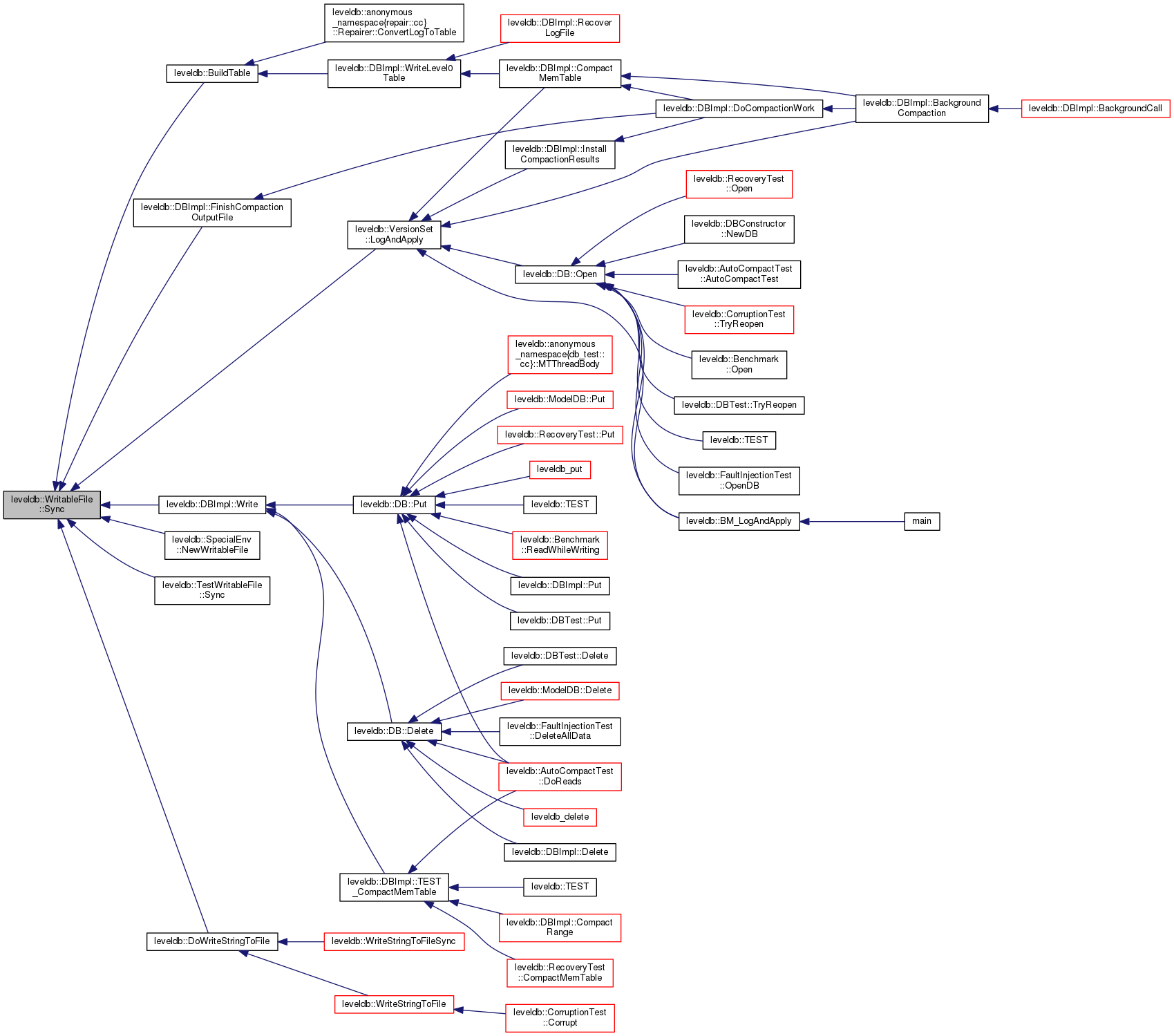
| virtual Status | Sync ()=0 |
Private Member Functions | |
| WritableFile (const WritableFile &) | |
| void | operator= (const WritableFile &) |
|
inline |
|
private |
Implemented in leveldb::anonymous_namespace{memenv.cc}::WritableFileImpl, leveldb::anonymous_namespace{env_posix.cc}::PosixWritableFile, leveldb::TestWritableFile, leveldb::StringSink, leveldb::log::LogTest::StringDest, and leveldb::anonymous_namespace{leveldbutil.cc}::StdoutPrinter.

|
pure virtual |
Implemented in leveldb::anonymous_namespace{memenv.cc}::WritableFileImpl, leveldb::anonymous_namespace{env_posix.cc}::PosixWritableFile, leveldb::TestWritableFile, leveldb::StringSink, leveldb::log::LogTest::StringDest, and leveldb::anonymous_namespace{leveldbutil.cc}::StdoutPrinter.

|
pure virtual |
Implemented in leveldb::anonymous_namespace{memenv.cc}::WritableFileImpl, leveldb::anonymous_namespace{env_posix.cc}::PosixWritableFile, leveldb::TestWritableFile, leveldb::StringSink, leveldb::log::LogTest::StringDest, and leveldb::anonymous_namespace{leveldbutil.cc}::StdoutPrinter.

|
private |
|
pure virtual |
Implemented in leveldb::anonymous_namespace{env_posix.cc}::PosixWritableFile, leveldb::anonymous_namespace{memenv.cc}::WritableFileImpl, leveldb::TestWritableFile, leveldb::StringSink, leveldb::log::LogTest::StringDest, and leveldb::anonymous_namespace{leveldbutil.cc}::StdoutPrinter.

1.8.12