|
leveldb
|
#include <env.h>

Public Member Functions | |
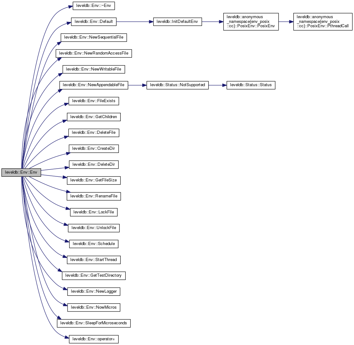
| Env () | |
| virtual | ~Env () |
| virtual Status | NewSequentialFile (const std::string &fname, SequentialFile **result)=0 |
| virtual Status | NewRandomAccessFile (const std::string &fname, RandomAccessFile **result)=0 |
| virtual Status | NewWritableFile (const std::string &fname, WritableFile **result)=0 |
| virtual Status | NewAppendableFile (const std::string &fname, WritableFile **result) |
| virtual bool | FileExists (const std::string &fname)=0 |
| virtual Status | GetChildren (const std::string &dir, std::vector< std::string > *result)=0 |
| virtual Status | DeleteFile (const std::string &fname)=0 |
| virtual Status | CreateDir (const std::string &dirname)=0 |
| virtual Status | DeleteDir (const std::string &dirname)=0 |
| virtual Status | GetFileSize (const std::string &fname, uint64_t *file_size)=0 |
| virtual Status | RenameFile (const std::string &src, const std::string &target)=0 |
| virtual Status | LockFile (const std::string &fname, FileLock **lock)=0 |
| virtual Status | UnlockFile (FileLock *lock)=0 |
| virtual void | Schedule (void(*function)(void *arg), void *arg)=0 |
| virtual void | StartThread (void(*function)(void *arg), void *arg)=0 |
| virtual Status | GetTestDirectory (std::string *path)=0 |
| virtual Status | NewLogger (const std::string &fname, Logger **result)=0 |
| virtual uint64_t | NowMicros ()=0 |
| virtual void | SleepForMicroseconds (int micros)=0 |
Static Public Member Functions | |
| static Env * | Default () |
Private Member Functions | |
| Env (const Env &) | |
| void | operator= (const Env &) |
|
inline |
|
virtual |
|
private |
|
pure virtual |
Implemented in leveldb::anonymous_namespace{env_posix.cc}::PosixEnv, leveldb::anonymous_namespace{memenv.cc}::InMemoryEnv, and leveldb::EnvWrapper.

|
static |
Definition at line 613 of file env_posix.cc.


|
pure virtual |
Implemented in leveldb::anonymous_namespace{env_posix.cc}::PosixEnv, leveldb::anonymous_namespace{memenv.cc}::InMemoryEnv, and leveldb::EnvWrapper.

|
pure virtual |
Implemented in leveldb::anonymous_namespace{env_posix.cc}::PosixEnv, leveldb::anonymous_namespace{memenv.cc}::InMemoryEnv, leveldb::EnvWrapper, and leveldb::FaultInjectionTestEnv.

|
pure virtual |
Implemented in leveldb::anonymous_namespace{env_posix.cc}::PosixEnv, leveldb::EnvWrapper, and leveldb::anonymous_namespace{memenv.cc}::InMemoryEnv.

|
pure virtual |
Implemented in leveldb::anonymous_namespace{env_posix.cc}::PosixEnv, leveldb::EnvWrapper, and leveldb::anonymous_namespace{memenv.cc}::InMemoryEnv.

|
pure virtual |
Implemented in leveldb::anonymous_namespace{env_posix.cc}::PosixEnv, leveldb::anonymous_namespace{memenv.cc}::InMemoryEnv, and leveldb::EnvWrapper.

|
pure virtual |
Implemented in leveldb::anonymous_namespace{env_posix.cc}::PosixEnv, leveldb::anonymous_namespace{memenv.cc}::InMemoryEnv, and leveldb::EnvWrapper.

Implemented in leveldb::anonymous_namespace{env_posix.cc}::PosixEnv, leveldb::anonymous_namespace{memenv.cc}::InMemoryEnv, and leveldb::EnvWrapper.

|
virtual |
Reimplemented in leveldb::anonymous_namespace{env_posix.cc}::PosixEnv, leveldb::EnvWrapper, leveldb::anonymous_namespace{memenv.cc}::InMemoryEnv, leveldb::FaultInjectionTestEnv, and leveldb::test::ErrorEnv.
Definition at line 12 of file env.cc.


Implemented in leveldb::anonymous_namespace{env_posix.cc}::PosixEnv, leveldb::anonymous_namespace{memenv.cc}::InMemoryEnv, and leveldb::EnvWrapper.

|
pure virtual |
Implemented in leveldb::anonymous_namespace{env_posix.cc}::PosixEnv, leveldb::EnvWrapper, leveldb::anonymous_namespace{memenv.cc}::InMemoryEnv, and leveldb::SpecialEnv.

|
pure virtual |
Implemented in leveldb::anonymous_namespace{env_posix.cc}::PosixEnv, leveldb::EnvWrapper, and leveldb::anonymous_namespace{memenv.cc}::InMemoryEnv.

|
pure virtual |
Implemented in leveldb::anonymous_namespace{env_posix.cc}::PosixEnv, leveldb::EnvWrapper, leveldb::anonymous_namespace{memenv.cc}::InMemoryEnv, leveldb::FaultInjectionTestEnv, leveldb::SpecialEnv, and leveldb::test::ErrorEnv.

|
pure virtual |
Implemented in leveldb::anonymous_namespace{env_posix.cc}::PosixEnv, and leveldb::EnvWrapper.

|
private |

|
pure virtual |
Implemented in leveldb::anonymous_namespace{env_posix.cc}::PosixEnv, leveldb::anonymous_namespace{memenv.cc}::InMemoryEnv, leveldb::EnvWrapper, and leveldb::FaultInjectionTestEnv.

|
pure virtual |

|
pure virtual |
Implemented in leveldb::anonymous_namespace{env_posix.cc}::PosixEnv, and leveldb::EnvWrapper.

|
pure virtual |
Implemented in leveldb::anonymous_namespace{env_posix.cc}::PosixEnv.

Implemented in leveldb::anonymous_namespace{env_posix.cc}::PosixEnv, leveldb::anonymous_namespace{memenv.cc}::InMemoryEnv, and leveldb::EnvWrapper.

1.8.12