|
leveldb
|
#include <env.h>

Public Member Functions | |
| SequentialFile () | |
| virtual | ~SequentialFile () |
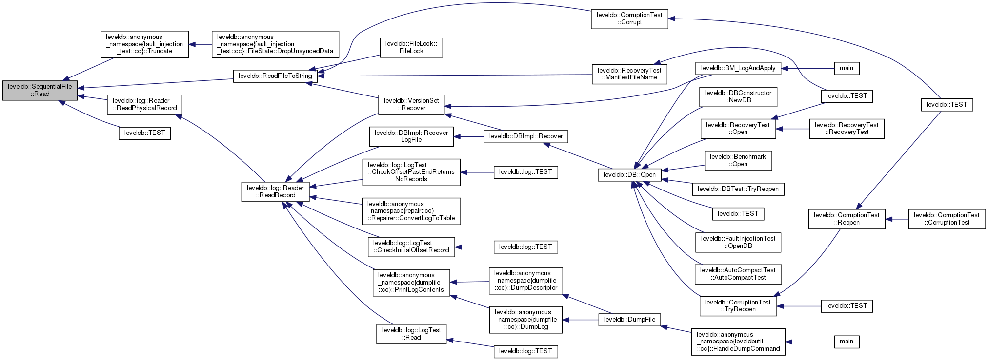
| virtual Status | Read (size_t n, Slice *result, char *scratch)=0 |
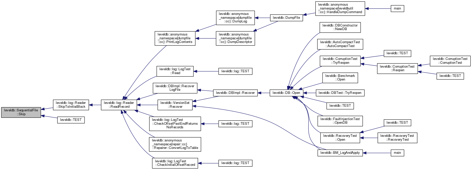
| virtual Status | Skip (uint64_t n)=0 |
Private Member Functions | |
| SequentialFile (const SequentialFile &) | |
| void | operator= (const SequentialFile &) |
|
inline |
|
virtual |
|
private |
|
private |
|
pure virtual |
Implemented in leveldb::anonymous_namespace{memenv.cc}::SequentialFileImpl, leveldb::log::LogTest::StringSource, and leveldb::anonymous_namespace{env_posix.cc}::PosixSequentialFile.

|
pure virtual |
Implemented in leveldb::anonymous_namespace{memenv.cc}::SequentialFileImpl, leveldb::log::LogTest::StringSource, and leveldb::anonymous_namespace{env_posix.cc}::PosixSequentialFile.

1.8.12