|
leveldb
|
#include <log_writer.h>

Public Member Functions | |
| Writer (WritableFile *dest) | |
| Writer (WritableFile *dest, uint64_t dest_length) | |
| ~Writer () | |
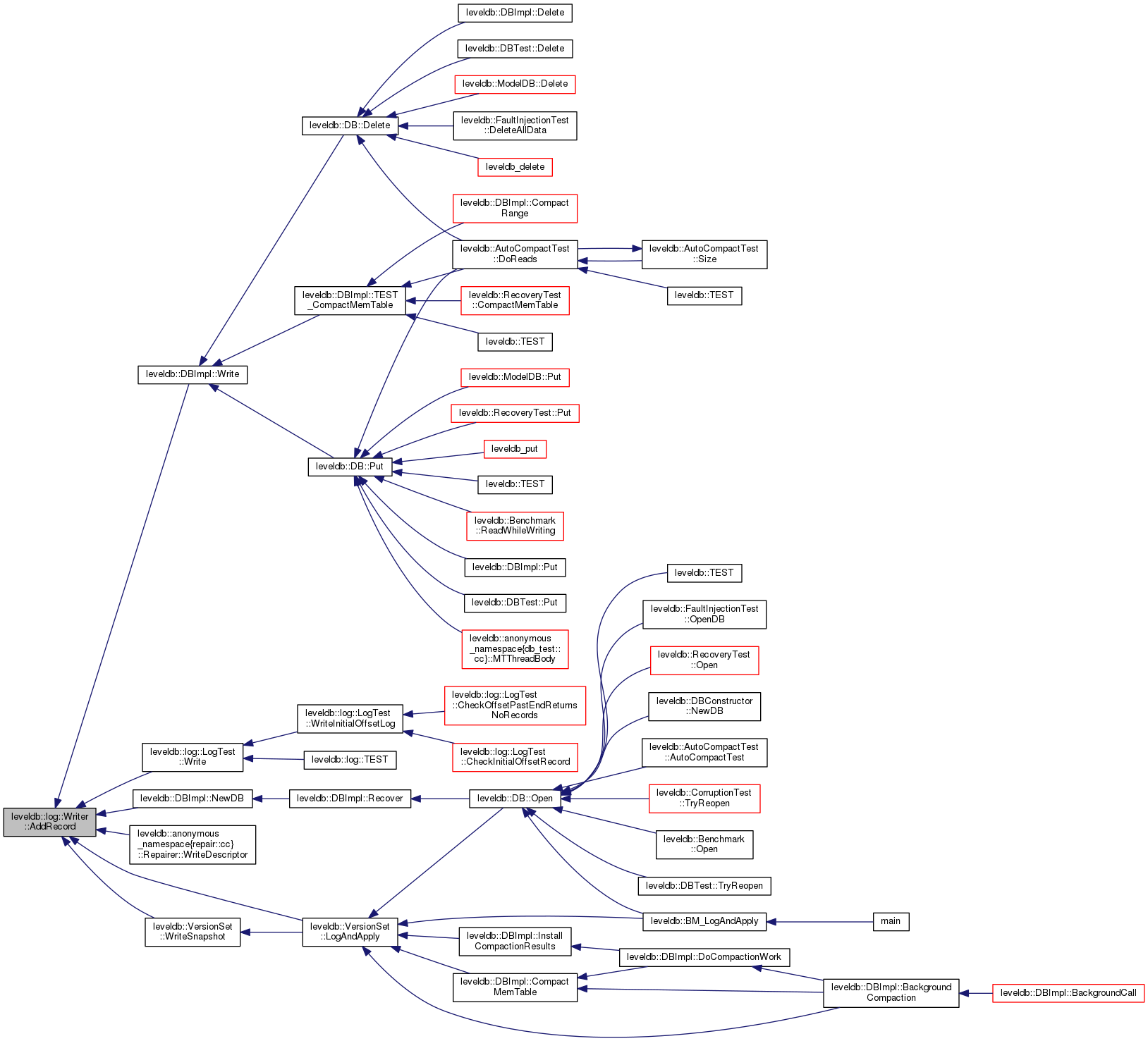
| Status | AddRecord (const Slice &slice) |
Private Member Functions | |
| Status | EmitPhysicalRecord (RecordType type, const char *ptr, size_t length) |
| Writer (const Writer &) | |
| void | operator= (const Writer &) |
Private Attributes | |
| WritableFile * | dest_ |
| int | block_offset_ |
| uint32_t | type_crc_ [kMaxRecordType+1] |
Definition at line 19 of file log_writer.h.
|
explicit |
| leveldb::log::Writer::Writer | ( | WritableFile * | dest, |
| uint64_t | dest_length | ||
| ) |
| leveldb::log::Writer::~Writer | ( | ) |
Definition at line 33 of file log_writer.cc.
|
private |
Definition at line 36 of file log_writer.cc.


|
private |
Definition at line 84 of file log_writer.cc.


|
private |
|
private |
Definition at line 37 of file log_writer.h.
|
private |
Definition at line 36 of file log_writer.h.
|
private |
Definition at line 42 of file log_writer.h.
1.8.12