|
leveldb
|
Classes | |
| class | CRC |
Functions | |
| static uint32_t | LE_LOAD32 (const uint8_t *p) |
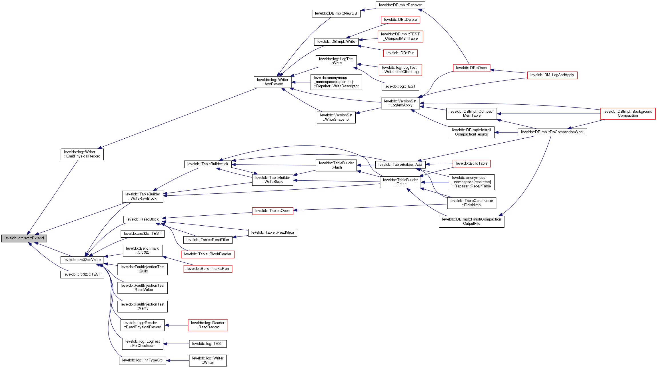
| uint32_t | Extend (uint32_t crc, const char *buf, size_t size) |
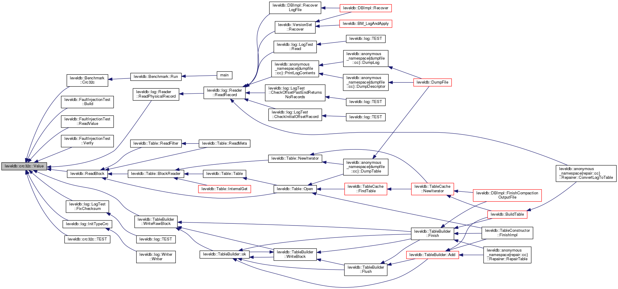
| uint32_t | Value (const char *data, size_t n) |
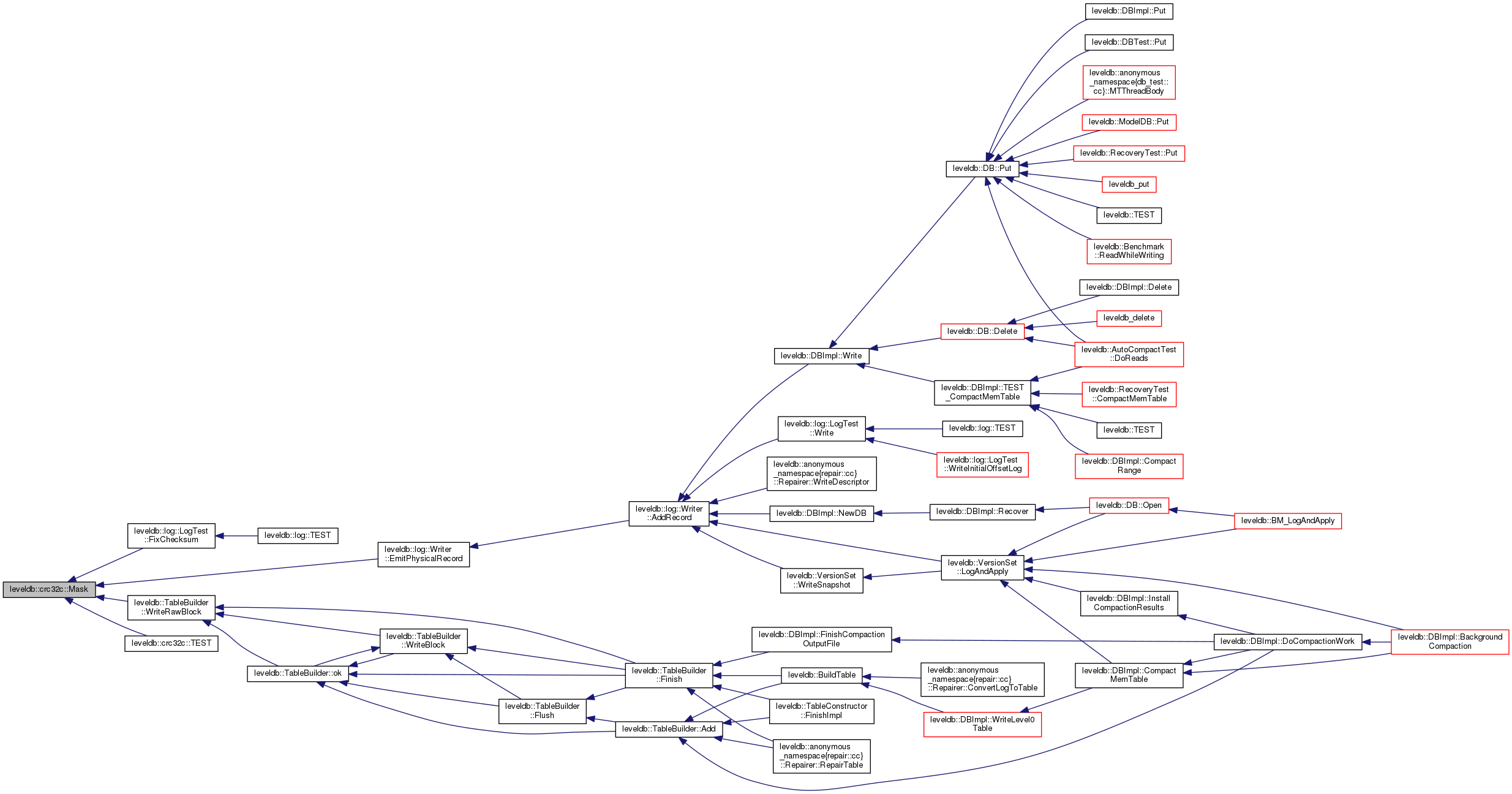
| uint32_t | Mask (uint32_t crc) |
| uint32_t | Unmask (uint32_t masked_crc) |
| TEST (CRC, StandardResults) | |
| TEST (CRC, Values) | |
| TEST (CRC, Extend) | |
| TEST (CRC, Mask) | |
Variables | |
| static const uint32_t | table0_ [256] |
| static const uint32_t | table1_ [256] |
| static const uint32_t | table2_ [256] |
| static const uint32_t | table3_ [256] |
| static const uint32_t | kMaskDelta = 0xa282ead8ul |
| class leveldb::crc32c::CRC |
Definition at line 11 of file crc32c_test.cc.
| uint32_t leveldb::crc32c::Extend | ( | uint32_t | crc, |
| const char * | buf, | ||
| size_t | size | ||
| ) |
|
inlinestatic |
|
inline |
| leveldb::crc32c::TEST | ( | CRC | , |
| StandardResults | |||
| ) |
| leveldb::crc32c::TEST | ( | CRC | , |
| Values | |||
| ) |
Definition at line 54 of file crc32c_test.cc.

|
inline |
|
inline |
Definition at line 20 of file crc32c.h.


|
static |
1.8.12