|
leveldb
|
#include <cache.h>

Classes | |
| struct | Handle |
Public Member Functions | |
| Cache () | |
| virtual | ~Cache () |
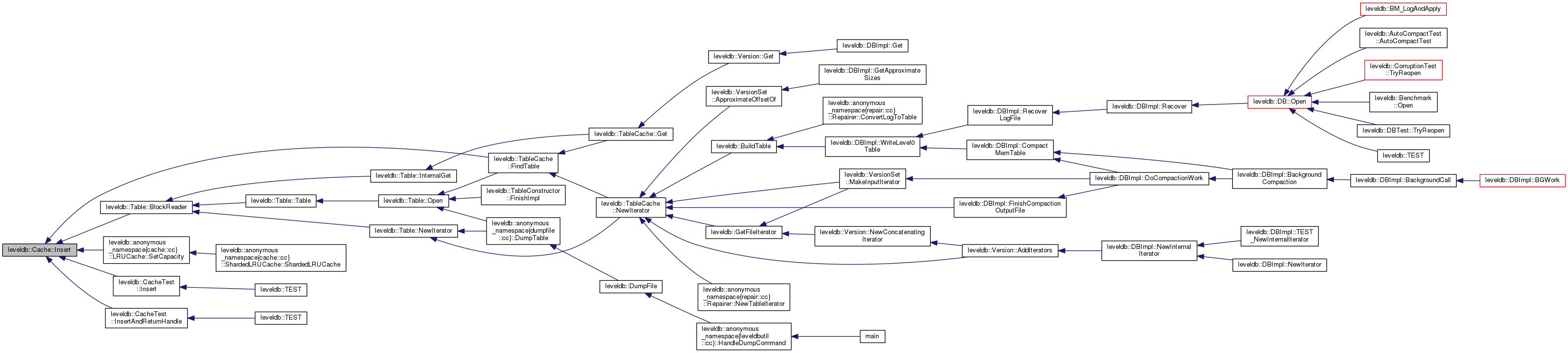
| virtual Handle * | Insert (const Slice &key, void *value, size_t charge, void(*deleter)(const Slice &key, void *value))=0 |
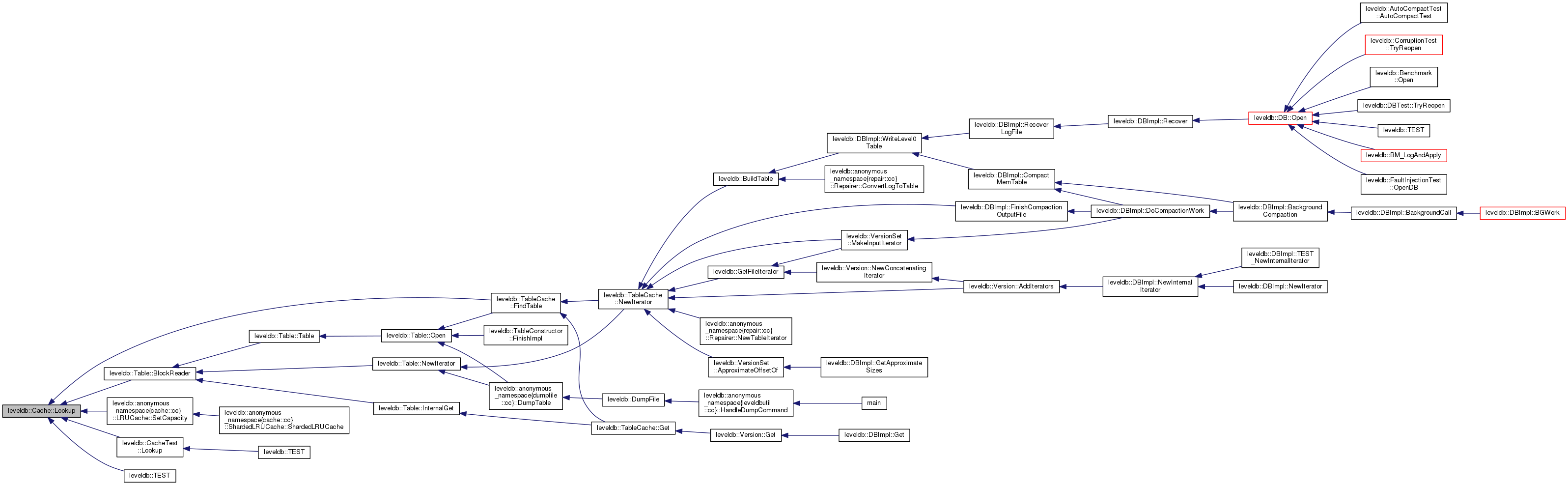
| virtual Handle * | Lookup (const Slice &key)=0 |
| virtual void | Release (Handle *handle)=0 |
| virtual void * | Value (Handle *handle)=0 |
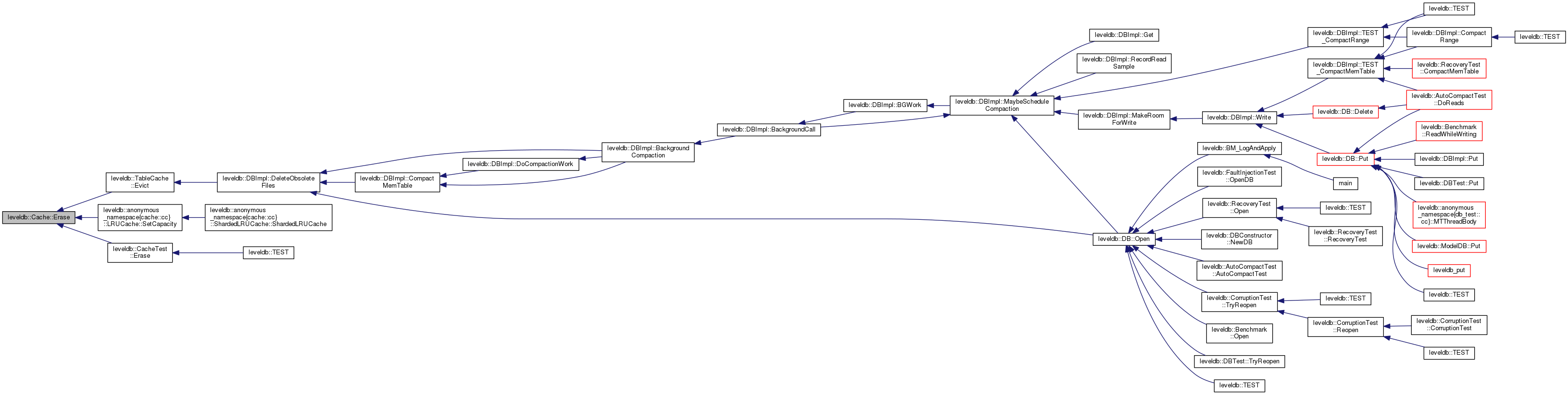
| virtual void | Erase (const Slice &key)=0 |
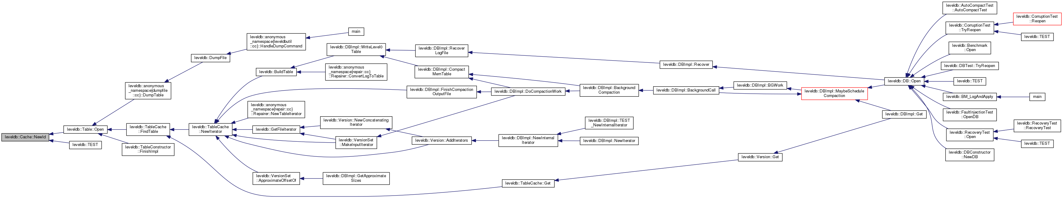
| virtual uint64_t | NewId ()=0 |
| virtual void | Prune () |
| virtual size_t | TotalCharge () const =0 |
Private Member Functions | |
| void | LRU_Remove (Handle *e) |
| void | LRU_Append (Handle *e) |
| void | Unref (Handle *e) |
| Cache (const Cache &) | |
| void | operator= (const Cache &) |
Private Attributes | |
| Rep * | rep_ |
|
inline |
|
virtual |
|
private |
|
pure virtual |
Implemented in leveldb::anonymous_namespace{cache.cc}::ShardedLRUCache.

|
pure virtual |
Implemented in leveldb::anonymous_namespace{cache.cc}::ShardedLRUCache.

Implemented in leveldb::anonymous_namespace{cache.cc}::ShardedLRUCache.

|
private |

|
private |

|
pure virtual |
Implemented in leveldb::anonymous_namespace{cache.cc}::ShardedLRUCache.

|
private |
|
inlinevirtual |
Reimplemented in leveldb::anonymous_namespace{cache.cc}::ShardedLRUCache.
Definition at line 89 of file cache.h.


|
pure virtual |
Implemented in leveldb::anonymous_namespace{cache.cc}::ShardedLRUCache.

|
pure virtual |
Implemented in leveldb::anonymous_namespace{cache.cc}::ShardedLRUCache.

|
private |

|
pure virtual |
Implemented in leveldb::anonymous_namespace{cache.cc}::ShardedLRUCache.

1.8.12