|
leveldb
|
#include <block.h>
Classes | |
| class | Iter |
Public Member Functions | |
| Block (const BlockContents &contents) | |
| ~Block () | |
| size_t | size () const |
| Iterator * | NewIterator (const Comparator *comparator) |
Private Member Functions | |
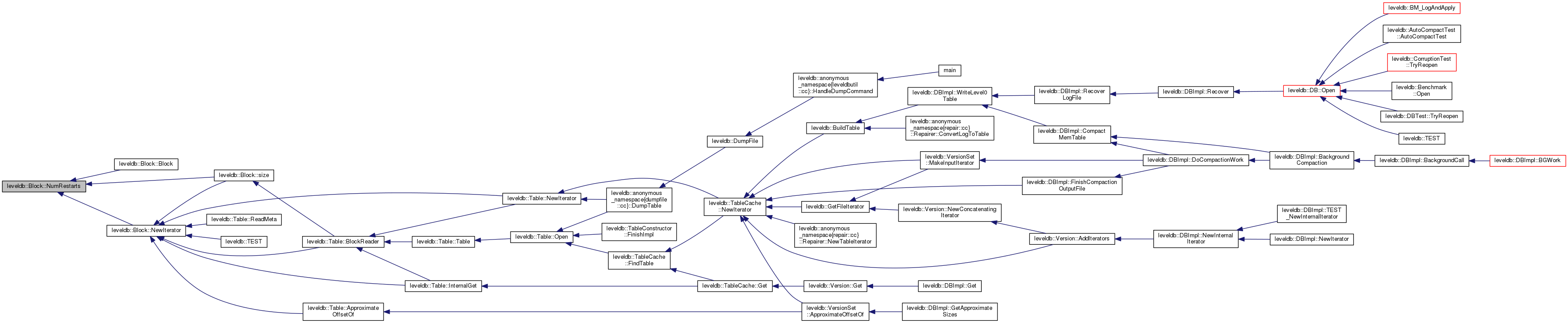
| uint32_t | NumRestarts () const |
| Block (const Block &) | |
| void | operator= (const Block &) |
Private Attributes | |
| const char * | data_ |
| size_t | size_ |
| uint32_t | restart_offset_ |
| bool | owned_ |
|
explicit |
|
private |
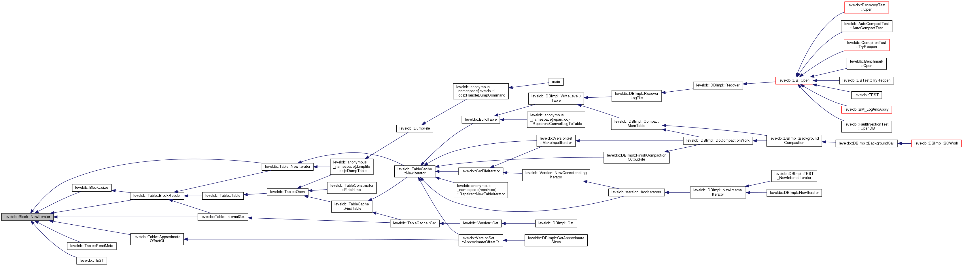
| Iterator * leveldb::Block::NewIterator | ( | const Comparator * | comparator | ) |
Definition at line 256 of file block.cc.


|
inlineprivate |
|
private |
|
inline |
1.8.12