leveldb
Public Member Functions | List of all members
leveldb::FilterPolicy Class Referenceabstract

#include <filter_policy.h>

Inheritance diagram for leveldb::FilterPolicy:
Inheritance graph
[legend]

Public Member Functions

virtual ~FilterPolicy ()
 
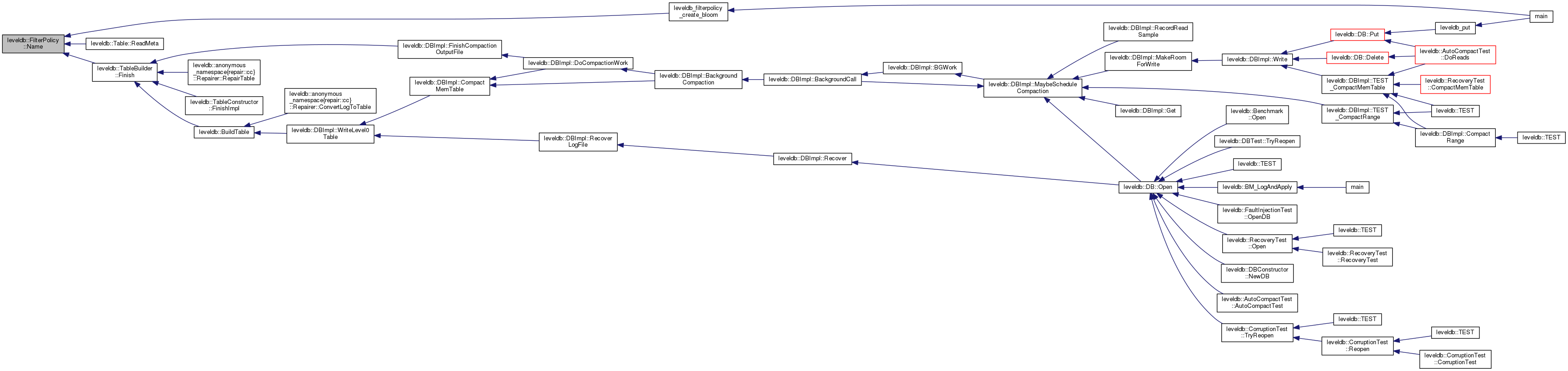
virtual const char * Name () const =0
 
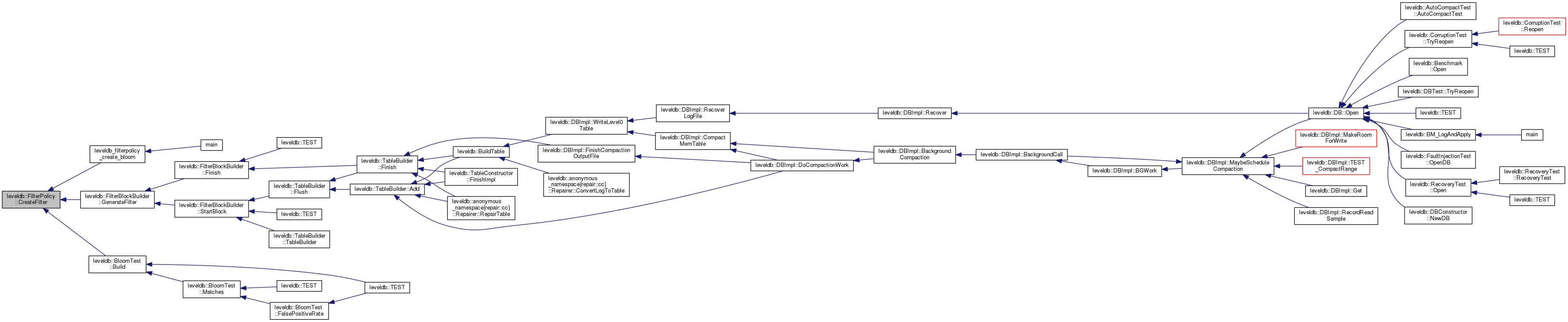
virtual void CreateFilter (const Slice *keys, int n, std::string *dst) const =0
 
virtual bool KeyMayMatch (const Slice &key, const Slice &filter) const =0
 

Detailed Description

Definition at line 25 of file filter_policy.h.

Constructor & Destructor Documentation

§ ~FilterPolicy()

leveldb::FilterPolicy::~FilterPolicy ( )
virtual

Definition at line 9 of file filter_policy.cc.

9 { }

Member Function Documentation

§ CreateFilter()

virtual void leveldb::FilterPolicy::CreateFilter ( const Slice keys,
int  n,
std::string *  dst 
) const
pure virtual

§ KeyMayMatch()

virtual bool leveldb::FilterPolicy::KeyMayMatch ( const Slice key,
const Slice filter 
) const
pure virtual

§ Name()

virtual const char* leveldb::FilterPolicy::Name ( ) const
pure virtual

The documentation for this class was generated from the following files: