|
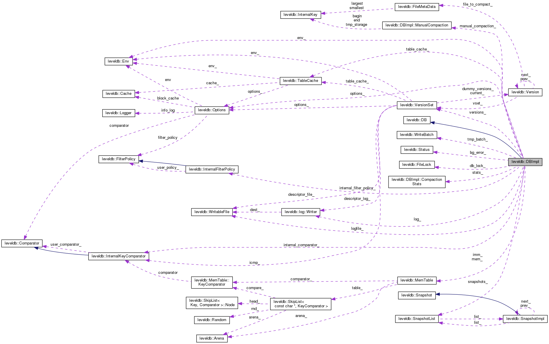
leveldb
|
#include <db_impl.h>


Classes | |
| struct | CompactionState |
| struct | CompactionStats |
| struct | ManualCompaction |
| struct | Writer |
Public Member Functions | |
| DBImpl (const Options &options, const std::string &dbname) | |
| virtual | ~DBImpl () |
| virtual Status | Put (const WriteOptions &, const Slice &key, const Slice &value) |
| virtual Status | Delete (const WriteOptions &, const Slice &key) |
| virtual Status | Write (const WriteOptions &options, WriteBatch *updates) |
| virtual Status | Get (const ReadOptions &options, const Slice &key, std::string *value) |
| virtual Iterator * | NewIterator (const ReadOptions &) |
| virtual const Snapshot * | GetSnapshot () |
| virtual void | ReleaseSnapshot (const Snapshot *snapshot) |
| virtual bool | GetProperty (const Slice &property, std::string *value) |
| virtual void | GetApproximateSizes (const Range *range, int n, uint64_t *sizes) |
| virtual void | CompactRange (const Slice *begin, const Slice *end) |
| void | TEST_CompactRange (int level, const Slice *begin, const Slice *end) |
| Status | TEST_CompactMemTable () |
| Iterator * | TEST_NewInternalIterator () |
| int64_t | TEST_MaxNextLevelOverlappingBytes () |
| void | RecordReadSample (Slice key) |
Public Member Functions inherited from leveldb::DB | |
| DB () | |
| virtual | ~DB () |
Private Member Functions | |
| Iterator * | NewInternalIterator (const ReadOptions &, SequenceNumber *latest_snapshot, uint32_t *seed) |
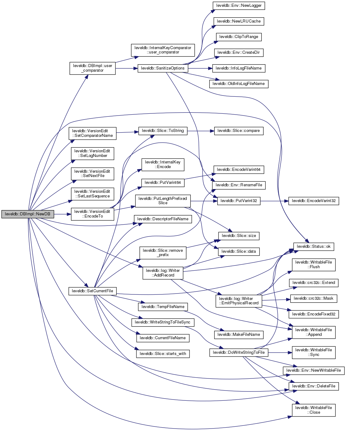
| Status | NewDB () |
| Status | Recover (VersionEdit *edit, bool *save_manifest) EXCLUSIVE_LOCKS_REQUIRED(mutex_) |
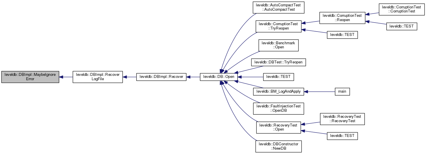
| void | MaybeIgnoreError (Status *s) const |
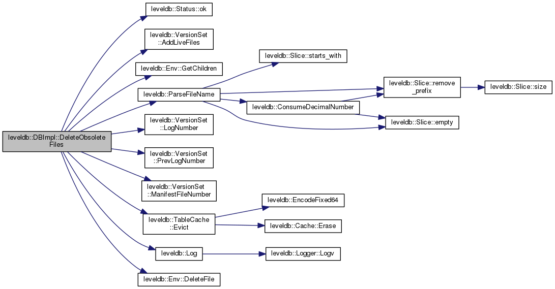
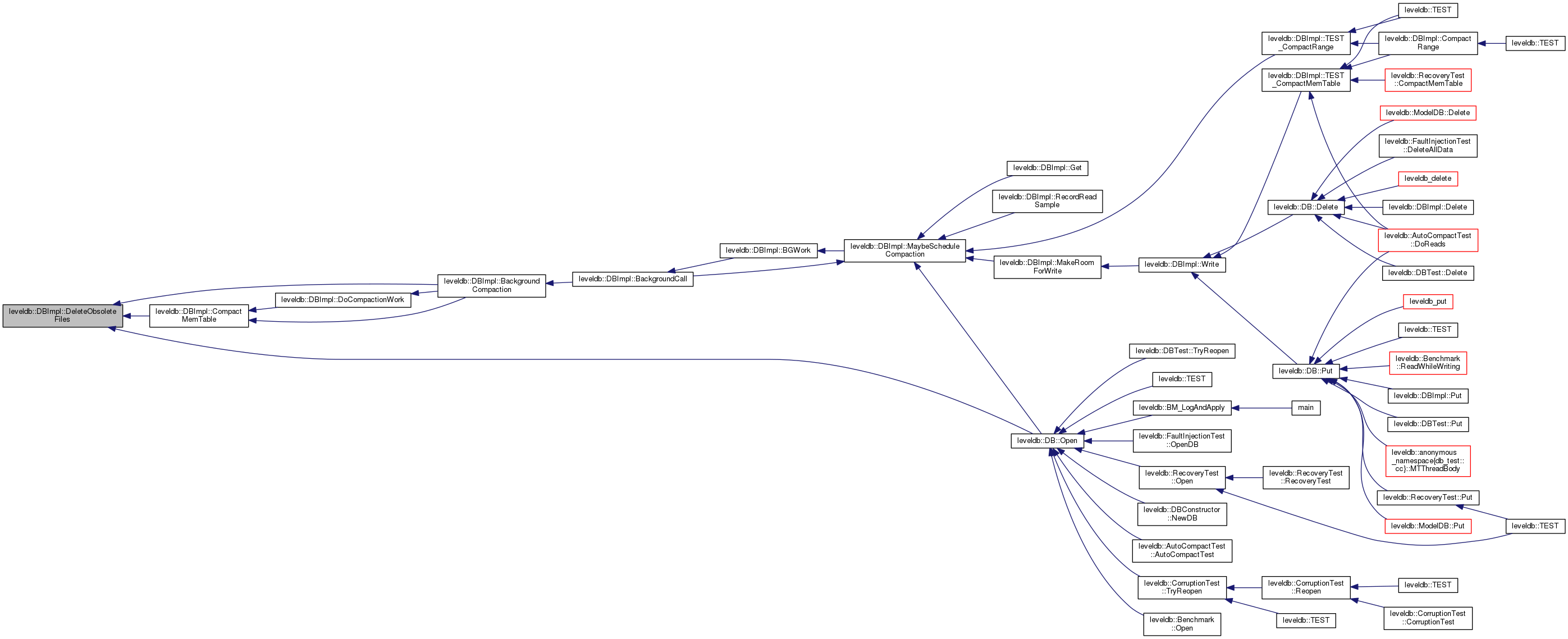
| void | DeleteObsoleteFiles () |
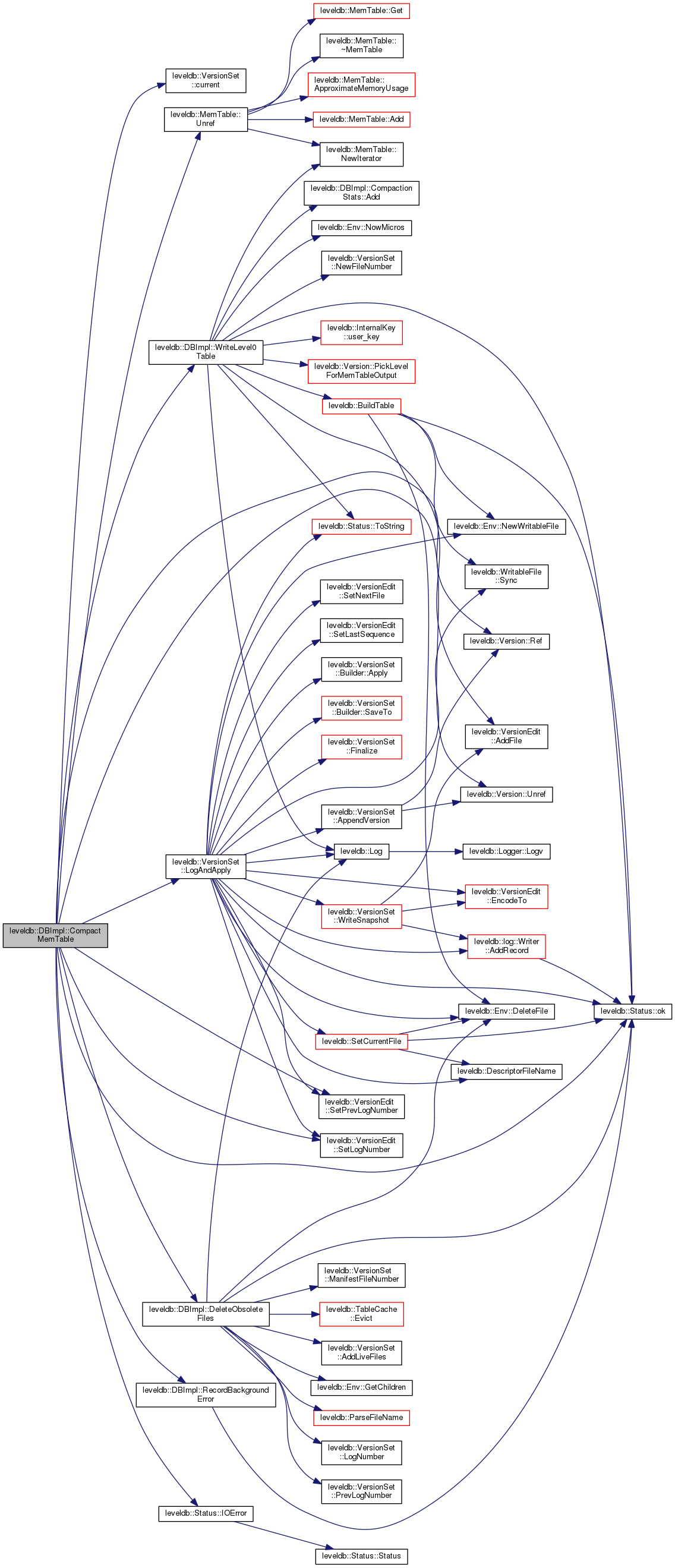
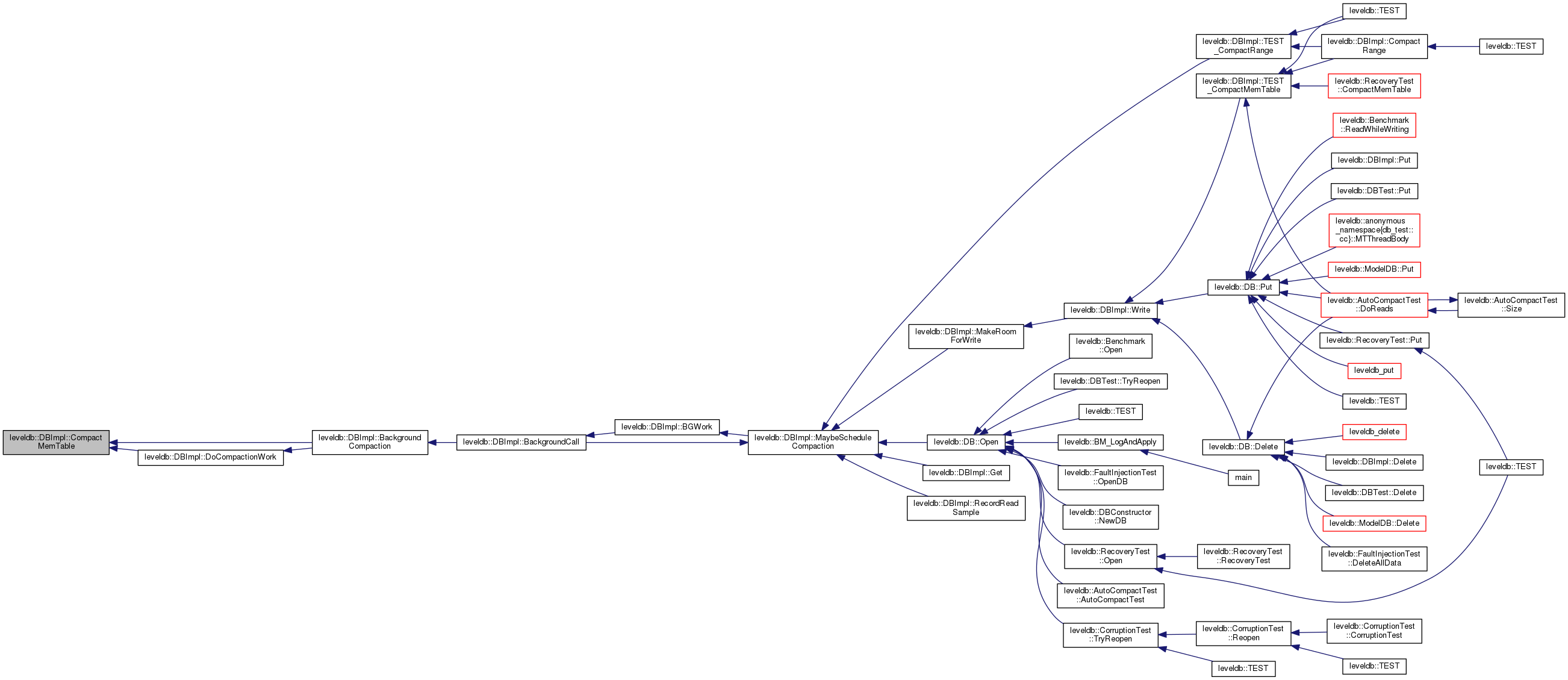
| void | CompactMemTable () EXCLUSIVE_LOCKS_REQUIRED(mutex_) |
| Status | RecoverLogFile (uint64_t log_number, bool last_log, bool *save_manifest, VersionEdit *edit, SequenceNumber *max_sequence) EXCLUSIVE_LOCKS_REQUIRED(mutex_) |
| Status | WriteLevel0Table (MemTable *mem, VersionEdit *edit, Version *base) EXCLUSIVE_LOCKS_REQUIRED(mutex_) |
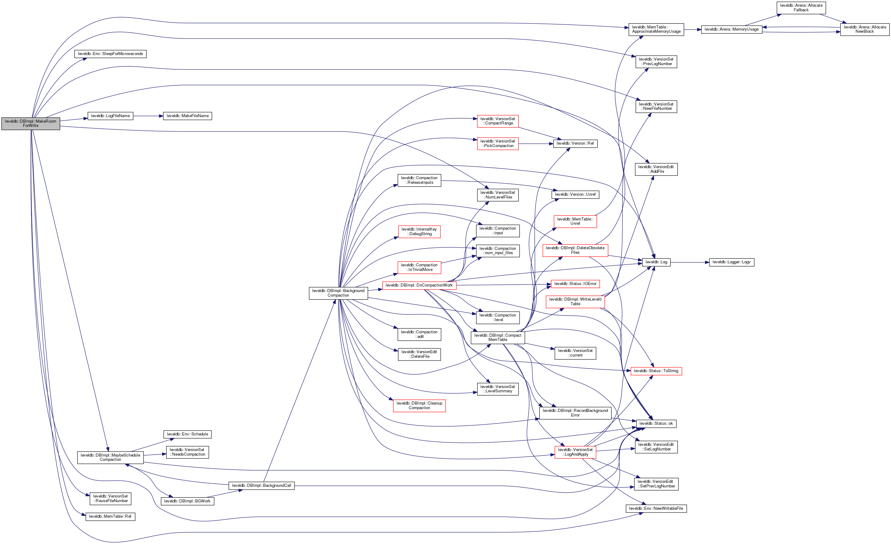
| Status | MakeRoomForWrite (bool force) EXCLUSIVE_LOCKS_REQUIRED(mutex_) |
| WriteBatch * | BuildBatchGroup (Writer **last_writer) |
| void | RecordBackgroundError (const Status &s) |
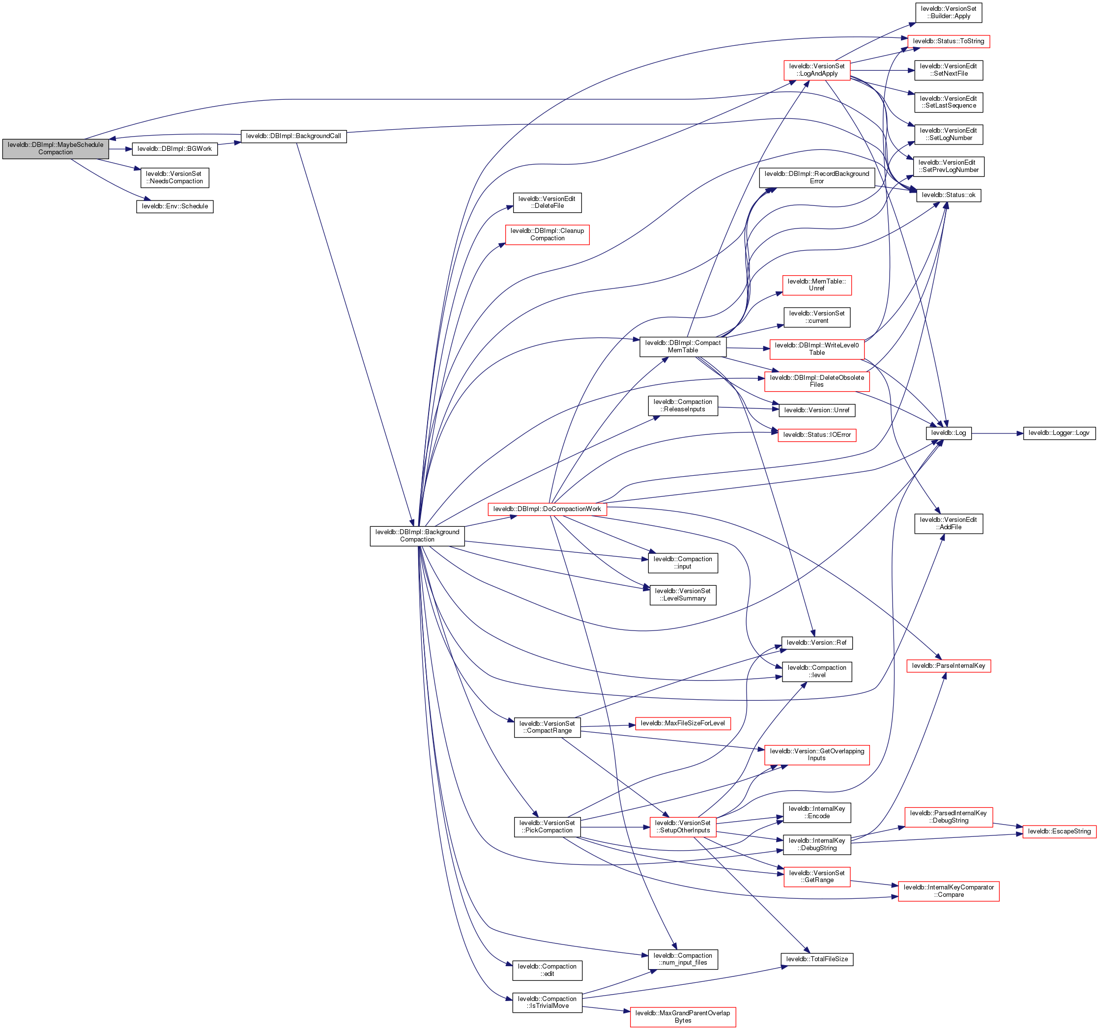
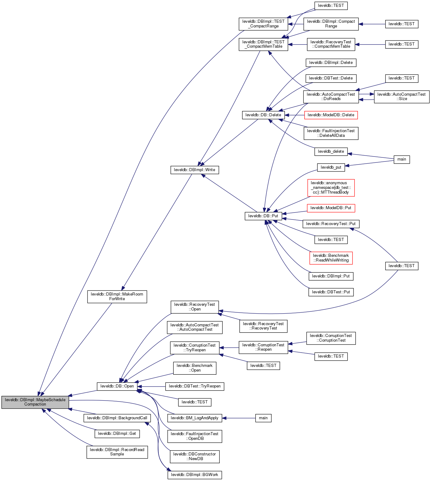
| void | MaybeScheduleCompaction () EXCLUSIVE_LOCKS_REQUIRED(mutex_) |
| void | BackgroundCall () |
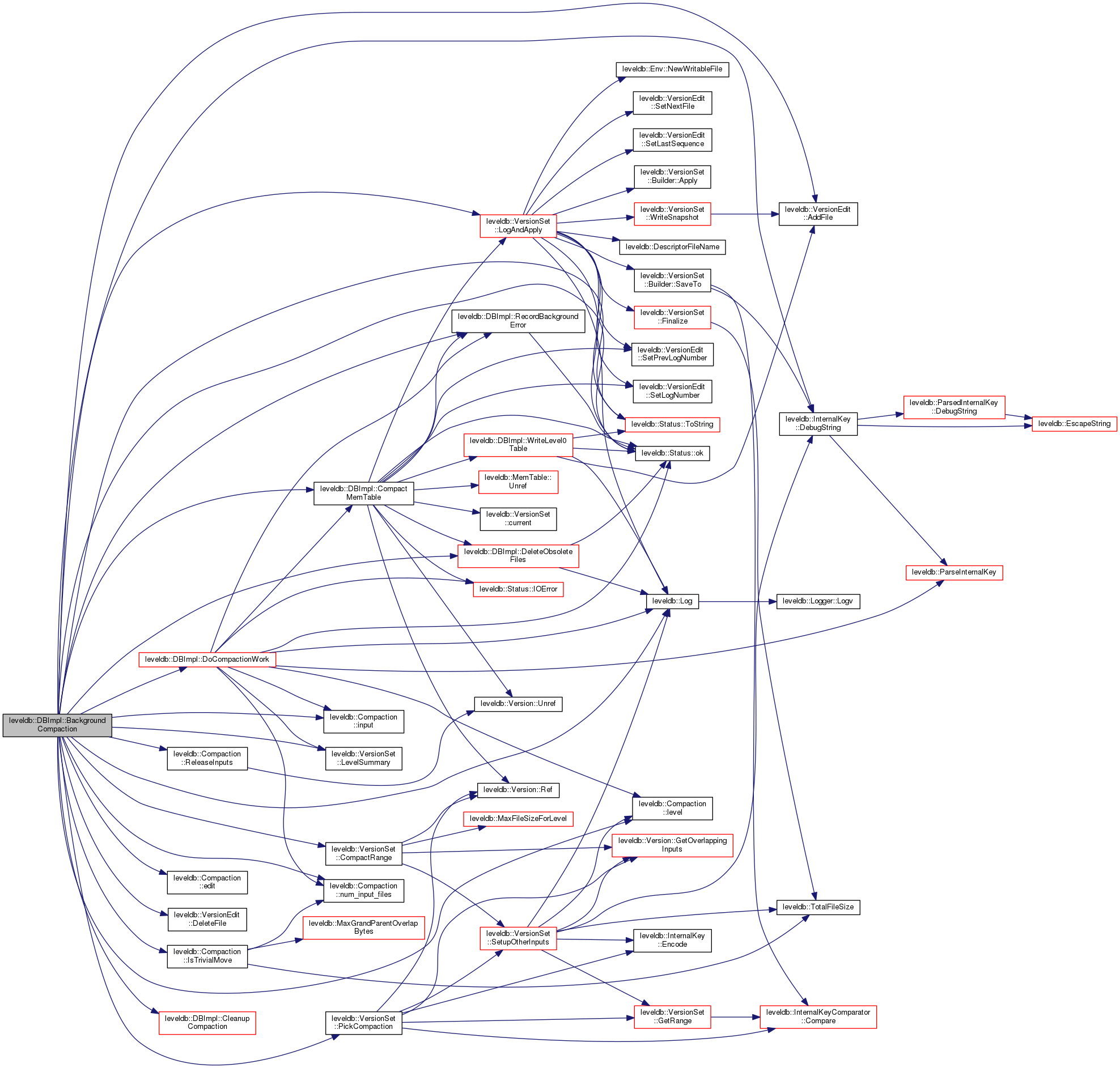
| void | BackgroundCompaction () EXCLUSIVE_LOCKS_REQUIRED(mutex_) |
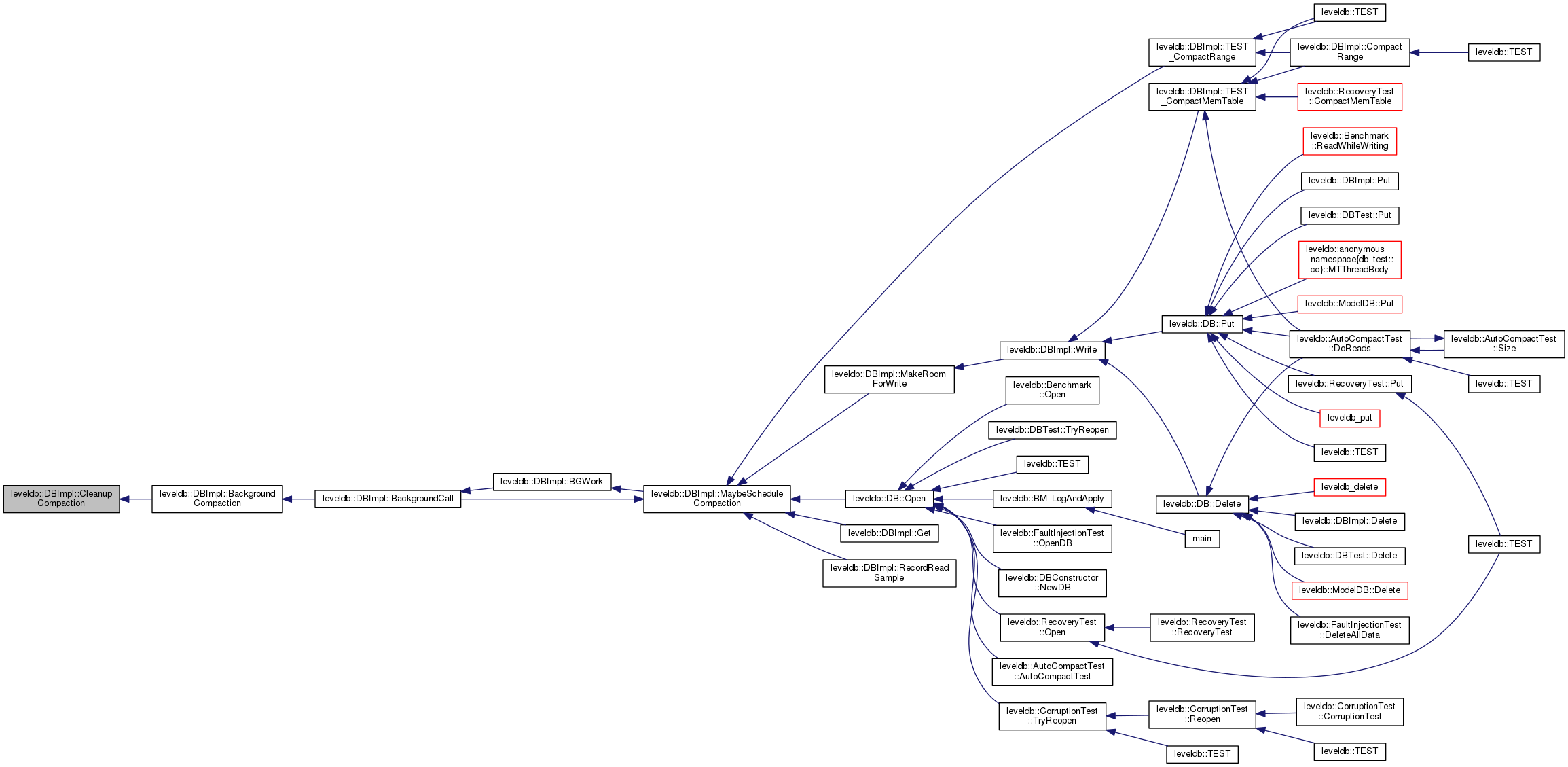
| void | CleanupCompaction (CompactionState *compact) EXCLUSIVE_LOCKS_REQUIRED(mutex_) |
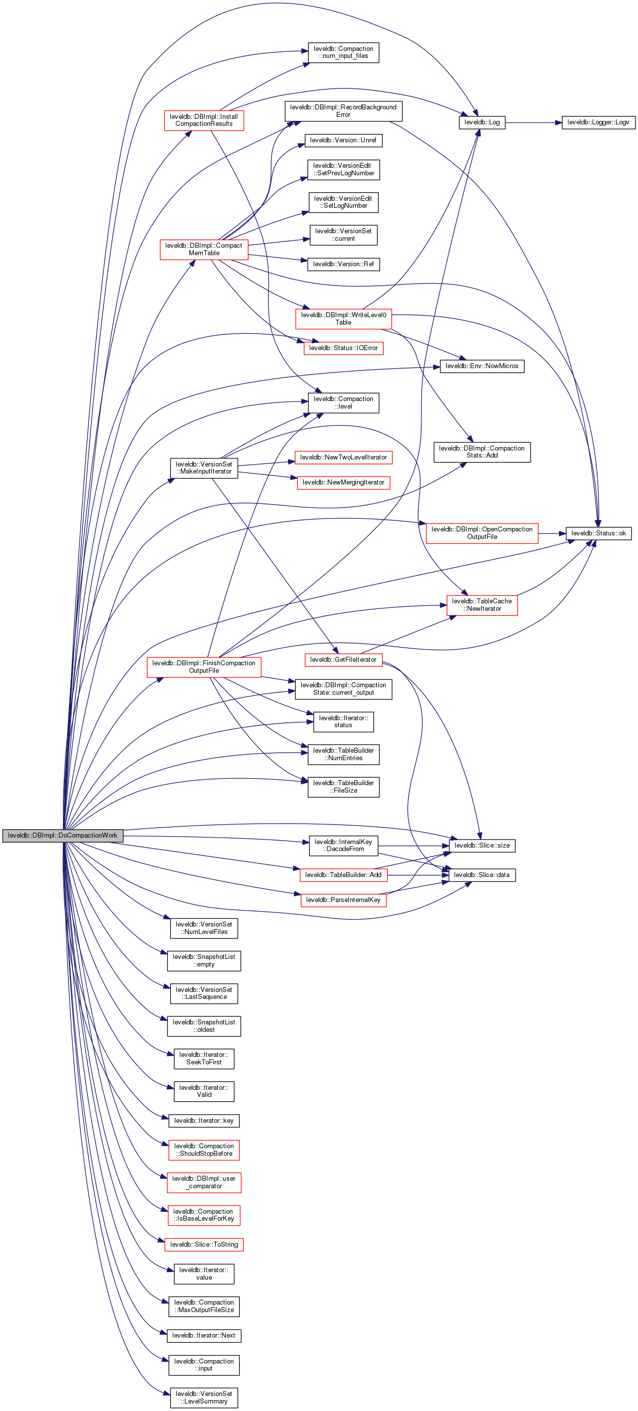
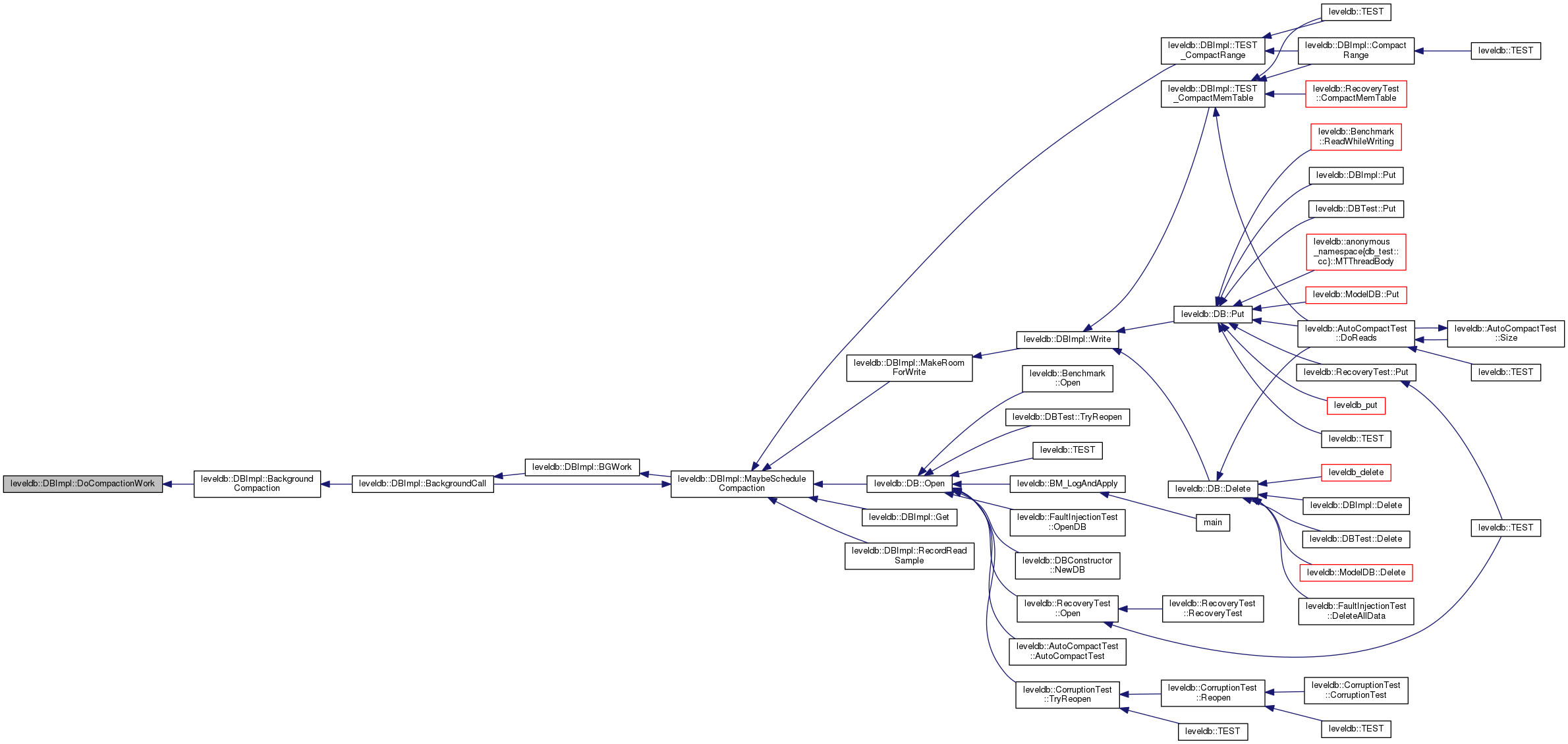
| Status | DoCompactionWork (CompactionState *compact) EXCLUSIVE_LOCKS_REQUIRED(mutex_) |
| Status | OpenCompactionOutputFile (CompactionState *compact) |
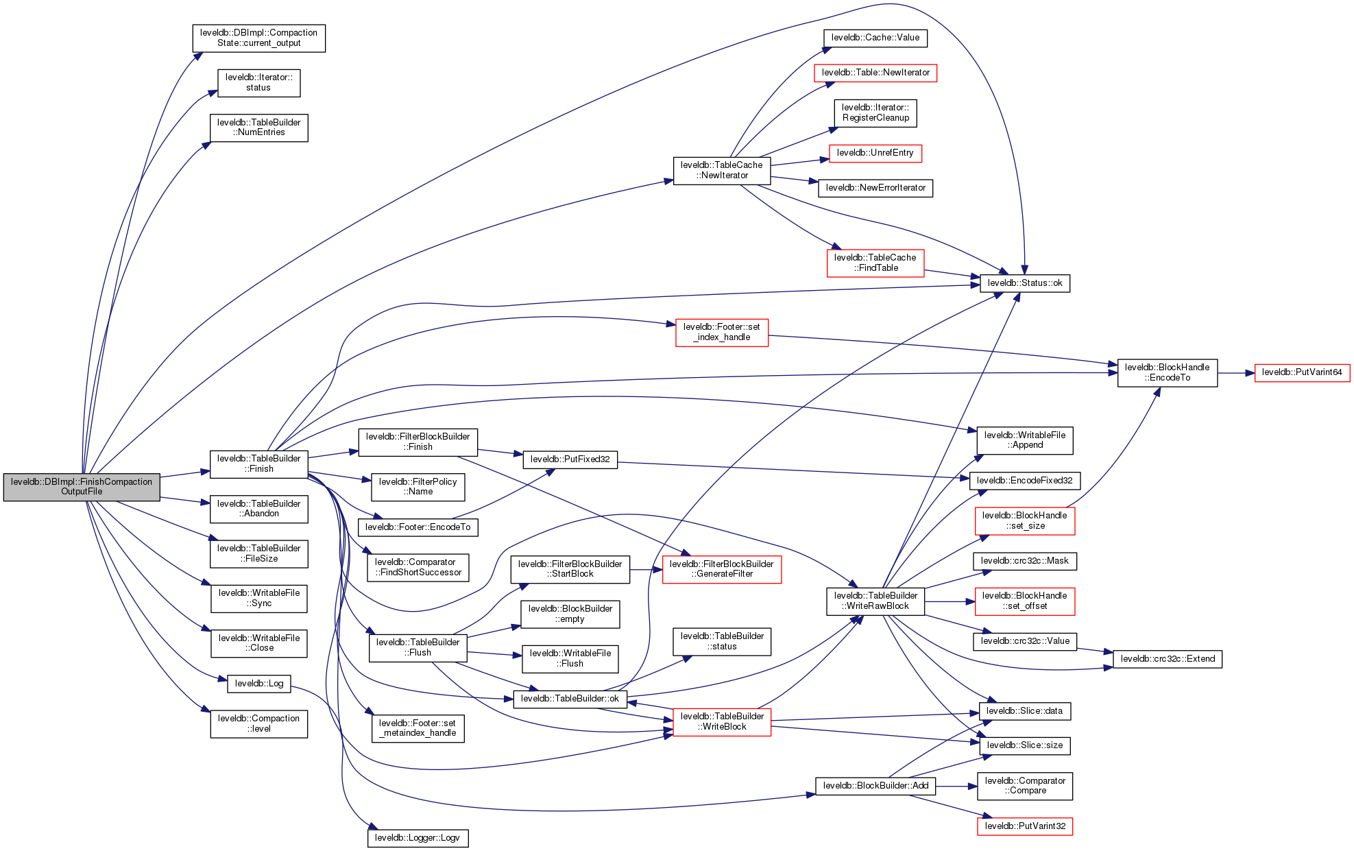
| Status | FinishCompactionOutputFile (CompactionState *compact, Iterator *input) |
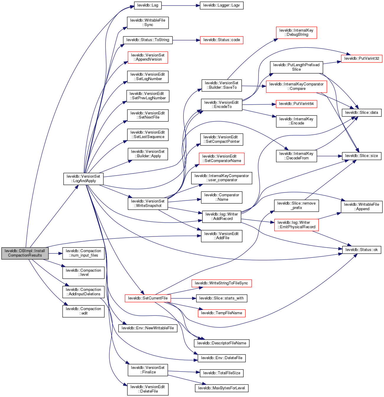
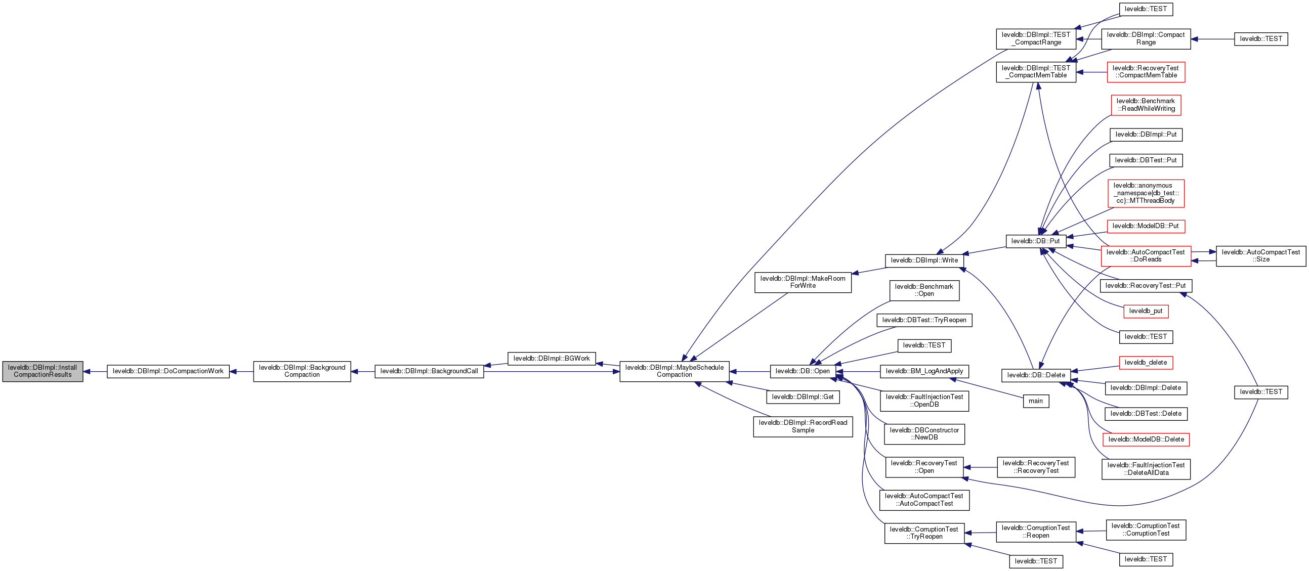
| Status | InstallCompactionResults (CompactionState *compact) EXCLUSIVE_LOCKS_REQUIRED(mutex_) |
| DBImpl (const DBImpl &) | |
| void | operator= (const DBImpl &) |
| const Comparator * | user_comparator () const |
Static Private Member Functions | |
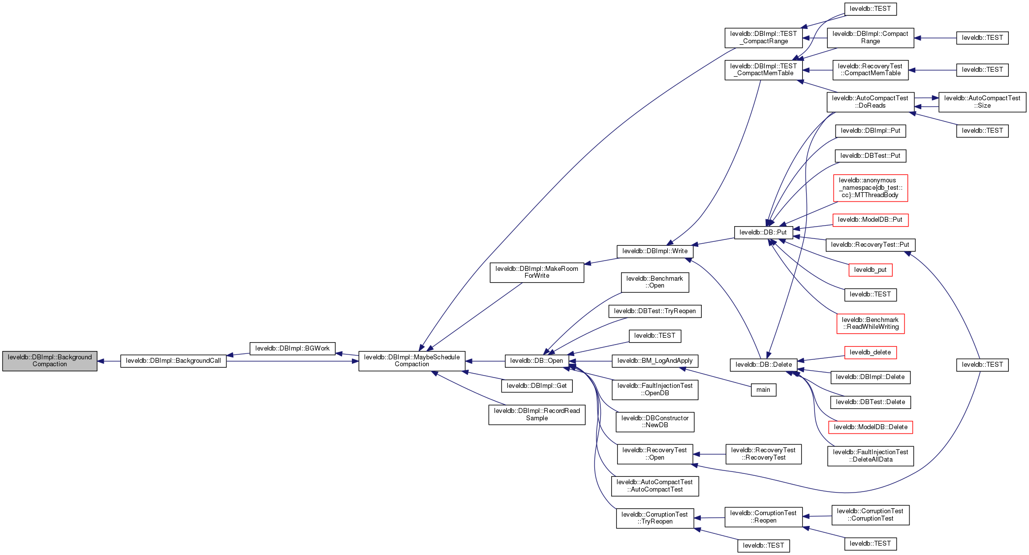
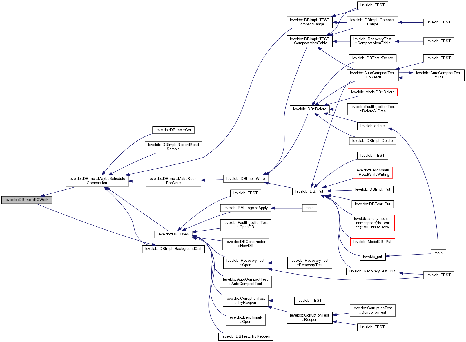
| static void | BGWork (void *db) |
Private Attributes | |
| Env *const | env_ |
| const InternalKeyComparator | internal_comparator_ |
| const InternalFilterPolicy | internal_filter_policy_ |
| const Options | options_ |
| bool | owns_info_log_ |
| bool | owns_cache_ |
| const std::string | dbname_ |
| TableCache * | table_cache_ |
| FileLock * | db_lock_ |
| port::Mutex | mutex_ |
| port::AtomicPointer | shutting_down_ |
| port::CondVar | bg_cv_ |
| MemTable * | mem_ |
| MemTable * | imm_ |
| port::AtomicPointer | has_imm_ |
| WritableFile * | logfile_ |
| uint64_t | logfile_number_ |
| log::Writer * | log_ |
| uint32_t | seed_ |
| std::deque< Writer * > | writers_ |
| WriteBatch * | tmp_batch_ |
| SnapshotList | snapshots_ |
| std::set< uint64_t > | pending_outputs_ |
| bool | bg_compaction_scheduled_ |
| ManualCompaction * | manual_compaction_ |
| VersionSet * | versions_ |
| Status | bg_error_ |
| CompactionStats | stats_ [config::kNumLevels] |
Friends | |
| class | DB |
Additional Inherited Members | |
Static Public Member Functions inherited from leveldb::DB | |
| static Status | Open (const Options &options, const std::string &name, DB **dbptr) |
| struct leveldb::DBImpl::ManualCompaction |

| Class Members | ||
|---|---|---|
| const InternalKey * | begin | |
| bool | done | |
| const InternalKey * | end | |
| int | level | |
| InternalKey | tmp_storage | |
| leveldb::DBImpl::DBImpl | ( | const Options & | options, |
| const std::string & | dbname | ||
| ) |
Definition at line 117 of file db_impl.cc.

|
virtual |
Definition at line 148 of file db_impl.cc.

|
private |
|
private |
Definition at line 667 of file db_impl.cc.


|
private |
Definition at line 686 of file db_impl.cc.


|
staticprivate |
Definition at line 663 of file db_impl.cc.


|
private |
Definition at line 1269 of file db_impl.cc.


|
private |
Definition at line 771 of file db_impl.cc.


|
private |
Definition at line 534 of file db_impl.cc.


Implements leveldb::DB.
Definition at line 567 of file db_impl.cc.


|
virtual |
Implements leveldb::DB.
Definition at line 1190 of file db_impl.cc.

|
private |
Definition at line 218 of file db_impl.cc.


|
private |
Definition at line 887 of file db_impl.cc.


|
private |
Definition at line 813 of file db_impl.cc.


|
virtual |
Implements leveldb::DB.
Definition at line 1109 of file db_impl.cc.

|
virtual |
Implements leveldb::DB.
Definition at line 1448 of file db_impl.cc.

|
virtual |
Implements leveldb::DB.
Definition at line 1381 of file db_impl.cc.

|
virtual |
Implements leveldb::DB.
Definition at line 1175 of file db_impl.cc.

|
private |
Definition at line 866 of file db_impl.cc.


|
private |
Definition at line 1318 of file db_impl.cc.


|
private |
Definition at line 209 of file db_impl.cc.


|
private |
Definition at line 645 of file db_impl.cc.


|
private |
Definition at line 177 of file db_impl.cc.


|
private |
Definition at line 1067 of file db_impl.cc.


|
virtual |
Implements leveldb::DB.
Definition at line 1156 of file db_impl.cc.

|
private |
Definition at line 788 of file db_impl.cc.


|
private |
|
virtual |
Implements leveldb::DB.
Definition at line 1186 of file db_impl.cc.

|
private |
Definition at line 637 of file db_impl.cc.


| void leveldb::DBImpl::RecordReadSample | ( | Slice | key | ) |
Definition at line 1168 of file db_impl.cc.

|
private |
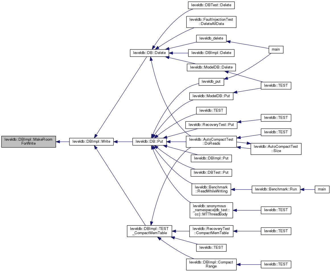
Definition at line 274 of file db_impl.cc.


|
private |
Definition at line 365 of file db_impl.cc.


|
virtual |
Implements leveldb::DB.
Definition at line 1180 of file db_impl.cc.

| Status leveldb::DBImpl::TEST_CompactMemTable | ( | ) |
Definition at line 621 of file db_impl.cc.


Definition at line 584 of file db_impl.cc.


| int64_t leveldb::DBImpl::TEST_MaxNextLevelOverlappingBytes | ( | ) |
Definition at line 1104 of file db_impl.cc.

| Iterator * leveldb::DBImpl::TEST_NewInternalIterator | ( | ) |
Definition at line 1098 of file db_impl.cc.

|
inlineprivate |
Definition at line 197 of file db_impl.h.


|
virtual |
Implements leveldb::DB.
Definition at line 1194 of file db_impl.cc.


|
private |
Definition at line 488 of file db_impl.cc.


|
private |
|
private |
|
private |
|
private |
|
private |
|
private |
|
private |
|
private |
|
private |
|
private |
|
private |
|
private |
1.8.12