leveldb
Classes | Namespaces | Typedefs | Functions | Variables
db_test.cc File Reference
#include "leveldb/db.h"
#include "leveldb/filter_policy.h"
#include "db/db_impl.h"
#include "db/filename.h"
#include "db/version_set.h"
#include "db/write_batch_internal.h"
#include "leveldb/cache.h"
#include "leveldb/env.h"
#include "leveldb/table.h"
#include "util/hash.h"
#include "util/logging.h"
#include "util/mutexlock.h"
#include "util/testharness.h"
#include "util/testutil.h"
Include dependency graph for db_test.cc:

Go to the source code of this file.

Classes

class  leveldb::anonymous_namespace{db_test.cc}::AtomicCounter
 
class  leveldb::SpecialEnv
 
class  leveldb::DBTest
 
struct  leveldb::anonymous_namespace{db_test.cc}::MTState
 
struct  leveldb::anonymous_namespace{db_test.cc}::MTThread
 
class  leveldb::ModelDB
 
class  leveldb::ModelDB::ModelSnapshot
 
class  leveldb::ModelDB::ModelIter
 

Namespaces

 leveldb
 
 leveldb::anonymous_namespace{db_test.cc}
 

Typedefs

typedef std::map< std::string, std::string > leveldb::anonymous_namespace{db_test.cc}::KVMap
 

Functions

static std::string leveldb::RandomString (Random *rnd, int len)
 
void leveldb::anonymous_namespace{db_test.cc}::DelayMilliseconds (int millis)
 
 leveldb::TEST (DBTest, Empty)
 
 leveldb::TEST (DBTest, ReadWrite)
 
 leveldb::TEST (DBTest, PutDeleteGet)
 
 leveldb::TEST (DBTest, GetFromImmutableLayer)
 
 leveldb::TEST (DBTest, GetFromVersions)
 
 leveldb::TEST (DBTest, GetMemUsage)
 
 leveldb::TEST (DBTest, GetSnapshot)
 
 leveldb::TEST (DBTest, GetLevel0Ordering)
 
 leveldb::TEST (DBTest, GetOrderedByLevels)
 
 leveldb::TEST (DBTest, GetPicksCorrectFile)
 
 leveldb::TEST (DBTest, GetEncountersEmptyLevel)
 
 leveldb::TEST (DBTest, IterEmpty)
 
 leveldb::TEST (DBTest, IterSingle)
 
 leveldb::TEST (DBTest, IterMulti)
 
 leveldb::TEST (DBTest, IterSmallAndLargeMix)
 
 leveldb::TEST (DBTest, IterMultiWithDelete)
 
 leveldb::TEST (DBTest, Recover)
 
 leveldb::TEST (DBTest, RecoveryWithEmptyLog)
 
 leveldb::TEST (DBTest, RecoverDuringMemtableCompaction)
 
static std::string leveldb::Key (int i)
 
 leveldb::TEST (DBTest, MinorCompactionsHappen)
 
 leveldb::TEST (DBTest, RecoverWithLargeLog)
 
 leveldb::TEST (DBTest, CompactionsGenerateMultipleFiles)
 
 leveldb::TEST (DBTest, RepeatedWritesToSameKey)
 
 leveldb::TEST (DBTest, SparseMerge)
 
static bool leveldb::Between (uint64_t val, uint64_t low, uint64_t high)
 
 leveldb::TEST (DBTest, ApproximateSizes)
 
 leveldb::TEST (DBTest, ApproximateSizes_MixOfSmallAndLarge)
 
 leveldb::TEST (DBTest, IteratorPinsRef)
 
 leveldb::TEST (DBTest, Snapshot)
 
 leveldb::TEST (DBTest, HiddenValuesAreRemoved)
 
 leveldb::TEST (DBTest, DeletionMarkers1)
 
 leveldb::TEST (DBTest, DeletionMarkers2)
 
 leveldb::TEST (DBTest, OverlapInLevel0)
 
 leveldb::TEST (DBTest, L0_CompactionBug_Issue44_a)
 
 leveldb::TEST (DBTest, L0_CompactionBug_Issue44_b)
 
 leveldb::TEST (DBTest, ComparatorCheck)
 
 leveldb::TEST (DBTest, CustomComparator)
 
 leveldb::TEST (DBTest, ManualCompaction)
 
 leveldb::TEST (DBTest, DBOpen_Options)
 
 leveldb::TEST (DBTest, Locking)
 
 leveldb::TEST (DBTest, NoSpace)
 
 leveldb::TEST (DBTest, NonWritableFileSystem)
 
 leveldb::TEST (DBTest, WriteSyncError)
 
 leveldb::TEST (DBTest, ManifestWriteError)
 
 leveldb::TEST (DBTest, MissingSSTFile)
 
 leveldb::TEST (DBTest, StillReadSST)
 
 leveldb::TEST (DBTest, FilesDeletedAfterCompaction)
 
 leveldb::TEST (DBTest, BloomFilter)
 
static void leveldb::anonymous_namespace{db_test.cc}::MTThreadBody (void *arg)
 
 leveldb::TEST (DBTest, MultiThreaded)
 
static std::string leveldb::RandomKey (Random *rnd)
 
static bool leveldb::CompareIterators (int step, DB *model, DB *db, const Snapshot *model_snap, const Snapshot *db_snap)
 
 leveldb::TEST (DBTest, Randomized)
 
std::string leveldb::MakeKey (unsigned int num)
 
void leveldb::BM_LogAndApply (int iters, int num_base_files)
 
int main (int argc, char **argv)
 

Variables

static const int leveldb::anonymous_namespace{db_test.cc}::kNumThreads = 4
 
static const int leveldb::anonymous_namespace{db_test.cc}::kTestSeconds = 10
 
static const int leveldb::anonymous_namespace{db_test.cc}::kNumKeys = 1000
 

Class Documentation

§ leveldb::anonymous_namespace{db_test.cc}::MTState

struct leveldb::anonymous_namespace{db_test.cc}::MTState

Definition at line 1765 of file db_test.cc.

Collaboration diagram for leveldb::anonymous_namespace{db_test.cc}::MTState:
Class Members
AtomicPointer counter[kNumThreads]
AtomicPointer stop
DBTest * test
AtomicPointer thread_done[kNumThreads]

§ leveldb::anonymous_namespace{db_test.cc}::MTThread

struct leveldb::anonymous_namespace{db_test.cc}::MTThread

Definition at line 1772 of file db_test.cc.

Collaboration diagram for leveldb::anonymous_namespace{db_test.cc}::MTThread:
Class Members
int id
MTState * state

Function Documentation

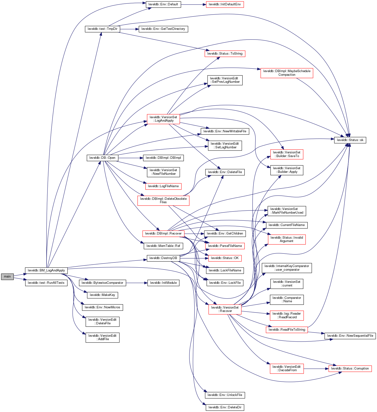
§ main()

int main ( int  argc,
char **  argv 
)

Definition at line 2148 of file db_test.cc.

2148  {
2149  if (argc > 1 && std::string(argv[1]) == "--benchmark") {
2150  leveldb::BM_LogAndApply(1000, 1);
2151  leveldb::BM_LogAndApply(1000, 100);
2152  leveldb::BM_LogAndApply(1000, 10000);
2153  leveldb::BM_LogAndApply(100, 100000);
2154  return 0;
2155  }
2156 
2157  return leveldb::test::RunAllTests();
2158 }
int RunAllTests()
Definition: testharness.cc:36
void BM_LogAndApply(int iters, int num_base_files)
Definition: db_test.cc:2094
Here is the call graph for this function: