|
leveldb
|
#include <stdio.h>#include "leveldb/dumpfile.h"#include "leveldb/env.h"#include "leveldb/status.h"
Go to the source code of this file.
Classes | |
| class | leveldb::anonymous_namespace{leveldbutil.cc}::StdoutPrinter |
Namespaces | |
| leveldb | |
| leveldb::anonymous_namespace{leveldbutil.cc} | |
Functions | |
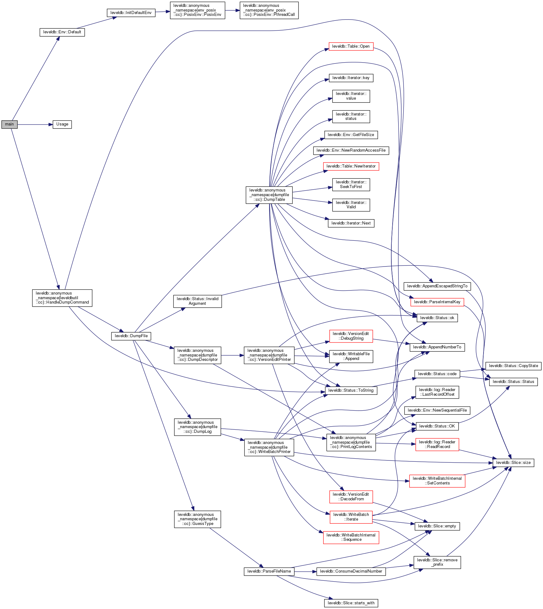
| bool | leveldb::anonymous_namespace{leveldbutil.cc}::HandleDumpCommand (Env *env, char **files, int num) |
| static void | Usage () |
| int | main (int argc, char **argv) |
| int main | ( | int | argc, |
| char ** | argv | ||
| ) |
Definition at line 48 of file leveldbutil.cc.

|
static |
1.8.12