leveldb
Classes | Public Member Functions | Private Types | Private Member Functions | Private Attributes | List of all members
leveldb::log::Reader Class Reference

#include <log_reader.h>

Collaboration diagram for leveldb::log::Reader:
Collaboration graph
[legend]

Classes

class  Reporter
 

Public Member Functions

 Reader (SequentialFile *file, Reporter *reporter, bool checksum, uint64_t initial_offset)
 
 ~Reader ()
 
bool ReadRecord (Slice *record, std::string *scratch)
 
uint64_t LastRecordOffset ()
 

Private Types

enum  { kEof = kMaxRecordType + 1, kBadRecord = kMaxRecordType + 2 }
 

Private Member Functions

bool SkipToInitialBlock ()
 
unsigned int ReadPhysicalRecord (Slice *result)
 
void ReportCorruption (uint64_t bytes, const char *reason)
 
void ReportDrop (uint64_t bytes, const Status &reason)
 
 Reader (const Reader &)
 
void operator= (const Reader &)
 

Private Attributes

SequentialFile *const file_
 
Reporter *const reporter_
 
bool const checksum_
 
char *const backing_store_
 
Slice buffer_
 
bool eof_
 
uint64_t last_record_offset_
 
uint64_t end_of_buffer_offset_
 
uint64_t const initial_offset_
 
bool resyncing_
 

Detailed Description

Definition at line 20 of file log_reader.h.

Member Enumeration Documentation

§ anonymous enum

anonymous enum
private
Enumerator
kEof 
kBadRecord 

Definition at line 82 of file log_reader.h.

82  {
83  kEof = kMaxRecordType + 1,
84  // Returned whenever we find an invalid physical record.
85  // Currently there are three situations in which this happens:
86  // * The record has an invalid CRC (ReadPhysicalRecord reports a drop)
87  // * The record is a 0-length record (No drop is reported)
88  // * The record is below constructor's initial_offset (No drop is reported)
90  };
static const int kMaxRecordType
Definition: log_format.h:25

Constructor & Destructor Documentation

§ Reader() [1/2]

leveldb::log::Reader::Reader ( SequentialFile file,
Reporter reporter,
bool  checksum,
uint64_t  initial_offset 
)

Definition at line 18 of file log_reader.cc.

20  : file_(file),
21  reporter_(reporter),
22  checksum_(checksum),
23  backing_store_(new char[kBlockSize]),
24  buffer_(),
25  eof_(false),
28  initial_offset_(initial_offset),
29  resyncing_(initial_offset > 0) {
30 }
bool const checksum_
Definition: log_reader.h:63
Reporter *const reporter_
Definition: log_reader.h:62
static const int kBlockSize
Definition: log_format.h:27
uint64_t last_record_offset_
Definition: log_reader.h:69
uint64_t end_of_buffer_offset_
Definition: log_reader.h:71
SequentialFile *const file_
Definition: log_reader.h:61
char *const backing_store_
Definition: log_reader.h:64
uint64_t const initial_offset_
Definition: log_reader.h:74

§ ~Reader()

leveldb::log::Reader::~Reader ( )

Definition at line 32 of file log_reader.cc.

32  {
33  delete[] backing_store_;
34 }
char *const backing_store_
Definition: log_reader.h:64

§ Reader() [2/2]

leveldb::log::Reader::Reader ( const Reader )
private

Member Function Documentation

§ LastRecordOffset()

uint64_t leveldb::log::Reader::LastRecordOffset ( )

Definition at line 184 of file log_reader.cc.

184  {
185  return last_record_offset_;
186 }
uint64_t last_record_offset_
Definition: log_reader.h:69
Here is the caller graph for this function:

§ operator=()

void leveldb::log::Reader::operator= ( const Reader )
private

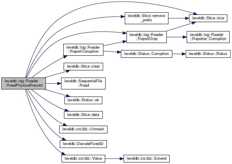
§ ReadPhysicalRecord()

unsigned int leveldb::log::Reader::ReadPhysicalRecord ( Slice result)
private

Definition at line 199 of file log_reader.cc.

199  {
200  while (true) {
201  if (buffer_.size() < kHeaderSize) {
202  if (!eof_) {
203  // Last read was a full read, so this is a trailer to skip
204  buffer_.clear();
205  Status status = file_->Read(kBlockSize, &buffer_, backing_store_);
207  if (!status.ok()) {
208  buffer_.clear();
209  ReportDrop(kBlockSize, status);
210  eof_ = true;
211  return kEof;
212  } else if (buffer_.size() < kBlockSize) {
213  eof_ = true;
214  }
215  continue;
216  } else {
217  // Note that if buffer_ is non-empty, we have a truncated header at the
218  // end of the file, which can be caused by the writer crashing in the
219  // middle of writing the header. Instead of considering this an error,
220  // just report EOF.
221  buffer_.clear();
222  return kEof;
223  }
224  }
225 
226  // Parse the header
227  const char* header = buffer_.data();
228  const uint32_t a = static_cast<uint32_t>(header[4]) & 0xff;
229  const uint32_t b = static_cast<uint32_t>(header[5]) & 0xff;
230  const unsigned int type = header[6];
231  const uint32_t length = a | (b << 8);
232  if (kHeaderSize + length > buffer_.size()) {
233  size_t drop_size = buffer_.size();
234  buffer_.clear();
235  if (!eof_) {
236  ReportCorruption(drop_size, "bad record length");
237  return kBadRecord;
238  }
239  // If the end of the file has been reached without reading |length| bytes
240  // of payload, assume the writer died in the middle of writing the record.
241  // Don't report a corruption.
242  return kEof;
243  }
244 
245  if (type == kZeroType && length == 0) {
246  // Skip zero length record without reporting any drops since
247  // such records are produced by the mmap based writing code in
248  // env_posix.cc that preallocates file regions.
249  buffer_.clear();
250  return kBadRecord;
251  }
252 
253  // Check crc
254  if (checksum_) {
255  uint32_t expected_crc = crc32c::Unmask(DecodeFixed32(header));
256  uint32_t actual_crc = crc32c::Value(header + 6, 1 + length);
257  if (actual_crc != expected_crc) {
258  // Drop the rest of the buffer since "length" itself may have
259  // been corrupted and if we trust it, we could find some
260  // fragment of a real log record that just happens to look
261  // like a valid log record.
262  size_t drop_size = buffer_.size();
263  buffer_.clear();
264  ReportCorruption(drop_size, "checksum mismatch");
265  return kBadRecord;
266  }
267  }
268 
270 
271  // Skip physical record that started before initial_offset_
272  if (end_of_buffer_offset_ - buffer_.size() - kHeaderSize - length <
273  initial_offset_) {
274  result->clear();
275  return kBadRecord;
276  }
277 
278  *result = Slice(header + kHeaderSize, length);
279  return type;
280  }
281 }
bool const checksum_
Definition: log_reader.h:63
static const int kHeaderSize
Definition: log_format.h:30
uint32_t DecodeFixed32(const char *ptr)
Definition: coding.h:58
uint32_t Unmask(uint32_t masked_crc)
Definition: crc32c.h:37
static const int kBlockSize
Definition: log_format.h:27
uint64_t end_of_buffer_offset_
Definition: log_reader.h:71
SequentialFile *const file_
Definition: log_reader.h:61
void remove_prefix(size_t n)
Definition: slice.h:59
char *const backing_store_
Definition: log_reader.h:64
virtual Status Read(size_t n, Slice *result, char *scratch)=0
uint32_t Value(const char *data, size_t n)
Definition: crc32c.h:20
uint64_t const initial_offset_
Definition: log_reader.h:74
void clear()
Definition: slice.h:56
const char * data() const
Definition: slice.h:40
size_t size() const
Definition: slice.h:43
void ReportCorruption(uint64_t bytes, const char *reason)
Definition: log_reader.cc:188
void ReportDrop(uint64_t bytes, const Status &reason)
Definition: log_reader.cc:192
Here is the call graph for this function:
Here is the caller graph for this function:

§ ReadRecord()

bool leveldb::log::Reader::ReadRecord ( Slice record,
std::string *  scratch 
)

Definition at line 60 of file log_reader.cc.

60  {
62  if (!SkipToInitialBlock()) {
63  return false;
64  }
65  }
66 
67  scratch->clear();
68  record->clear();
69  bool in_fragmented_record = false;
70  // Record offset of the logical record that we're reading
71  // 0 is a dummy value to make compilers happy
72  uint64_t prospective_record_offset = 0;
73 
74  Slice fragment;
75  while (true) {
76  const unsigned int record_type = ReadPhysicalRecord(&fragment);
77 
78  // ReadPhysicalRecord may have only had an empty trailer remaining in its
79  // internal buffer. Calculate the offset of the next physical record now
80  // that it has returned, properly accounting for its header size.
81  uint64_t physical_record_offset =
82  end_of_buffer_offset_ - buffer_.size() - kHeaderSize - fragment.size();
83 
84  if (resyncing_) {
85  if (record_type == kMiddleType) {
86  continue;
87  } else if (record_type == kLastType) {
88  resyncing_ = false;
89  continue;
90  } else {
91  resyncing_ = false;
92  }
93  }
94 
95  switch (record_type) {
96  case kFullType:
97  if (in_fragmented_record) {
98  // Handle bug in earlier versions of log::Writer where
99  // it could emit an empty kFirstType record at the tail end
100  // of a block followed by a kFullType or kFirstType record
101  // at the beginning of the next block.
102  if (scratch->empty()) {
103  in_fragmented_record = false;
104  } else {
105  ReportCorruption(scratch->size(), "partial record without end(1)");
106  }
107  }
108  prospective_record_offset = physical_record_offset;
109  scratch->clear();
110  *record = fragment;
111  last_record_offset_ = prospective_record_offset;
112  return true;
113 
114  case kFirstType:
115  if (in_fragmented_record) {
116  // Handle bug in earlier versions of log::Writer where
117  // it could emit an empty kFirstType record at the tail end
118  // of a block followed by a kFullType or kFirstType record
119  // at the beginning of the next block.
120  if (scratch->empty()) {
121  in_fragmented_record = false;
122  } else {
123  ReportCorruption(scratch->size(), "partial record without end(2)");
124  }
125  }
126  prospective_record_offset = physical_record_offset;
127  scratch->assign(fragment.data(), fragment.size());
128  in_fragmented_record = true;
129  break;
130 
131  case kMiddleType:
132  if (!in_fragmented_record) {
133  ReportCorruption(fragment.size(),
134  "missing start of fragmented record(1)");
135  } else {
136  scratch->append(fragment.data(), fragment.size());
137  }
138  break;
139 
140  case kLastType:
141  if (!in_fragmented_record) {
142  ReportCorruption(fragment.size(),
143  "missing start of fragmented record(2)");
144  } else {
145  scratch->append(fragment.data(), fragment.size());
146  *record = Slice(*scratch);
147  last_record_offset_ = prospective_record_offset;
148  return true;
149  }
150  break;
151 
152  case kEof:
153  if (in_fragmented_record) {
154  // This can be caused by the writer dying immediately after
155  // writing a physical record but before completing the next; don't
156  // treat it as a corruption, just ignore the entire logical record.
157  scratch->clear();
158  }
159  return false;
160 
161  case kBadRecord:
162  if (in_fragmented_record) {
163  ReportCorruption(scratch->size(), "error in middle of record");
164  in_fragmented_record = false;
165  scratch->clear();
166  }
167  break;
168 
169  default: {
170  char buf[40];
171  snprintf(buf, sizeof(buf), "unknown record type %u", record_type);
173  (fragment.size() + (in_fragmented_record ? scratch->size() : 0)),
174  buf);
175  in_fragmented_record = false;
176  scratch->clear();
177  break;
178  }
179  }
180  }
181  return false;
182 }
static const int kHeaderSize
Definition: log_format.h:30
uint64_t last_record_offset_
Definition: log_reader.h:69
uint64_t end_of_buffer_offset_
Definition: log_reader.h:71
unsigned int ReadPhysicalRecord(Slice *result)
Definition: log_reader.cc:199
uint64_t const initial_offset_
Definition: log_reader.h:74
size_t size() const
Definition: slice.h:43
void ReportCorruption(uint64_t bytes, const char *reason)
Definition: log_reader.cc:188
Here is the call graph for this function:
Here is the caller graph for this function:

§ ReportCorruption()

void leveldb::log::Reader::ReportCorruption ( uint64_t  bytes,
const char *  reason 
)
private

Definition at line 188 of file log_reader.cc.

188  {
189  ReportDrop(bytes, Status::Corruption(reason));
190 }
static Status Corruption(const Slice &msg, const Slice &msg2=Slice())
Definition: status.h:38
void ReportDrop(uint64_t bytes, const Status &reason)
Definition: log_reader.cc:192
Here is the call graph for this function:
Here is the caller graph for this function:

§ ReportDrop()

void leveldb::log::Reader::ReportDrop ( uint64_t  bytes,
const Status reason 
)
private

Definition at line 192 of file log_reader.cc.

192  {
193  if (reporter_ != NULL &&
195  reporter_->Corruption(static_cast<size_t>(bytes), reason);
196  }
197 }
Reporter *const reporter_
Definition: log_reader.h:62
uint64_t end_of_buffer_offset_
Definition: log_reader.h:71
uint64_t const initial_offset_
Definition: log_reader.h:74
virtual void Corruption(size_t bytes, const Status &status)=0
size_t size() const
Definition: slice.h:43
Here is the call graph for this function:
Here is the caller graph for this function:

§ SkipToInitialBlock()

bool leveldb::log::Reader::SkipToInitialBlock ( )
private

Definition at line 36 of file log_reader.cc.

36  {
37  size_t offset_in_block = initial_offset_ % kBlockSize;
38  uint64_t block_start_location = initial_offset_ - offset_in_block;
39 
40  // Don't search a block if we'd be in the trailer
41  if (offset_in_block > kBlockSize - 6) {
42  offset_in_block = 0;
43  block_start_location += kBlockSize;
44  }
45 
46  end_of_buffer_offset_ = block_start_location;
47 
48  // Skip to start of first block that can contain the initial record
49  if (block_start_location > 0) {
50  Status skip_status = file_->Skip(block_start_location);
51  if (!skip_status.ok()) {
52  ReportDrop(block_start_location, skip_status);
53  return false;
54  }
55  }
56 
57  return true;
58 }
virtual Status Skip(uint64_t n)=0
static const int kBlockSize
Definition: log_format.h:27
uint64_t end_of_buffer_offset_
Definition: log_reader.h:71
SequentialFile *const file_
Definition: log_reader.h:61
uint64_t const initial_offset_
Definition: log_reader.h:74
void ReportDrop(uint64_t bytes, const Status &reason)
Definition: log_reader.cc:192
Here is the call graph for this function:
Here is the caller graph for this function:

Member Data Documentation

§ backing_store_

char* const leveldb::log::Reader::backing_store_
private

Definition at line 64 of file log_reader.h.

§ buffer_

Slice leveldb::log::Reader::buffer_
private

Definition at line 65 of file log_reader.h.

§ checksum_

bool const leveldb::log::Reader::checksum_
private

Definition at line 63 of file log_reader.h.

§ end_of_buffer_offset_

uint64_t leveldb::log::Reader::end_of_buffer_offset_
private

Definition at line 71 of file log_reader.h.

§ eof_

bool leveldb::log::Reader::eof_
private

Definition at line 66 of file log_reader.h.

§ file_

SequentialFile* const leveldb::log::Reader::file_
private

Definition at line 61 of file log_reader.h.

§ initial_offset_

uint64_t const leveldb::log::Reader::initial_offset_
private

Definition at line 74 of file log_reader.h.

§ last_record_offset_

uint64_t leveldb::log::Reader::last_record_offset_
private

Definition at line 69 of file log_reader.h.

§ reporter_

Reporter* const leveldb::log::Reader::reporter_
private

Definition at line 62 of file log_reader.h.

§ resyncing_

bool leveldb::log::Reader::resyncing_
private

Definition at line 79 of file log_reader.h.


The documentation for this class was generated from the following files: