|
leveldb
|
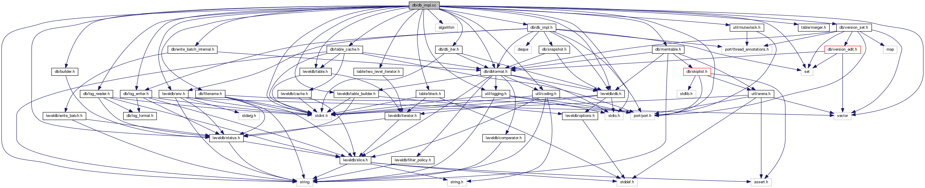
#include "db/db_impl.h"#include <algorithm>#include <set>#include <string>#include <stdint.h>#include <stdio.h>#include <vector>#include "db/builder.h"#include "db/db_iter.h"#include "db/dbformat.h"#include "db/filename.h"#include "db/log_reader.h"#include "db/log_writer.h"#include "db/memtable.h"#include "db/table_cache.h"#include "db/version_set.h"#include "db/write_batch_internal.h"#include "leveldb/db.h"#include "leveldb/env.h"#include "leveldb/status.h"#include "leveldb/table.h"#include "leveldb/table_builder.h"#include "port/port.h"#include "table/block.h"#include "table/merger.h"#include "table/two_level_iterator.h"#include "util/coding.h"#include "util/logging.h"#include "util/mutexlock.h"
Go to the source code of this file.
Classes | |
| struct | leveldb::DBImpl::Writer |
| struct | leveldb::DBImpl::CompactionState |
| struct | leveldb::DBImpl::CompactionState::Output |
| struct | leveldb::anonymous_namespace{db_impl.cc}::IterState |
Namespaces | |
| leveldb | |
| leveldb::anonymous_namespace{db_impl.cc} | |
Functions | |
| template<class T , class V > | |
| static void | leveldb::ClipToRange (T *ptr, V minvalue, V maxvalue) |
| Options | leveldb::SanitizeOptions (const std::string &dbname, const InternalKeyComparator *icmp, const InternalFilterPolicy *ipolicy, const Options &src) |
| static void | leveldb::anonymous_namespace{db_impl.cc}::CleanupIteratorState (void *arg1, void *arg2) |
| Status | leveldb::DestroyDB (const std::string &dbname, const Options &options) |
Variables | |
| const int | leveldb::kNumNonTableCacheFiles = 10 |
| struct leveldb::DBImpl::CompactionState::Output |
Definition at line 61 of file db_impl.cc.

| Class Members | ||
|---|---|---|
| uint64_t | file_size | |
| InternalKey | largest | |
| uint64_t | number | |
| InternalKey | smallest | |
1.8.12